Communications Receivers.

Detector Circuits.

There are 4 types of ham communications that tube guys are likely to use. They are AM (amplitude modulation), CW (continuous wave), SSB (single sideband), and NBFM (narrow band frequency modulation). I believe that NBFM is still legal above 29 MHz. CW and SSB use the same detector so that narrows it down to 3 detector circuits we need to examine.

The detector circuit is driven by the last IF stage which has the primary of a double tuned transformer in its plate circuit. Every detector circuit will begin with this transformer. In earlier pages we have covered what comes before that transformer.

AM Detector Circuit.

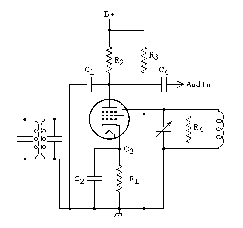
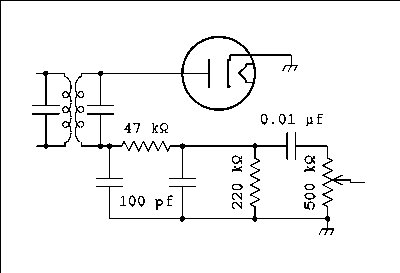
The simplest, most reliable, and most often used AM detector is the diode.

After giving it some thought I went back to the heading and removed the s from circuits. There is really only one and this is it. Oh yes, there are many others but they haven't been used in radios or receivers since the 1930s. The diode detector has a low efficiency but who cares. There is plenty of gain before and after the detector so it just doesn't matter.

However, the filter that follows the detector is important. The values shown above are those I used in a number of my super het designs. Actually I lifted these values from the Stromberg-Carlson AM/FM tuner I have owned since 1958. The detector which appears in the ARRL Handbook has values that differ by only a small percent.

By calculation the filter circuit is down 44 dB at 455 kHz which is very good. It is 3 dB down at 15 kHz which is better than necessary even for AM broadcast. If the two capacitors are changed to 330 pf the filter is down 3 dB at 5 kHz which is plenty good for a communications receiver even for listening to radio Havana. The filter is down 27 dB at 50 kHz which makes it usable as the detector on the end of a 50 kHz IF strip. If you intend to derive AGC from this detector that might not be far enough down to prevent oscillation. I'll have more to say on the AGC page.

You may be wondering why it is wired the way it is instead of the more familiar way a power rectifier is wired. This is the way radio engineers have done it since the year 1 and I guess the hams at ARRL are just used to doing it that way. I can't really think of any advantages of doing it that way, except for one. If you want to use the diodes in the 6AV6, or similar tube, you can. The cathode of that tube is grounded and all you need to do is connect the top end of the IF transformer secondary to one or both diode plates and take the audio from the bottom end of the secondary.

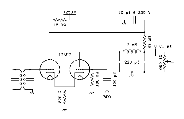
Product Detectors for SSB.

This one comes straight from the 1962 ARRL Handbook.

A product detector is so called because the output is proportional to the product of the two input signals. A product detector is really nothing more than a mixer. It converts the IF down to audio. The above circuit was clearly designed to go on the end of a 455 kHz or higher IF strip. Although that filter looks quite formidable it is only about 16 dB down at 455 kHz. Maybe it was intended for one of those receivers with a 5 or 9 MHz IF. For use with a 50, 60, or 80 kHz last IF the filter needs to be improved.

If the choke is changed to a 25 mH, available from Antique Electronic Supply, and the two 220 pf capacitors to 0.0068 μf the attenuation becomes 45 dB at 50 kHz, 59 dB at 80 kHz, and 65 dB at 100 kHz. While in the audio band the -3 dB frequency is right at 2 kHz. I remind you that the standard IF bandwidth for SSB is 2.1 kHz. True because of the placement of the phantom carrier relative to the passband of the filter the actual audio response is 300 Hz to 2400 Hz. If you are using an IF of 80 or 100 kHz instead of 50 you could reduce the two capacitors by a couple of steps and get back that extra 400 Hz but frankly I doubt if you would ever miss them.

So What Do the Big Boys Do?

By the big boys I mean receiver manufacturers. The product detector in the Hammarlund HQ170 is almost identical to the one above from the Radio Amateur's Handbook published by the ARRL (American radio relay league). [It's about time I gave them full credit.] I guess the engineers at Hammarlund read it too.

The Drake 2B uses the circuit below.

The value of the inductor in the filter was not given on the schematic. I deduced it using a filter design program I have. The filter has a theoretical attenuation of 79.3 dB at 50 kHz, the lowest IF of the 2B. You couldn't use a standard iron core filter choke for this application. I doubt if you could build a real filter that would give that much attenuation. That much seems like a lot of overkill. It seems to me that a small amount of 50 kHz being fed to the audio amplifier wouldn't do any harm. My argument will be reinforced by the NC300 below. Notice how similar the circuit is to the converter in an all American 5.

Now we come to the National NC300.

Play it again Sam.* The only filtering that National felt was necessary was a 0.001 μf capacitor from the plate of the tube to ground. This gives an attenuation of 30 dB at the If, 80 kHz. If you want to use this detector on the end of a 50 kHz if you might want to add a little more filtering. The values given have an attenuation of 26 dB at 50 kHz and 3 dB at 2500 Hz. You wouldn't want to just increase the value of the bypass capacitor.

To improve the filtering Change the bypass cap to 330 pf and add an L section consisting of a series 68 k ohm and another 330 pf cap to ground. This will give an attenuation of 34 dB at 50 kHz and 3 dB at 2700 Hz. The Hallicrafters SX 101 used a strange tube, a 6BY6 which is called out on the schematic as a 6BY8. A 6BY8 is a 9 pin pentode/diode and has no relationship to the tube diagram shown. They must mean 6BY6 which is a sync separator and keyed AGC tube for TV sets. However, the internal diagram of the tube is exactly like a pentagrid converter. It appears that the IF signal is applied to grid 1 while the oscillator (BFO) is applied to grid 3. I say it appears because there seems to be a mistake in the diagram to go along with the tube number. I could not trace pin 3 back to the BFO but I could trace pin 1 back to the last IF amplifier.

I wonder why the engineers at Hallicrafters used this tube. Maybe they know something the rest of us don't. It would be interesting to try this tube out sometime.

So how did Collins do it?

Very simply thank you. This is from the 75S1 receiver and this is how they do most of their mixers. A triode with the signal injected at the grid and the oscillator injected at the cathode. Remember that I said a product detector is nothing more than a mixer? If you didn't believe it before maybe you believe it now.

The response is down 1.3 dB at 2.4 kHz and 41 dB at 455 kHz. There is a definite advantage to using a higher frequency IF.

FM Detectors.

The most often used FM detector is the ratio detector. It requires a special transformer which is abundant in transistor form but no longer can be found in the tube version. Also you don't want the 10.7 MHz type for broadcast FM. Hams use narrow band FM which is usually converted down to 455 kHz and the detector transformer is tuned to that frequency and designed to demodulate NBFM. Fortunately there is another tube type detector which is known as the gated beam or quadrature detector. Or sometimes the 6BN6 detector since that was the tube developed by RCA especially for the method of detection. The tubes are still available from NOS and all that is needed to make it work is a simple, no taps, coil tuned to the center frequency of the IF.

I am in uncharted territory here so there are no component values. The resistor across the tuned circuit in grid 3 is to adjust the bandwidth of the detector. The lower the resistor the wider the band. It may not be necessary to use an external resistor, the losses in the coil may be sufficient to set the bandwidth to the proper value.

Because grid 3 has a negative resistance characteristic the tuned circuit will go into oscillation as soon as the cathode warms up. The oscillations are strong enough to drive the plate current from cutoff to saturation. When there is an incoming carrier the oscillations lock in to the carrier but with a 90 degree phase shift. For best noise performance the IF signal should be strong enough to also drive the plate current from cutoff to saturation. With two signals having a 90 degree phase difference turning the plate current on and off it has a value that is 1/4 of full saturation. Now when the incoming carrier is modulated and shifts frequency the phase relationship between the signals on the two grids changes. When the carrier shifts up in frequency the oscillations on grid 3 will follow along but the increase in frequency means that the tuned circuit is now capacitive. (capacitance is dominating over inductance because the reactance is lower. The phase will advance and become farther from zero. Or in other words closer to 180 degrees. This will cause the average plate current to decrease giving a voltage increase at the plate. When the incoming carrier is decreased below its center value the phase of the oscillating grid will become closer to zero causing in increase in plate current and a decrease in voltage at the plate. Thus changes of frequency are translated into changes in voltage.

The modulation is recovered and if the value of R4 has been properly selected to make the bandwidth of the coil right for the amount of modulation on the carrier there is undistorted audio on the plate of the tube.

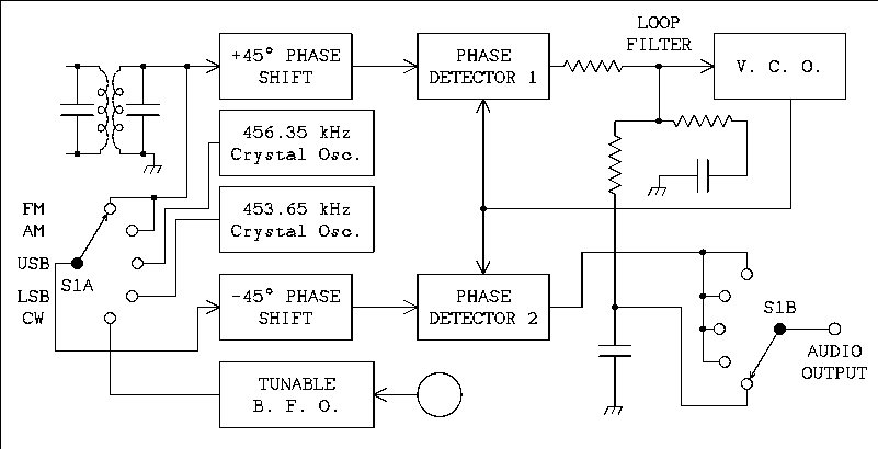
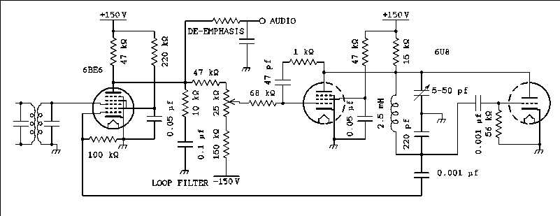
Phase Locked FM Detector.

Although it is hard to see what is the VCO (voltage controlled oscillator) and what is the phase detector the 6BN6 detector is essentially a phase locked detector. The diagram above shows how it works. The phase detector locks in the VCO with a 90 degree phase difference from the incoming carrier. The phase detector yields zero volts out when the phase difference between the two signals, the IF signal and the VCO output, is 90 degrees. When the incoming signal increases in frequency the VCO remains locked at the same frequency but the phase changes to permit the phase detector to output a different voltage to control the VCO.

The RC network makes the loop stable so the frequency of the VCO will exactly follow the incoming frequency and not overshoot or lag behind. Assuming the VCO is linear the voltage at its input terminal is identical to the original modulating voltage at the transmitter. All FM systems use pre-emphasis in the transmitter and de-emphasis in the receiver to reduce noise.

The phase locked system is easy to implement with silicon, in fact, it is so easy there have been several ICs that will do the job. Implementation with tubes has never been done on a commercial level. That shouldn't keep us from having some fun while trying.

Although I have given component values I doubt if this will work right out of the box. It is based on my senior project which at this writing was 51 years ago.

Yes Virginia the 6BE6 is a phase detector. You have learned about first detectors, modulators, mixers, product detectors, and phase detectors. They are all the same thing. They are all multipliers. The two input signals are multiplied together and the output is proportional to the product. In some kinds, the two original signals are present in the output and some they are not.

Let's be specific on that one. The penta-grid converter such as the 6BE6 is a simple multiplier in which both of the two input signals appear in the output. In this case the signal that is wanted at the VCO is DC and audio. Both input signals are Radio frequencies and can easily be filtered out. The 7360 beam deflection tube is a singly balanced modulator which means that one of the input signals is canceled out by the circuit topology and the other one isn't. The designer can determine which one gets canceled. The diode ring modulator is doubly balanced which means that both input signals are canceled out and only the product appears in the output. Two other examples are the MC1595 or 595 and the MC1596 or the 596 IC. The one ending in 5 is sold as a 4 quadrant multiplier while the one ending in 6 is a doubly balanced mixer.

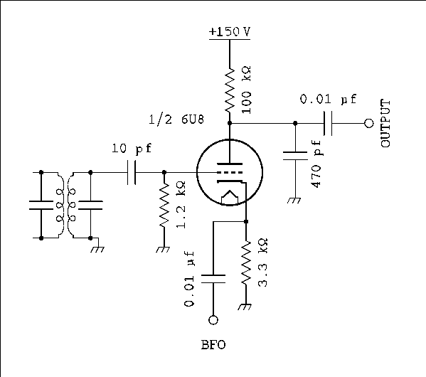
OK, now that we've cleared that issue up, the two signals are fed to the 6BE6 which performs the phase comparison and controls the VCO consisting of both sections of a 6U8. The pentode section is a circuit known as a reactance tube which performs the same function as a variable capacitance diode. The triode section should be recognizable as a Colpits oscillator. The demodulated audio is taken off at the plate of the phase detector tube (6BE6). Once component values have been set in stone the loop filter and de-emphasis functions could probably be performed by the same two components.

Synchronous AM Detector.

When radio signals are bent back to earth by the ionosphere, sometimes the signal can arrive at the receiver by two different paths simultaneously. This can result in cancelation, reinforcement, or something in between. The something in between is what usually happens. The partial cancelation effect is frequency sensitive and because the ionosphere is often in motion the frequency of partial cancelation moves around. When the partial cancelation moves across the carrier frequency the sidebands are too strong for the carrier and an effect somewhat like over modulation occurs. To the ear this is perceived as sounding like single sideband. As the frequency of minimum reception sweeps across the double sideband AM signal the audio is little effected because the other sideband is there to reduce the effect. But when it sweeps across the carrier the effect is decidedly unpleasant. If there were an oscillator running at the detector that was locked in phase with the incoming carrier this effect would be greatly reduced or even, to the ear, totally eliminated. I have played with hanging such a detector, in integrated circuit form, on the end of a receiver IF and the effect is quite striking. Not only on short wave broadcast but when listening to distant stations on the standard AM broadcast band.

Remember that the phase detector locks the VCO at 90 degrees from the carrier but we need not be phased by this, because there is a work around.

The trick is to phase shift either the IF or oscillator signal by 90 degrees before injecting it into the second phase detector. But a 90 degree phase shift combined with little attenuation is virtually impossible with passive components only. An additional tube would have to be added to introduce a 90 degree phase shift. So what you see is a -45 degree phase shift on one phase detector and +45 degrees on the other. All you need to accomplish either is one resistor and one capacitor and the attenuation Is only 3dB (0.707). I suppose I might have introduced the phase shifts in the oscillator signals but when I did this with an IC (NE561B) the connections from the VCO to the phase detectors were hard wired within the IC so the only opportunity to do any shifting was on the outside where the IF signal was injected. I can't see any particular advantages or disadvantages to doing it either way. The tuned circuits in the IF strip introduce much more differential phase across the band than the RC networks will.

Universal Detector.

OK. I promised you a universal detector and here it is.

It probably won't detect any of the digital modes of communications that some hams are playing with these days but we old fashioned tube guys don't need any of them. I have shown some things in a way to simplify the diagram. For example you wouldn't use two separate tube oscillators to generate the upper and lower sideband carrier. A single tube with crystal switching would be used. This will somewhat complicate the switching both in the block diagram and in the physical receiver. A clever designer might even be able to combine the variable BFO into the same oscillator with the crystals.

For FM detection the audio is taken from phase detector 1 and for AM from phase detector 2. When a locally generated signal is substituted for the IF signal in phase detector 2 it becomes a product detector and will detect CW or SSB signals the same as any other product detector circuit.

Conclusion.

In a context like this one a conclusion is usually a judgment, opinion, or outcome arrived at after some thought. In this particular case it's just an ending.

* I am quite aware that those words are never spoken in the movie.

Introduction
Image Rejection, IF Bandwidth, and Number of Conversions
Block Diagram
Construction Tips
Power Supply
Audio Amplifier
RF Amplifier and Preselector
Converters, Mixers, and Local Oscillators
IF Amplifiers and Band-pass Filters
Detectors. You are here.
AGC (Automatic Gain Control), and S Meter (Signal Meter)


Home


Thank you for visiting my page at Angelfire.
Please come back and visit again!

This site begun March 14, 2001

This page last updated January 27, 2016.