Communications Receivers.

The Audio Amplifier.

The audio amplifier in your dream receiver doesn't have to be high fi but it can be if you want it to be. You can do it simply, complexly, or anywhere in between.

Since we are building from the antenna to the speaker why build the audio amplifier now? You are going to build the RF amplifier, the first conversion oscillator and mixer, all oscillators and mixers for all of the subsequent conversions, and the final IF amplifier. With the goal in sight and only two more chapters to go you are getting itchy to tune in a signal and hear something even if it's AM detected SSB or radio Havana. The first circuit in the detectors chapter will give you a simple AM detector with an AGC take off point so you can build it quickly and listen to something. It would be a shame if you had to stop and build an audio amplifier before you could do that.

Modular Construction.

Simple Audio.

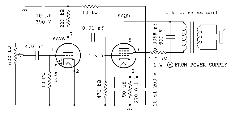
This is about as simple as it gets. The 6AQ5 was used in every receiver I have mentioned except the HRO50. That receiver used a pair of 6L6 tubes in push pull for 25 watts of audio output power. The optional speaker was either 10 or 12 inches and produced a fairly respectable bass.

In the AA5 the IF and converter tubes were powered off of the screen grid of the output stage. I felt that this might cause some audio signals to be induced back in to the earlier stages an cause distortion. Comparing the modular construction to the non-modular you will notice that the modular circuit has a duplicated RC filter. I think the best thing is to keep the number of connections to a module to a minimum. Also if the B+ B connection had been passed through the output module the receiver would not function with the module removed. Screen grid for the output tube and plate supply for the first audio stage are derived internally to the module.

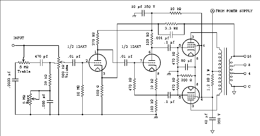
Almost High Fi Audio.

You can use either 6V6s or 6L6s in this circuit. The power transformer specified will support either one. The output transformer needs to be a 10 k ohm plate to plate primary for 6V6s or 5000 ohms for 6L6s. The 200 ohm cathode resistor shown is for 6V6s and should be changed to a 120 ohm 4 watt for 6L6s. As with the simple audio module the screen and first audio supplies are derived internally to the module. The tone controls are optional. If you don't want them eliminate everything to the left of the volume control.

Non Modular Construction.

Simple Audio.

This is about as simple as it gets. The 6AQ5 was used in every receiver I have mentioned except the HRO50. That receiver used a pair of 6L6 tubes in push pull for 25 watts of audio output power. The optional speaker was either 10 or 12 inches and produced a fairly respectable bass.

In the AA5 the IF and converter tubes were powered off of the screen grid of the output stage. I felt that this might cause some audio signals to be induced back in to the earlier stages an cause distortion. The power supply contains additional filtering after the screen grid supply to prevent this. Plate supply for the first audio stage is derived from the screen supply and does not supply any other stages.

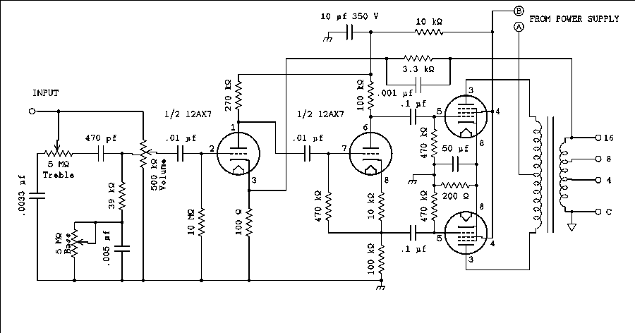
Almost High Fi Audio.

You can use either 6V6s or 6L6s in this circuit. The power transformer specified will support either one. The output transformer needs to be a 10 k ohm plate to plate primary for 6V6s or 5000 ohms for 6L6s. The 200 ohm cathode resistor shown is for 6V6s and should be changed to a 120 ohm 4 watt for 6L6s. As with the simple audio circuit the screen supply comes from the power supply while the first audio and phase splitter plate supplies are derived from the screen supply. The tone controls are optional. If you don't want them eliminate everything to the left of the volume control.

Well, that's about it friends and neighbors. The rest of the receiver will be the same whether you are building modular or not. Are we having fun yet?

Introduction
Image Rejection, IF Bandwidth, and Number of Conversions
Block Diagram
Construction Tips
Power Supply
Audio Amplifier. You are here.
RF Amplifier and Preselector
Converters, Mixers, and Local Oscillators
IF Amplifiers and Band-pass Filters
Detectors
AGC (Automatic Gain Control), and S Meter (Signal Meter)


Home


Thank you for visiting my page at Angelfire.
Please come back and visit again!

This site begun March 14, 2001

This page last updated January 27, 2016.