Communications Receivers.

Image Rejection, IF Bandwidth, and Number of Conversions.

It is presumed that the reader knows what an image is and how they are produced. If not, study "image frequencies" on the Simple Superhet page.

It was not overtly stated in the recommended reading material but the image is twice the IF (intermediate frequency) away from the wanted frequency. In the example given the image frequency is 910 kHz above the wanted frequency when an IF of 455 kHz is used. Also the image must be on the same side, either above or below, the wanted frequency as the local oscillator.

Improving Image Rejection.

One way to improve image rejection is to design a receiver with more than one tuned circuit between the antenna and the mixer. The Hallicrafters S38 any model is an AA5 with short wave bands and a BFO added. When tuning the 10 meter band it is essentially impossible to tell the difference between the image and the wanted frequency. For users of the S38 and its predecessor the S41 image rejection wasn't important. But as Hallicrafters and other receiver manufacturers designed receivers with greater sophistication image rejection at 28 MHz became an important design consideration. Models such as the S20R added an RF stage which permitted two tuned circuits but the top of the line pre ww II model, the SX28 needed more image rejection than this. It used two RF stages, not necessarily for the gain but for the number of tuned circuits, three. All of these receivers used a 455 kHz IF.

How Images are Rejected.

First of all the term rejection is misleading because it implies that the image is completely gone, never to be heard again. Nothing could be farther from the truth. The basic law of electrical filters is this. "You can reduce the amplitude of an unwanted frequency to as low a value as you can afford but you can never get rid of it." The word "afford" in that statement doesn't just mean money. Size, weight, and complexity all increase as you try to reduce the amplitude of that unwanted signal.

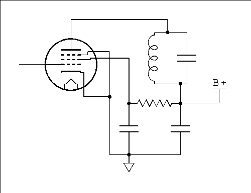
The model we will use is a parallel tuned circuit connected in the plate circuit of a pentode tube as shown in the figure below. A tuned circuit that is used to couple an antenna to the grid of a tube will behave essentially the same because the antenna is loosely coupled to the tuned circuit. This case is more difficult to analyze so we will deal with a tuned circuit in the plate side of a tube.

A parallel tuned circuit presents maximum impedance at the resonant frequency. If this concept is new to you I suggest some additional reading in Chapter 2 of Electronics for non-engineers. Use your back button to return here when you are finished there. The graph of the impedance of a parallel tuned circuit is shown below. The circuit has a maximum impedance of 4 k ohms at resonance and falls to low values on either side.

At resonance, by definition, the inductive and capacitive reactances cancel each other leaving only the resistance which is not a real resistor but represents the losses in the coil. In this case the value of the resistor representing the losses is 4000 ohms. As the frequency is moved off of resonance in either direction the reactance that is placed in parallel with the resistor lowers the overall impedance.

When a tuned circuit is inserted into the plate circuit of a tube we can calculate the gain using the small signal model for a pentode tube which is shown below.

Note: While triodes are used in some high power transmitters and may be used by curious experimenters in receivers A practical receiver will use only pentodes in the RF and IF circuits, with the possible exception of oscillators which is an entirely different discussion.

It may be helpful to study Pentode tubes. Scroll down to "Small signal Calculations."

First we must decide which tube or tubes to use in our calculations. The 6BA6 is a real workhorse in the 7 pin mini family. It has a respectable Transconductance of 4400 micro mhos and a nice high plate resistance of 1 meg ohm. The value of a high plate resistance will be seen in the following example calculations. In the late 1950s receiver manufacturers started moving away from the 6BA6 to such tubes as the 6BZ6 and 6BJ6. The 6BZ6 is a semi-remote cutoff pentode intended for use in RF amplifier stages. So let's try this one with our totally artificial tuned circuit. The gain at resonance can be calculated by the general equation,

A = Gm RL

Where RL is the parallel combination of all resistances in the plate circuit including the rp (plate resistance) of the tube itself. In this example,

RL = 4 k ohms x 260 k ohms / (4 k ohms + 260 k ohms) = 3939 ohms.

Note that this value is only about 1.5% off from 4000 ohms. Thus the gain may be calculated from the approximation,

A = Gm R

Where Gm is the Transconductance of the tube and R is the maximum impedance, at resonance, of the tuned circuit. If the error is large the exact equation,

A = Gm (rp * R / (rp + R)

Must be used. Where rp is the tube manual value for the plate resistance of the tube.

To those who think they have to carry out every calculation to 6 digits and believe the number to the last decimal place here's a wake-up call. Because of manufacturing differences and changes as tubes age the parameters are not very well known. I usually use a figure of 5% but I think that is likely on the conservative side. When we get around to doing calculations the answers are going to come out in dB. Although many pieces of test equipment have 1/100th dB resolution I think this is overkill to the extreme. If we decide that an error of 1 dB is the cutoff point then the maximum value R can have to allow us to use the approximate equation is,

Rmax = rp / 8.2.

So, if the maximum impedance of a resonant circuit is less than rp /8.2, 31.7 k ohms in this case, rp can be neglected and the gain becomes Gm R.

Let's see if we can find a more realistic example. The 80 meter band of a ham band only receiver might use a 10 μh coil that is tuned by a variable capacitor with a maximum capacitance of 200 pf. For a Q of 100 the value of the peak impedance, R, is 22.4 k ohms. This falls within our requirements of less than 31.7 k ohms for the 6BZ6 tube.

A = 8000 μ mhos x 22.4 k ohms = 179.2

That's a pretty respectable gain. However, It is almost 1 dB higher than the actual gain will be. The effect of low plate resistance is to decrease the gain at the center of the band and make it a little wider near the top. And don't forget one thing, this is for one tuned circuit only. If we were to make an IF strip with four 6BZ6s, and I don't know why anyone would do that, but if it should happen, the center frequency gain would be low by 4 dB, 1 dB for each tuned circuit. A single 6BZ6 is alright for an RF amplifier but when it comes to the IF amplifier we want that plate resistance to be as high as possible to avoid adversely affecting the bandwidth.

Calculating Image Rejection.

To calculate image rejection we need to know the formula for the ratio of impedance at any frequency to the impedance at resonance of a parallel tuned circuit. Since the formula for gain of an amplifier with a tuned circuit in its plate is linear this ratio will give the gain at any frequency as compared to the maximum gain of the amplifier.

We begin with the impedance equation for a parallel RLC circuit.

Z = sqrt(1/(1/R2 + (1/XL - 1/XC)2))

Where Z is the impedance of the circuit, R is the effective parallel resistance of the circuit, XL is the inductive reactance, and XC is the capacitive reactance, all values are in ohms.

This is the familiar square root of the sum of the squares from series resonant circuits but because this is a parallel circuit the "one over the sum of the one overs" must be included.

There are equations for all of these things which most of you probably know, or once knew, but here is a review. The equation for Q is different than the one you remember for series circuits. In fact it is upside down.

Q = R / XL So, R = Q XL

ω = 2 π f, any frequency.

ω0 = 2 π f0, the resonant frequency.

These two equations mean we can write the equations we need without having to write 2 π over and over.

XL = ω L

XC = 1 / (ω C)

ω0 = 1 / sqrt(L C)

Now here is the impedance equation again in a more user friendly form.

The attenuation ratio, gain at any frequency divided by the gain at the resonant frequency, AR is numerically equal to the impedance ratio. Therefore we divide the impedance at any frequency by the impedance at resonance.

Now to simplify we use the old rule from high school for dividing fractions "invert the divisor and multiply." So we multiply equation 1 by 1/R. But we must square it first to multiply inside the radicle.

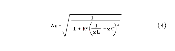
Now we substitute the equations for XL and XCinto equation 3 to obtain equation 4.

Now we multiply numerator and denominator by ω L / R. This appears to be undesirable because it increases the complexity of the equation but I know what I'm doing.

Now we multiply by R2 / (Q2 ω02 L2) . Remember the Q is defined at the resonant frequency so R = Q ω0 L. ω2 and ω02 will not cancel because they are not the same quantity.

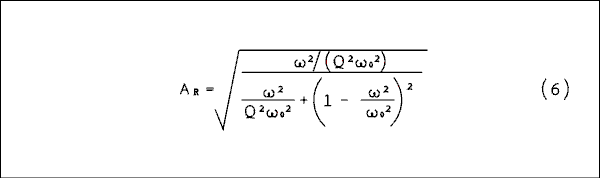
The truth is that R / (Q ω0 L) = 1 so it has no effect as a multiplier unless we want it to. Inside the parentheses we don't want it to have any effect. Inside the parentheses we have 1 - ω2LC. Because ω02 = 1 / (LC) we can make the substitution and write the contents of the parentheses as follows. 1 - ω2 / ω02. This gets us to equation 6.

Now we multiply everything by ω02 / ω2. Multiplying inside the parentheses we use ω0 / ω because it is already squared.

Now we do two things at once. We multiply through by Q2 and we leave it outside the parentheses.

The other thing being done is to cancel all occurrences of 2 π and turn the ωs into fs.

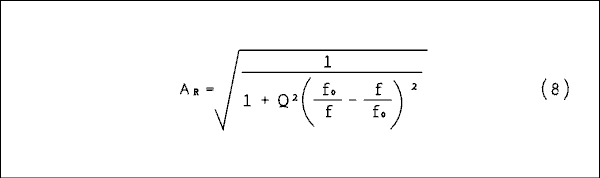
We change AR to A(dB) (Gain expressed in dB). That gives us the familiar 20 Log of the function, but where did that n come from? The equation being derived is for one tuned circuit. If there is more than one as in an IF amplifier strip the n expresses how many tuned circuits there are in the system being analyzed.

We can use a couple of tricks that can be done with logs to get rid of the radicle and the reciprocal.

THIS IS THE EQUATION. All we need to know is the resonant frequency, and the Q, and we can find the attenuation at any frequency as compared to the resonant frequency.

This equation works for any number of synchronously tuned circuits all having the same value of Q. If you have a programmable calculator or a programming language on your PC you should program it for easy repeated use. It is not an approximation. It gives accurate results whether very close to, or very far away from the resonant frequency.

Example: What is the image rejection of an S38C at a frequency of 29 MHz?

Solution: The S38 uses a 455 kHz IF so the image frequency will be at 29.91MHz. Using the following values in equation 10, f0 = 29 MHz, f = 29.91 MHz, Q = 100, and n = 1, gives a result of -15.9 dB.

That's not all that great. The coils in the S 38 C were wound on phenolic and dipped in wax. The Q value of 100 is probably optimistic.

The only company who was giving out image rejection figures for their receivers in the 1958 ARRL handbook was National. Figures for the NC 300 were 50 dB on 10 meters and 65 dB for the HRO 60. Both maxed out at 80 dB on the lower bands. So how could we improve the image rejection of a receiver with a 455 kHz IF?

This was a question that pre WW II receiver engineers had to answer. Because of the instability of materials used in coil forms at that time it wasn't practical to construct an IF strip at a frequency higher than 455 kHz. One way of improving image rejection was to add more tuned circuits before the mixer. As noted earlier the SX 28 employed 2 RF stages. Not necessarily for the gain but for the image rejection. This allowed 3 tuned circuits between the antenna and mixer.

A(dB) = -10 x 3 x Log(1 + 1002(29.0e6/29.91e6 - 29.91e6/29.0e6)2) = -47.8 dB.

That's not all that far away from the 50 dB of the NC 300.

The Q of 100 may be somewhat optimistic for 1938. I don't know that they were but the coils for the highest band could have been air wound from heavy wire.

In the post WW II world there were all sorts of new materials available that had been developed during the war. Increasing the IF became possible and practical. Suppose we use a 1650 kHz IF. Let's also use only 1 RF stage allowing 2 tuned circuits between antenna and mixer in our hypothetical receiver and the image rejection by equation 10 is -53.4 dB. But what about the IF bandwidth itself. Using 4 tuned circuits and a little trial and error on the program gives a -6 dB bandwidth of 10.6 kHz. Note: Receiver engineers use the -6 dB points to characterize the IF bandwidth rather than the -3 dB points used in audio. Here is how to do an IF amplifier with equation 10.

A(dB) = -10 x 4 x Log(1 + 1002(1650e3/1655.3e3 - 1655.3e3/1650e3)2) = -5.99 dB.

The difference from center frequency, 5.3 kHz is half of the IF bandwidth. Just play with the value of f until the attenuation comes close to -6 dB and you have it.

A bandwidth of 10.6 kHz is just about right for listening to the VOA, Radio Free Europe, or a strong local QSO on AM but post war hams demanded something a little bit narrower even for AM. And then SSB was just appearing on the horizon. A bandwidth of 3.5 kHz was more suitable for copying a weak AM signal and we won't even talk about CW. To get that 3.5 kHz bandwidth we can increase the Q to 205 and the number of tuned circuits to 8. This might be accomplished by a home builder but it wouldn't be practical for a commercial receiver. If you try to get down to a 2.1 kHz bandwidth for SSB the numbers get totally ridiculous. 12 tuned circuits with a Q of 275.

The Dilemma.

We can get a narrower bandwidth by using a lower intermediate frequency but the image rejection gets worse. We can get good image rejection by using a higher IF but it quickly becomes impractical to obtain a narrow bandwidth. What to do?

The Way Out.

The way out is to have our cake and eat it too. We go to dual or sometimes even triple conversion. In the case of the Hallicrafters SX 100 and SX 101 the signal is converted by a tunable oscillator to 1650 kHz, then to 50.5 kHz by a crystal controlled oscillator. Why 50.5? Don't ask me. The SX 100 is a general coverage receiver but they left a little gap between band 1 and band 2. If a receiver is allowed to tune across its IF there is a very strong birdy and sometimes it even breaks into oscillation. The SX 101 had no such problem as it was ham band only.

The National NC 300 used a first IF of 2215 kHz and a second IF of 80 kHz. The Hammarlund HQ 170 uses a trick that they borrowed from the National HRO 60. The receiver is dual conversion on 160 and 80 meters and triple conversion on all higher frequency bands. On 160 and 80 meters the incoming signal is converted to 455 kHz and then to 60 kHz where the narrow bandwidth can be obtained. On 40 meters and higher the incoming signal is converted to 3035 kHz, then to 455 kHz and finally to 60 kHz.

Every time a conversion is made images result. The bandwidth of the earlier IF filters must be wide enough to accommodate the widest bandwidth setting of the last IF while having sufficient image rejection so as to not create more problems than it solves.

The cutoff value for tube circuitry is about 80 dB. That is the point where the images fall below tube noise and the ability to shield circuits from one another. 80 dB is the value beyond which adding additional filtering circuits does not result in an improvement in image rejection and can actually make it worse.

Conclusion.

The intermediate frequency of 455 kHz was found to be the most practical for use in AM broadcast band radios. The first generation of communications receivers continued to use this frequency probably because of the ready availability of transformers tuned to this frequency. Receivers underwent a decided improvement in performance when designers abandoned this frequency and used what was best for the functions the receiver was designed to perform. Double and sometimes triple conversion was employed to obtain the best of both worlds, that is good image rejection and narrow bandwidths for copying signals under difficult receiving conditions such as interference from other stations on nearby frequencies or broad band noise near the receiving location.

Receivers came a long way between 1930 and 1970. The two decades of the 50s and 60s can probably be considered the golden age of vacuum tube receivers.

Note; Some early radios for use at home used a 262.5 kHz if as did many if not most car radios. I don't know the reason and for all I know the reasons may have died with the engineers who designed these radios.

Introduction
Image Rejection, IF Bandwidth, and Number of Conversions. You are here.
Block Diagram
Construction Tips
Power Supply
Audio Amplifier
RF Amplifier and Preselector
Converters, Mixers, and Local Oscillators
IF Amplifiers and Band-pass Filters
Detectors
AGC (Automatic Gain Control), and S Meter (Signal Meter)


Home


Thank you for visiting my page at Angelfire.
Please come back and visit again!

This site begun March 14, 2001

This page last updated January 27, 2016.