HOME.


Designing and Building
Audio Amplifiers.

Learning LT Spice.

After putting it off for literally years I am finally making a determined effort to learn spice. Specifically, LT Spice because it is still free. It may well be the most complex, most difficult to learn, and most powerful circuit simulator around. As such it should be fairly accurate. Well, I am told that it depends on the models. Since we are having fun with tubes we need tube models for spice. I have been provided with a set of models that I am told are very good. Well why don't we see about that. I have spent hundreds of hours taking data on real circuits and posting that data on this website. Now I'm going to simulate these circuits to see how well the spice simulations match the real world data. At this writing I haven't done any simulations so I don't know how things will come out. But good, bad, or ugly, I will post them as they are without any fudging or excuses. Like this paragraph the new data will be in red.

A Low Distortion Gain Block.

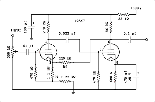
A gain block is a circuit consisting of one or two triode amplifiers that can be replicated as many times as needed in an integrated amplifier or preamplifier to makeup for losses in tone, volume, and balance, controls. These gain blocks are most often found outside of a global feedback loop so they need to have inherently low distortion. A single stage with an unbypassed cathode resistor is usually not good enough unless it operates at a very low level. Gain blocks usually consist of two triodes with feedback from output plate to input triode cathode to diminish distortion to a very low level and tightly control the value of the gain. Here is a circuit I developed that will give a fairly wide range of gain at very low levels of distortion.

Here are a couple of solid state versions of the same circuit.

 Schematic diagram.

For a verbal description click here.

This circuit has a lot of open loop gain which is traded off for low distortion. Somewhere else on this site I know I said that this is often done because gain is cheap and easy to come by. The gain may be changed by changing the cathode resistor, Rk, in the first triode. Changing this resistor has a very small effect on the operating point of either triode. The numbers are given in the table below.

Cathode Resistor, Rk. Gain. Distortion. Output Voltage.
36 k ohms. 6.67 0.035%. 10 v.
27 k ohms. 8.47 0.04%. 10 v.
22 k ohms. 10.1 0.045%. 10 v.
9.1 k ohms. 21.7 0.045%. 10 v.
5.1 k ohms. 33.6 0.060%. 10 v.

Now here are the Spice results. The circuit was duplicated exactly on the LT Spice schematic drawing board.

Cathode Resistor, Rk. Gain. Distortion. Output Voltage.
36 k ohms. 6.61770 0.112%. 10 v.
27 k ohms. 8.42501 0.106%. 10 v.
22 k ohms. 10.0354 0.108%. 10 v.
9.1 k ohms. 21.4253 0.118%. 10 v.
5.1 k ohms. 34.4624 0.129%. 10 v.

And there you have it. I said no excuses and I have none. The results are what they are. If spice results are going to be off it's better to be pessimistic than optimistic. The gain figures are good when you remember that the real circuits were built with 5% resistors.

A very good approximation for the gain is,

Av = 1 + Rf / (Rk + 1100)

Where Rk and Rf are as labeled in the schematic and Av is the gain.

You see that the feedback is DC coupled, not through a capacitor, from the plate of the second triode to the cathode of the first. An earlier design used AC coupled feedback. This version was unstable at low frequencies. Bode analysis showed that a 3 microfarad coupling capacitor would have been needed to make it stable. That circuit was posted here in the early days of March 2005. If you saw it and decided to use it please update your schematics.

The 220 k ohm resistor makes up most of the load for the second triode which is where most of the distortion occurs. I don't recommend changing the value of Rf because it effects the operating point of the second triode. If this resistor is changed the cathode resistor in the second triode will have to be readjusted for minimum distortion.

Someone emailed me with the information that when this circuit was run on a spice simulator there was a 1 dB peak in the frequency response below 10 cycles. This really isn't very important but it still might bother some people. It was caused by the fact that the feedback which goes to the cathode of the first triode and is negative also is fed in a small amount to the grid which is positive feedback. I downloaded a spice simulator and checked it out and confirmed the peak. The trick is to adjust the relative sizes of the inter-stage coupling capacitor and the input coupling capacitor so the positive part of the feedback is rolled off before it can effect the gain. I also tested it with the volume control set at half resistance which is the maximum impedance condition. The roll-off is now smooth at both ends. I trust everyone, perfectionists included, can now sleep. Am I a perfectionist? Well, grudgingly, yes.

You may be wondering why I have gone for such low distortion while on other pages of this section I didn't indicate it was that important. This amplifier is NOT meant to be inside the global feedback loop. As such it needs to have an inherently low distortion level because nothing is going to improve it later. This circuit may be used where ever a stage with low distortion, relatively low output impedance, and closely controlled gain is required.

Happy building and good luck. Keep watching, there will be more in the future for the builder or the curious experimenter.


Next; Distortion in RC Amplifiers.

Previous; How Much Power is Enough?

Home

Or use your "Back" button to return to where you were.


Thank you for visiting my page at Angelfire.
Please come back and visit again!

This site begun March 14, 2001

This page last updated Saturday, June 29, 2019.