Fun With FETs.
Drain Detector.


"OK. I don't know exactly where the drain pipe runs across my yard. Have I come to the right place?" Oops? 'Fraid not.

This is a circuit for recovering the sound from an AM radio signal. It's called a Drain Detector because of the analogy to a tube circuit called a plate detector. "That one is used for finding lost dishes, right?" Wrong! In a plate detector the rectification takes place in the plate circuit of the tube. The FET is completely analogous to the triode vacuum tube so in a FET rectification takes place in the drain circuit. "What has rectification got to do with it?" See How AM Radio Works.

Parts.

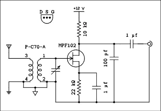
You can use the same coil and capacitor for this that you used for the crystal set. If you didn't build it you can go back there to find out about coils. Whether you elect to scavenge parts from a transistor radio, Roll your own, or buy, this circuit will work with whatever coil you put in it. The transistor is the venerable MPF102. As far as I know it is still available and is still being used by hobbyist the world over. None of the other parts are remarkable. Here's the circuit.


 Schematic diagram.

For a verbal description click here.


Someone is already thinking or maybe even saying that I have mislabeled the transistor leads. In the case of the MPF102 it doesn't make any difference. The source and drain are interchangeable. I did this so that any small amount of RF signal remaining on the drain will not be coupled to the gate by the capacitance of the breadboard and increase the miller capacitance.

The transistor is biased very close to cutoff. When an RF signal appears at the gate the negative half-cycles drive the transistor totally into cutoff. The positive ones increase the drain current. The drain current is a half wave rectified version of the input signal. The 100 pf capacitor smoothes out the RF cycles and the audio modulation is left.


 Photo of circuit on breadboard.


The speaker shown in the picture came from Radio Shack many years ago. While I doubt if they have the exact item in their catalog I'm fairly sure they have something similar. It has two features that make it very handy for this kind of project. It is battery powered and it has a microphone level input as well as line level. You can plug into the line level input to listen to that station which is nearby and switch to the mike level to hear that station across town. Even with that you are unlikely to hear any out-of-town stations unless you live in an area where the towns are small and very close together.


A mother to her child: "Go ahead and have fun with transistors, but if you fall into a hole don't come running to me!"


Home


This page last updated August 3, 2006. v