n Troubleshooting Chapter Five. Faults in Power Supplies.


Chapter 5   Faults in Power Supplies.

5.1  Rectifier-Filter Circuits.
5.2  Analog Voltage and current Regulator Circuits.
5.3  Switching Mode Power Supplies.


Chapter 5

Faults in Power Supplies.

With the exception of battery operated equipment everything has a power supply. When troubleshooting any piece of electronics the power supply is always the place to start.

The device containing the power supply may be a kit or DIY construction project that used old parts. It may be a piece of old electronics that has not been turned on in several decades.

There are also laboratory bench power supplies that may develop a fault and wind up on your bench.

Back to Fun with Transistors.
Back to Fun with Tubes.
Back to Table of Contents.
Back to top.

5.1 Rectifier-Filter Circuits.

WARNING: IF THE ELECTTRONIC ITEM HAS NOT BEEN TURNED ON FOR MANY YEARS, DON'T JUST PLUG IT IN AND TURN IT ON. Refer to the chapter on antique electronics equipment before attempting to troubleshoot such items.
Power supplies can range in complexity from simple transformer-rectifier-filter circuits to multi output with electronic voltage and current regulation. If the power supply is one of the latter the regulator circuits should be separated from the basic rectifier filter and the basic circuit tested separately.

Although a simple power supply has little to go wrong, as pointed out earlier in this book failures can cascade turning a simple problem into a more complex one.

An electrolytic capacitor used in a DIY project may have been taken from NOS (new old stock) and may not be formed up to its rated voltage. Such a capacitor may show good using an ohmmeter but will blow fuses and diodes when the power is turned on. Since the capacitors have never been put into use they should be tested at their rated voltage.

For a brief discussion on the construction of an electrolytic capacitor, how to test it, and its behavior in a circuit, refer back to 3.2 Electrolytic Capacitors.

For a discussion on testing a power supply which may have unformed electrolytic capacitors and how to reform them refer back to 4.3 The Power Supply Section.

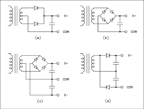
Figure 5.1, Four Most Common Rectifier-Filter Circuits.

For a verbal description click here.

Figure 5.1 shows the four rectifier-filter circuits you are most likely to encounter. The primary circuit showing connection to the power line, switch, and fuse have been omitted but will always be present in the device on your bench. Just for the record they are (a) full-wave center-tapped, (b) bridge, (c) dual voltage bridge, and (d) full-wave voltage doubler.

The terminal labeled "COM" (common) on each circuit may or may not be connected to the chassis of the work device. The positive terminal labeled "V+" could just as well be used as common to obtain a negative supply or a circuit could have its "COM" connected to the positive of another similar circuit to obtain more voltage. The circuit of Figure (c) could have the bottom or top terminal used as common to produce voltages of V+ and 2V+ or V- and 2V-.

If you have stripped the circuit down to one of these and it is found to be at fault the most likely symptom is blowing fuses. Resist the temptation to put in a bigger fuse. A good starting point is to use your ohmmeter to test the diodes. Most of the time a failed diode will be a really dead short, zero ohms. There will be parallel current paths through the other diodes and transformer secondary. If the power supply is low voltage high current the secondary may have a resistance of a small fraction of an ohm. In this case if two of the diodes are shorted it may appear as if all are shorted.

You will likely have to unsolder the diodes in order to test them. If even one defective diode is found you should replace all of them. All diodes in a rectifier should be of the same voltage and current rating. Diodes aren't all that expensive anyway.

Remember that one or more shorted diodes may be caused by a shorted or unformed electrolytic capacitor. After replacing the diodes and before plugging it in, use your bench power supply to attempt to apply the normal operating voltage across the outputs with the power supply being worked on unplugged. The bench power supply MUST be current limited.

WARNING!!! Most vacuum tube bench power supplies do not have current limiting. A resistor must be used to limit the current to a safe value for the bench power supply.

If the voltage will only come up to approximately 10% or 20% of operating voltage an unformed electrolytic capacitor is indicated.

In the case of Figure (c) the voltage may be applied to each half of the supply separately. This will localize the problem to one or the other of the circuits. If you carefully examine the circuit you will see that the bridge really consists of two full-wave center-tapped circuits like that of Figure (a). One is reversed from the other.

Silicon Diodes most often fail dead shorted. If the fuse does not blow quickly enough another diode may also go shorted and excessive current may burn one or both open. In either case the failure is binary and can be detected with an ohmmeter, even the ohmmeter section of a DMM. In higher voltage circuits the partial failure of reduced reverse breakdown voltage may be encountered. Such a failure mode is difficult to detect unless you have access to a curve tracer. In deed it may be difficult to tell the difference between such a diode failure and an unformed electrolytic capacitor. Unsoldering components for testing separately is the only way to resolve this ambiguity. If the capacitor test good up to its operating voltage the diodes should be shotgunned.

Back to Fun with Transistors.
Back to Fun with Tubes.
Back to Table of Contents.
Back to top.

5.2 Voltage and current Regulator Circuits.

5.2.0 How a voltage regulator works and what it does.

A voltage regulator has to hold the voltage constant as the voltage of the input varies and as the load current changes. The output voltage of a rectifier and filter capacitor is not constant. The line voltage can vary all over the place and then there is that ripple which is always present. Another application is in battery operated equipment. In many cases the designer of such equipment wants the voltage applied to the circuits to remain constant as the batteries run down. The battery voltage is set higher than the circuit needs and the regulator holds it constant until the voltage gets near the operating voltage. Special circuits usually warn the operator and/or turn off the equipment when the battery is so run down as to no longer operate the device.

Changing load current is another difficulty. We often use resistors to indicate the load on a power supply. The real load on a power supply is a transistor circuit and/or a small motor or two. The current drawn by a transistor circuit may change depending on what the circuit is and what it is doing at the moment. The current drawn by a motor changes as its mechanical load changes. So a regulator may have a lot to do.

A regulator can't increase the voltage applied to it. All it can do is reduce it. It regulates the voltage by reducing it by the amount required to hold it at some preset value. The difference between the regulator input and the output is called the regulator drop. Each type of regulator has its minimum regulator drop. If the input voltage falls so low as to make the regulator drop less than the minimum the regulator will lose control and the output voltage will fall.

For example, a 12 volt regulator IC has a minimum drop of 2 volts. That means that the input voltage must be 14 volts or higher. It regulates just fine for input voltages anywhere from 14 to 40 volts. But if the input voltage falls to 13 volts the output voltage will fall to 11 volts and it will no longer be regulated. It will just be 2 volts less than the input, ripple and all. If the ripple valley falls below the minimum required the output voltage will acquire ripple as shown in the graph below.

A common fault in equipment that is older than 20 years is for the electrolytic filter capacitor(s) to dry out which reduces the effective capacitance value. In such a case the ripple amplitude will increase.

 Graph.

Figure 5.2 Input and output waves of a voltage regulator.

For a verbal description click here.

The upper wave is the output of a full wave rectifier with a capacitor filter. The lower wave is the output voltage of a voltage regulator. In (a) the input voltage is high enough that the regulator is able to do its job properly. In part (b) decreased capacitance has reduced the ripple valley so it is below the minimum required to maintain regulation. Note that the peak voltage is the same in both cases. This is the way ripple responds to decreased filter capacitance value or increased load current.

A measurement with a DC voltmeter is likely to indicate that the input voltage is high enough but the ripple valley is too low. Only an oscilloscope measurement will reveal this defect. This is one of the most overlooked problems in troubleshooting electronic devices.

5.2.1 Transistor Circuits.

If the basic rectifier filter section is working properly The problem is in the electronic regulator circuit. Beware of treating the symptom. Many power supplies I have opened up have revealed a burned or scorched resistor. Replacing this resistor will not fix the problem. The replacement will just burn out as the old one did. However, this will point you to the area of trouble.

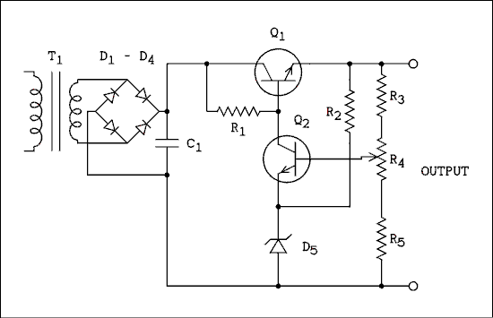
A very basic voltage regulator circuit is shown in Figure 5.3.

Figure 5.3, Simple Voltage Regulator Circuit.

For a verbal description click here.

This type of regulator would most likely be used as the internal power supply for some piece of lab equipment such as a signal generator. The voltage adjustment pot would be of the "set and forget" type. Bench power supplies require different circuitry so their voltage can be adjusted all the way to zero.

R2 supplies a current to the zener diode D5 which maintains a constant voltage at the emitter of Q2. R1 supplies current to the base of Q1 which without Q2 would hold Q1 in near saturation. The collector of Q2 can take current away from the base of Q1 reducing the voltage at the emitter of Q1. In the equilibrium condition the voltage at the emitter of Q1 is held constant by the circuit. Q1 is known as the pass transistor and Q2 is the error amplifier. The zener diode provides the reference voltage.

If the output voltage, emitter of Q1, tries to decrease due to an increase in load or a decrease in line voltage the voltage at the base of Q2 will decrease reducing the base current because the emitter voltage of Q2 is being held constant by the zener diode. This will also decrease the collector current of Q2. This allows the base current of Q1 to increase because the current through R1 divides between the collector of Q2 and the base of Q1. If the collector current of Q2 decreases the base current of Q1 will increase. This provides more current to the emitter of Q1 partially counteracting the original decrease in voltage at the emitter of Q1.

If Q1 shorts the output voltage will be stuck at maximum and cannot be changed by the setting of the pot.

If Q2 shorts the output voltage will be reduced to a value near that of the zener diode and can't be changed.

If D5 shorts the output voltage of the circuit will fall to a very low value. The control will still have some effect but the regulation will be very poor.

If R2 opens the circuit will still appear to be working but the regulation will not be quite as good as it was before. The emitter current of Q2 is supplying current to the zener but it will not be as large and will vary quite a bit. As zener diodes aren't perfect a varying current will cause the voltage to vary somewhat.

If R1 opens the output voltage will fall to a very low value likely zero.

Figure 5.4, Improved Simple Voltage Regulator Circuit.

For a verbal description click here.

Improved performance equivalent to using a current source instead of R2 can be achieved by simply moving the top end of R2 to the emitter of Q1 as shown in Figure 5.4 below. The value of R2 would have to be decreased somewhat but no additional components are required. Very small changes in the output voltage would have a very very small effect on the zener current and a very very very small effect on the zener diode voltage. The operating theory is not changed by this change.

General Operating Theory.

Q1 is the pass transistor and operates as an emitter follower amplifier. Such an amplifier has current gain. In high current power supplies Q1 is often a Darlington circuit.

Q2 is a voltage amplifier. It can be easily replaced by an operational amplifier. The emitter is the noninverting input and the base is the inverting input.

A zener diode is a zener diode and there isn't anything else that can replace it. There are IC devices known as voltage references but at their heart is a zener diode. An improvement that can be made to the zener part of the circuit would be to replace R2 with a current source. The circuit with all of these improvements is shown in Figure 5.5.

Figure 5.5, Improved Voltage Regulator Circuit.

For a verbal description click here.

Q3 and R1 form a constant current source for the zener diode. This isolates the zener current from changes in the input voltage. Because the zener diode is not perfect large changes in zener diode current can cause small changes in the voltage drop across the diode.

If the op amp has bipolar inputs the current into or out of the noninverting input will be only a few microamps. If an FET input op amp is used the current will be about 1 pico amp. In either case the current is insignificant compared to the current of several milliamps flowing in the zener diode. The circuit functions exactly as the one above except that the op amp has a much higher gain than a single transistor which makes the regulation much more accurate.

Troubleshooting this circuit is in many ways easier than the more primitive circuit of Figure 5.3. This circuit is somewhat limited in range of adjustment and may be a fixed voltage supply within a piece of complex equipment. In that case the pot is a setup adjustment which is not meant to be turned by the operator. Let me reiterate, DON'T CHANGE THE SETTING OF THE CONTROL.

If either Q1 or Q2 shorts the voltage will go up to maximum. It may be difficult to determine which one is at fault without removing them from the circuit and performing a junction test. One thing to try is measure the voltage from emitter to base of each one by connecting the voltmeter leads to those two points. If one of the transistors is good it will most likely have 0.6 volts between base and emitter. If you measure zero or 0.1 volts that transistor is most likely shorted.

If the op amp fails its output will be locked to either common or the positive input rail. This will cause the output to go to either zero or maximum voltage. If the voltage goes to maximum it may be difficult to tell the difference between a short in Q1 or Q2 from a short in the op amp. Once again measure the emitter base voltage on Q1 and Q2. If both are 0.6 volts the op amp is most likely shorted.

The failure mode of FETs is not easily predictable. The gate to channel junction can short in which case the drain current will go up to the zero bias value and stay there. This may or may not produce an over current condition in the zener and R1 large enough to cook either one. The power supply might operate for several years with this condition without any hint that anything is wrong. The conditions would be that the line regulation and ripple rejection would not be up to original specifications. The condition might show up as hum in a sensitive amplifier being powered by the regulator.

If the FET should develop a gate to source short the zener and R1 would be smoked.

If the FET develops an open drain or open source the zener voltage will drop to zero and so will the output voltage of the regulator.

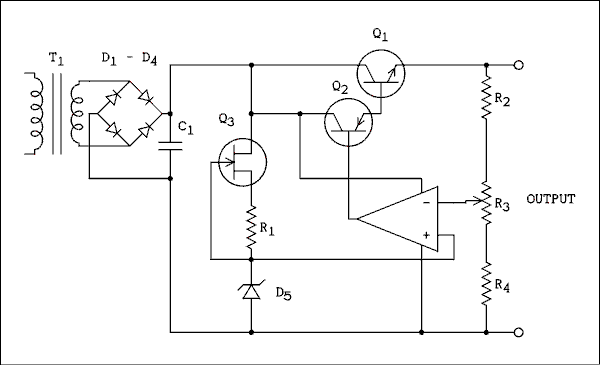
Current limiting.

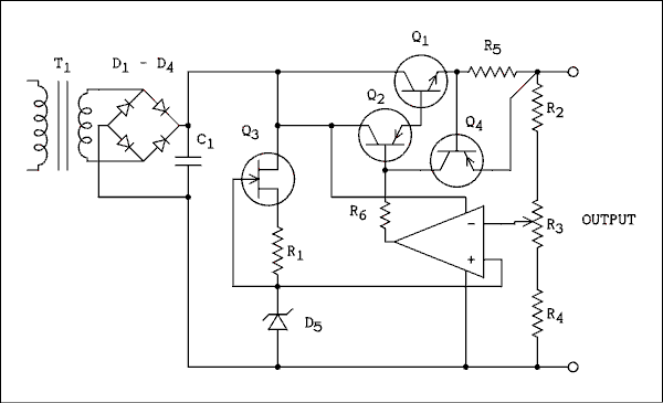
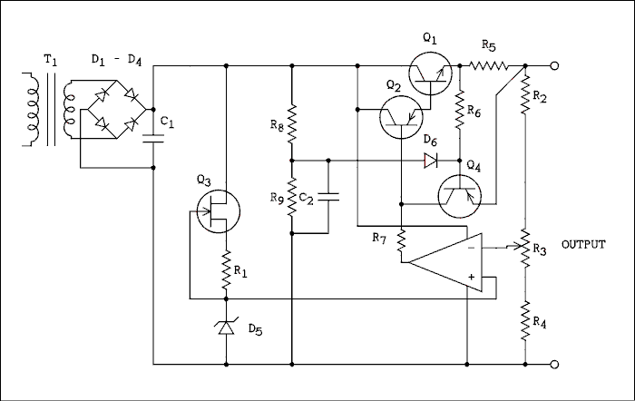
Figure 5.6 shows a current limiting circuit added to Figure 5.5.

Figure 5.6, Improved Voltage Regulator Circuit with Current Limiting Added.

For a verbal description click here.

The ideal current limiter holds a constant voltage up to the current which is set by the value of R5 and the breakdown voltage of Q4. Once this current value has been reached the current does not increase by so much as a pico amp and the voltage of the regulator falls, to zero if necessary. The smaller the base current of Q2 is, the closer this current limiter will come to the ideal.

The circuit works as a voltage regulator as long as the voltage drop across R5 is less than the emitter base breakdown voltage of Q4. When the voltage drop across R5 reaches the breakdown voltage Q4 begins to conduct pulling base current away from Q2. R6 helps to isolate the output of the op amp from the base of Q2 so Q4 doesn't have to pull the output voltage of the op amp down.

With this circuit there would be some increase in current after limiting begins because as the voltage at the base of Q2 drops the current through R6 will increase. If Q1 and Q2 were replaced by a power FET R6 could be very large and the limiter would work quite well.

This circuit is a cascading failure waiting to happen. If the load develops a short the voltage will drop to zero but the maximum current will be flowing. If the heat sink on Q1 is not designed for this fault condition Q1 will overheat and eventually short out. When that happens the current will go up to a very large value and the voltage across R5 will exceed the emitter base breakdown voltage of Q4. This will cause the emitter base junction to short out and as the high current flows through the shorted junction the base will likely burn open. Q4 would not be a high power transistor but a small 250 mW transistor. With Q4 now burned away, R5 will smoke and burn up. As the high current continues to flow diodes in the rectifier will short out and the primary fuse will eventually blow, after most of the semiconductor devices have either shorted or melted open. Some parts in the electronics which was the load will probably be cooked as well. All in all this particular failure mode is a total disaster.

On the other hand if the heat sink was sized for continuous short circuit operation There shouldn't be any problems.

If this is a lab bench power supply the voltage and current should be fully adjustable. R5 can be a rheostat adjustable from the front panel.

If the power supply has a fixed output voltage and is part of a large device such as an oscilloscope or test set the current limit will also be fixed. Such an internal supply may also be equipped with current fold back as shown below to protect the power supply and circuitry connected to it in case of a short.

Figure 5.7, Voltage Regulator Circuit with Current Fold Back.

For a verbal description click here.

The fold back threshold is set by the voltage divider consisting of R8 and R9. C2 delays the voltage so the power supply can get started without going into fold back when the power is turned on.

In normal operation and when current limiting first begins D6 is reverse biased. As current limiting continues and the output voltage falls at some point D6 will become forward biased. This increases the base current of Q4 which takes even more current away from Q2. This shuts down Q2 and Q1 reducing the current to a small value.

If C2 should open the power supply most likely wouldn't come on. If C2 shorts or R8 opens, current fold back will be disabled. This is not likely to be discovered unless another failure brings attention to it.

If R9 should open the power supply will shut down. There will be an abnormally large current into the base of Q4. It may overheat and short, becoming a cascaded failure.

Floating the Error Amplifier.

You have noted in each of these circuits that the op amp power connections are between ground and the positive side of the rectifier-filter output. Op amp ICs typically have a maximum voltage of plus and minus eighteen volts. When using one of these ICs the highest allowable voltage of the filter output is 36 volts. The maximum regulator output voltage is several volts less than the filter output voltage so this limits the maximum voltage of the power supply. If the error amplifier is operated from an additional floating power supply the maximum output voltage is limited only by the maximum voltage of the pass transistor. An example is shown below.

Figure 5.8, Voltage Regulator Circuit with Floating Error Amplifier.

For a verbal description click here.

Note that the center of the symmetrical supply for the op amp is connected to the positive output of the regulator. The voltage reference and the noninverting input are also returned to this point. An op amp will always set its output voltage to whatever is required to bring the inverting input to the same voltage as the noninverting input. Let's say that the reference zener diode is 6 volts, R5 is 12 k ohms, and R6 is set to 36 k ohms. The op amp is going to force the inverting input to be at zero volts because the noninverting input is at zero volts. That places 6 volts across R5 and makes the current through it 0.5 mA to the right. That current isn't going to go into the inverting input because it is a high impedance point, possibly an FET input. The current is flowing downward through R6. Now 0.5 mA in 36 k ohms gives a voltage of 18 volts. That's the answer. Nothing else to add or subtract.

This arrangement is often used in laboratory power supplies which employ switches to set the voltage. This can be precisely done because the voltage is directly proportional to the resistance. The most significant digit of the switches often selects taps on transformer T1 so the pass transistor, or tube, does not have to stand the maximum voltage of the power supply. If tubes are substituted for the pass transistor the output can go up to hundreds or even thousands of volts.

A common fault in power supplies such as this is for the switch contacts to become oxidized and make poor contact. Cleaning will usually fix this problem. One or more of the range resistors can open causing the power supply to work properly up to a certain voltage setting and then go to maximum.

The fact that the positive output is labeled as 0 volts does not mean this terminal is grounded or connected to the chassis. In deed, laboratory bench power supplies never have either side connected to the chassis. Schematics for these supplies will most likely have voltages labeled in this way because it makes trouble shooting much easier. Imagine if the voltages of the power supply operating from T2 were referenced from the negative output terminal (-ADJ.). Any faults in this part of the circuit would be much harder to figure out. If this circuit were a sub part of a large circuit either side might be grounded or neither side grounded.

IC Voltage Regulators.

The 723 voltage regulator remains popular and available even after 30 years. It is a 14 pin DIP that has all the elements of a voltage regulator inside. It will work at current levels of a few mA using its own internal pass transistor. If an external high power pass transistor is driven by the internal one in a darlington connection the little IC can handle an amp or more. After study of the above circuits the data sheet of the 723 will look very familiar.

The other IC regulators are those three terminal regulators. They come in a variety of voltages from 5 to 24 volts and there is one that is adjustable. They are current limited which can't be adjusted and thermally protected.

The latter can cause a fault which may be hard for the uninformed to find. If the regulator is air cooled and the air passage becomes clogged with dust as it is guaranteed to do, The regulator will overheat and shut down. As it is no longer dissipating power it will cool and turn back on. No reset is necessary. It may take several hours to heat up enough to shut down and only a few tens of minutes to recover. So, the equipment shuts down, you are called in, and about the time you arrive the IC has cooled enough to turn back on. If this did not repeat you could get the reputation of curing equipment by laying on of hands. But it is going to repeat again, and again, until you clean out the airway.

Back to Fun with Transistors.
Back to Fun with Tubes.
Back to Table of Contents.
Back to top.

5.2 Vacuum Tube Power Supplies.

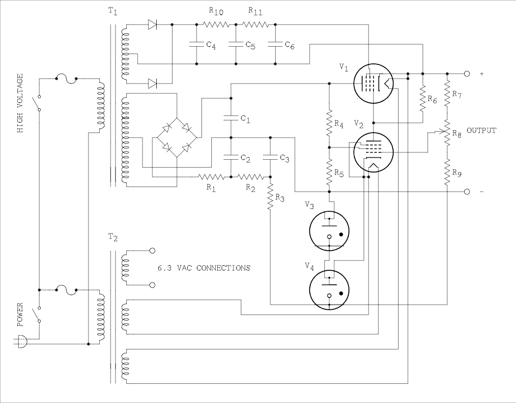
Figure 5.9, Vacuum Tube Voltage Regulator Circuit.

For a verbal description click here.

If this circuit seems familiar it should. Compare it with Figure 5.3. V3 is the voltage reference, V2 is the error amplifier, and V1 is the pass tube.

Isn't that funny? When I first learned transistors the analogy was drawn the other way. The circuit started out with tubes and they were replaced by transistors. Now when everyone is more familiar with transistors we have to start there and replace transistors with tubes. And now back to our regularly scheduled program.

V3 is a gas filled voltage regulator tube. They come in voltages of 75, 90, 105, and 150. They use the inert gasses with the exceptions of helium and radon. Each tube type uses a different gas. That was all we had before Clarence Zener did his thing.

R1 and R2 set the voltage on the screen grid of V2. This voltage will vary some and the more it varies the less gain the tube will have. The voltage divider is made as stiff as practical. The screen voltage is usually set between 1/2 and 2/3 of the supply voltage. R1 and R2 also provide the current for V3 the regulator tube. This tube requires a minimum of 5 mA to maintain the glow discharge and regulate the voltage. In order to insure that a brownout won't extinguish the VR tube a minimum current of 10 mA is usually set.

If the voltage at the output tries to decrease the voltage at the grid of V2 will change a bit in the negative direction. This will decrease the plate current of V2 because the cathode is held constant by the VR tube. A decrease in current through R4 will cause the voltage across it to decrease which will increase the current in V1 mostly counteracting the change.

The 7 pin miniature series of VR tubes has the anode connected to two pins and the cathode to three. This allows designers to protect the power supply against being operated with the Vr tube unplugged. In this circuit if V3 is unplugged while power is on the positive voltage will be removed from the cathode of V2. R3 will pull the cathode down close to common reducing the output voltage to near zero.

Unlike transistors tubes fail in a decided analog manner. Although there are occasionally catastrophic shorts the usual failure mode is for the cathode emission to become so low that the tube can no longer conduct enough current to do its job. The commonly used term for this is to describe the tube as weak. If V2 grows weak the output voltage will go high. It may still be possible to adjust it somewhat down from maximum but not all the way down.

If V1 grows weak the supply will still appear to work when lightly loaded, a small load current, but if loaded to its specified current the voltage will drop down and cannot be turned up to the desired value.

I have never known a VR tube to fail so I can't tell you how a failed tube behaves.

The output voltage of this circuit cannot be adjusted below the voltage of the VR tube plus about 50 volts. So a regulator built using a 105 volt tube would only come down to about 150 volts. Circuits of this kind are not used in bench power supplies but are frequently seen in fixed voltage regulators such as those found in Tektronix oscilloscopes, H P signal generators, etc.

Improved Voltage Regulator.

Figure 5.10, Improved Vacuum Tube Voltage Regulator Circuit.

For a verbal description click here.

This power supply circuit will go all the way to zero and even a little negative if R7 is not properly adjusted. R7 is usually a screwdriver adjusted rheostat. The cathode of the error amplifier, V2, is at a negative voltage and the negative end of the adjustment divider chain is held at twice that voltage.

This circuit will also go much closer to the voltage across C1 than the previous one. Figure 5.9 uses a triode but if the pentode in Figure 5.10 were to have its screen grid connected to its plate it would be triode connected. The floating power supply from T2 which is filtered by C4, R10, C5, R11, and C6, keeps the screen grid of the pass tube a constant voltage above its cathode which makes it behave as a pentode or beam tetrode. Any ripple on the screen supply will appear in the output of the regulator so it must be very well filtered.

Most power tubes have a maximum heater to cathode voltage of 200 volts. If the output of the regulator is to go higher than this the heater and its supply must be floating. The dot showing a connection from one side of the heater to the cathode of the pass tube is not a mistake.

The negative supply for the two seriesed VR tubes is derived from the negative half of the bridge on T1 and filtered by R1, C2, R2, and C3. R3 sets the current through the VR tubes and isolates them from C3. If a capacitor is placed in parallel with a VR tube it will form a relaxation oscillator just like the neon lamp type we used to build for science fair projects.

R1 dissipates more power than would be calculated based on the DC current. The output of the bridge rectifier has an AC component which has a peak to peak value equal to the peak value of half of the transformer secondary. Almost all of the AC component of current in R1 flows back to the center-tap through C2. Thus, R1 is carrying the DC plus the AC components of current. The power dissipated cannot be calculated without the use of calculus. Therefore it is recommended that this resistor be considered to be dissipating two or three times what the DC calculation yields.

Current Limiting?

I have never seen a vacuum tube power supply that was protected by a current limiting circuit. That is not to say they never existed, it's just that I have never seen one. My attempts to design such a circuit on paper have become very complicated and I doubt if they would work reliably. The only over current protection I have seen in a tube power supply is the obvious one of a fast acting fuse in series with the output or an over current relay. Think of an over current relay as being a self resetting circuitbreaker.

Back to Fun with Transistors.
Back to Fun with Tubes.
Back to Table of Contents.
Back to top.

5.3 Switching Mode Power Supplies.

The earliest switching mode power supplies were developed to improve the efficiency of the analog regulators shown above. Such regulators are likely to be 50 percent efficient or less. A more efficient circuit is shown below.

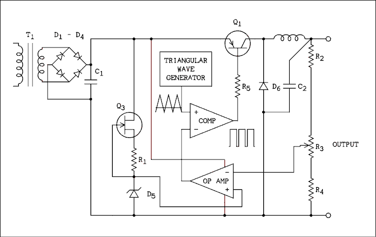
Figure 5.11, Early Switching Regulator Circuit.

For a verbal description click here.

The power connections to the triangular wave generator and comparator are not shown but they are assumed. If they were not present the circuit would not work.

Notice in the circuit above that the transistor is now a PNP. It acts as a switch not an analog amplifier. When the output level of the comparator which drives it is low Q1 is on. When the comparator output is high Q1 is off. When Q1 is off the power is zero. When it is on the voltage drop is small typically 0.1 to 0.5 volts depending on the current. The power is still very small for a current of 1 amp it can be as low as 250 mW.

The inductor and C2 smooth the output. When Q1 turns off the inductor produces a negative going pulse at its left end. D6 prevents this pulse from going to huge negative values that would burn out Q1.

A comparator is a device that compares two analog voltages and produces a binary output. If the noninverting input is higher than the inverting input the output is high. If the noninverting input is lower than the inverting input the output is low.

The triangular wave is applied to the inverting input. The horizontal line on the waveform is the assumed level of the noninverting input. The output wave is what would be produced.

Suppose that this is the equilibrium condition. If the load current increases the output voltage will decrease which will cause the output of the op amp to increase. The horizontal line on the triangular wave will move up and the negative pulses from the comparator will become wider. That means that Q1 will be on for a larger percentage of the time. This permits Q1 to deliver more current to the load and the output voltage will be maintained at almost the original value.

If Q1 shorts the output voltage goes up to maximum and won't come down. If either the op amp or comparator shorts to rail the output will go either to maximum or zero. If the triangular wave generator stops working the regulator circuit will seem to be working but the voltage will be bouncing up and down by some amount. Just how much and at what frequency cannot be predicted without knowing details about the regulator. It will likely be switching at a much lower rate and the output will have a definite triangular wave superimposed on the DC. Without the triangular wave generator the circuit will generate its own triangular waves.

Figure 5.12, Isolated Switching Mode Power Supply Circuit.

For a verbal description click here.

The circuit above is not regulated but is strictly open loop. Its advantages are high efficiency, light weight, and small space.

The switching frequency is quite high to place it well above the range of human hearing. That means that the transformer needs very little iron and can be small and light. Because the transistors operate as switches they dissipate little power.

The high switching frequency and fast switching transistors used mean that the circuit produces strong harmonic frequencies well into the radio spectrum. In order to reduce this interference to below 1 microvolt the entire circuit would have to be placed in a cast iron box with multi section multi compartment filters on all leads passing through the wall of the box. This would mostly defeat the purpose of a switch mode power supply.

R2 slightly forward biases the base emitter junction of the two transistors to insure that oscillation will start spontaneously. After oscillation starts capacitor C2 builds up a negative charge and R1 limits the base current to a safe value. R1 also sets the maximum base current so if it should increase in value the output power of the supply would be somewhat down.

Back to Fun with Transistors.
Back to Fun with Tubes.
Back to Table of Contents.
Back to top.