HOME.


Designing and Building
Audio Amplifiers.

Considerations for
Inverter and Driver Design.

Before you set out to select a phase inverter driver circuit from the many you can find on the web or design one of your own, you need to understand all that a good inverter must do. You also need to be aware of the deficiencies of each circuit so you can make an intelligent choice. We will begin with an overall look at the amplifier and how the phase inverter fits in.

The right way and the wrong way.

There are two basic ways to design an amplifier, the right way and the wrong way. The wrong way is not to worry about such minor details as distortion and balance and put on as much feedback as the system will stand without oscillating. Theoretically, the feedback is supposed to clean up the sound.

The right way is to worry about everything. Get the distortion in each stage as low as possible and come up with a really good sounding amplifier even before the application of a single dB of feedback. Then after the application of a modest amount, say 20 dB, the amplifier will have that sound that makes people's mouths drop open in amazement.

My Design Philosophy.

Over the last few months I have come to several conclusions about tube audio amplifier design.
  1. Balanced drive to the output tubes is very important in order to maintain low distortion.
  2. There should be only one RC low-frequency roll-off inside the global feedback loop. Failing that there should be as few as possible.
  3. The fewer stages inside the feedback loop the better.
  4. Stages ahead of the output tubes and inside the feedback
    loop should have as much head room as possible.

Balanced Drive.

As you might expect unbalanced drive to the push-pull power output tubes can increase the amount of distortion. Not only that but the amount of distortion needs to be balanced as well. As you may remember some of the phase inverter circuits discussed in Phase Inverters, Phase Splitters, and Drivers deliver more distortion from one output than from the other. You have probably heard that a push-pull output cancels even harmonics. It can only cancel harmonics generated in the output stage itself. If the output receives a signal that is already distorted it can't do a thing to clean it up. Thus, distortion components from the phase inverter are not canceled by the outputs but the higher level is distributed to the other side which equalizes the distortion at the higher level. Low, and nearly equal, levels of distortion from the driver/inverter section of the amplifier are vital.

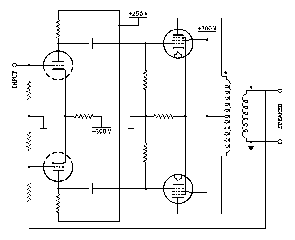
That eliminates many, but not all, of the phase inverter circuits. The long tail pair showed a lot of promise at first because it did deliver nearly equal and low levels of distortion from the two outputs. Further investigation revealed a flaw in the simpler circuits. One way of applying feedback to such a circuit is to connect it back to the grid of the other tube as shown below.

 Schematic diagram.

For a verbal description click here.

The signal which comes back from the output transformer secondary is just a little less in voltage than the input signal and in phase with it. The difference between the two inputs is below the input signal by the same number of dB as the amount of feedback. For example, if you have 20 dB of feedback* on the amplifier and the input signal is 1 volt the difference between the input and fed back signal is 0.1 volts. The fed back signal is 0.9 volts.

20 dB is a factor of 10 in voltage. If the value of dB is positive, the voltage is 10 times the reference. If negative, the voltage is 1/10 of the reference. Technically we should say an amplifier has a negative number of dB of feedback. The amplifier's overall gain is reduced by the number of dB of feedback, in this example 20 dB. But the convention is to just express it as a positive number and let it be understood.

I have only the two triodes on my breadboard. I can simulate the feedback condition by using a 9/10 voltage divider to apply 9/10 of the input level to the bottom grid in the circuit above. When I do this I find a large imbalance between the two outputs. The reason is the amount of common mode signal that is coming through.

The long tail pair is a differential amplifier. It amplifies the difference between the two grid voltages. Ideally if the exact same signal were applied to both grids the output would be zero. This is called common mode rejection. However it isn't zero because there is a resistor in the cathode (I almost typed emitter) circuit. The resistor is large but it isn't infinite. When identical voltages are applied to the two grids there is some variation of the voltage at the cathodes. This causes alternating current in the cathode resistor which in turn causes AC in each plate resistor. The two voltages are in phase.

The combination of the input signal and fed back signal have a common mode component and a normal mode component. These two add together in the outputs. The common mode component is smaller but not zero. The result is a considerable imbalance in the output levels, as much as 33%. Some designs I have seen employ feedback from a balance point later in the amplifier to the cathodes to cancel out the imbalance signal. I would rather not have the imbalance in the first place instead of adding more parts to balance it.

Of course the feedback can always be taken to the cathode of a single ended triode preceding the long tail pair. This was done in many commercial designs from the 1960s.

Another trick I have seen is to place a 100 ohm resistor in series with the large resistor in the cathodes of the LTP. Feedback is taken to the junction of this 100 ohm resistor and the cathode resistor and also capacitively coupled to the grid of the other triode. (The triode opposite the one that receives signal.) This helps but there is still an imbalance of about 5 percent.

The imbalance can easily be cured by using a constant current sink in the cathode circuit such as a pentode tube or a transistor. More about this later.

Only One RC Low Frequency Roll-off.

The output transformer rolls off at low frequencies. When the power output is at, or an appreciable fraction of the maximum power, there is hysteresis distortion. The lissajous pattern becomes a parallelogram. But at low power levels the lissajous pattern remains an ellipse and the amplitude rolls off as an RL (resistance inductance) high-pass filter.

The ideal case would be no RC time constants at all in the feedback loop. I have in fact played with such direct coupled amplifiers. The major problem is maintaining balance in the face of tube drift. A balanced condition could only be maintained for a few minutes before the balance control would have to be readjusted. A chopper circuit would have to be employed to keep it working properly. (Yes, I have worked with vacuum tube analog computers.) The roll-off frequency of the only RC circuit should be much lower than, ideally by a factor of ten, of the roll-off frequency of the output transformer. Classic Bode analysis will allow as many RC time-constants as necessary as long as they don't effect the gain and phase margins. More about this later.

In the simple circuit above although there are two capacitors they are operating on opposite sides of the balanced circuit and act as a single RC roll-off.

There should be only one RC time-constant circuit that effects the low frequency end. Cathode bypass capacitors must be removed or the cathodes grounded. The dropping resistor to a screen grid and the capacitor to ground constitute a low frequency roll-off RC circuit. Screen grid voltages must be regulated by a zener diode or other means.

Minimum Number of Stages in the Feedback Loop.

Keeping the stage count low is not just because of KISS, (keep it simple stupid), A problem that plagues all feedback circuits is time delay in the amplifying devices. That time delay combined with the use of too much feedback is what gives transistor amplifiers their harsh sound. The same sound could be achieved with tubes through the use of too many stages and too much feedback. So, the goal is to minimize the number of stages and use feedback in moderation.

Head Room in Early Stages.

The output stage should go into overload way before anything else does. The reason is recovery from overloads. When there is negative feedback around an amplifier the feedback is forcing the output wave to match the input. When it doesn't match, the voltage inside the loop changes to compensate. For example, when the output stage goes into overload the feedback will cause the driver stage to produce more output in an attempt to keep the waves matched. This can be seen in the oscilloscope photographs below. The upper wave is the voltage at the grid, inside the feedback loop, of a triode amplifier stage. The lower wave is the voltage at the plate of the same stage.

In the first picture both waves are good sine waves because overload has not started yet. In the second picture the tube is going into cutoff and the feedback is telling the grid voltage to "get more negative" in a vain attempt to make the tube draw less current so the output voltage will go higher. The current is already zero and because the tube only conducts in one direction the current can't get any lower than that.


 Oscilloscope picture.


 Oscilloscope picture.


In the second picture the feedback forces the wave more negative than normal in an attempt to keep the output wave from flat topping. This was a circuit built to illustrate this phenomenon.

When I drove the amplifier harder the bottom of the output wave would flatten but the top of the grid wave would not show a narrow peak because of grid current. However the steady-state test can't show what really happens. In the photo below a burst generator was used to see what happens after a transient overload.


 Oscilloscope picture.


When the tube is driven into grid current the charge on the coupling capacitor changes which changes the bias on the grid for a not-so-short time after the transient. The grid acts like the plate of a diode and rectifies some of the signal and adds the charge to the capacitor. After the transient overload ends the capacitor discharges through the grid resistor and returns to its equilibrium condition.

I know there is at least one engineer out there screaming at the computer screen that it is possible to use more than one RC roll-off as long as the time constant of one is short and all the others are much longer than that. That is the result of classic Bode plot stability analysis. That works fine as long as there is no overloading taking place. When an overload does occur the long time constant capacitors will charge up and then take a long time to discharge. The end result is very poor overload recovery.

Issues in Amplifier Design.

The tube manual data for most power tubes states maximum permissible values of the grid resistors. For cathode bias this is usually 470 k ohms and for fixed bias it is 100 k ohms. This is not true for all power tubes and you should look up the maximum value for the particular tube type you are using.

There is no such thing as a perfect vacuum. The vacuum of space in low earth orbit is not nearly as good as that at the distance of the moon's orbit. Even so this low earth orbit vacuum is still considerably better than that within a vacuum tube. Some of the gas molecules become positive ions and are accelerated towards the cathode by the electric field. They are neutralized when they meet up with the space charge surrounding the cathode. Before that happens a few can impact the grid imparting a positive charge to it. A more positive grid will increase the plate current. Increased plate current can increase the number of ions which imparts more positive charge to the grid. If the resistance in the grid circuit is too high this can turn into a runaway condition which can ultimately destroy the tube. The manufacturer specifies a maximum grid resistance to ensure that this runaway condition never gets started.

When cathode bias is used the tube has a built-in regulator. If the grid starts to build up a positive charge the increase in plate current will cause the voltage at the cathode to become more positive. This diminishes the effect of the positive going grid. Because this happens relatively slowly a bypass capacitor will not interfere with this self protective effect. This self protection means that a large grid resistor can be used without the risk of damaging the tube.

Some experimenters are using zener diodes and even light emitting diodes in the cathode circuit to produce bias. In these circuits the bias voltage changes by a very small amount as plate current is changed. When this circuit configuration is used the bias should be treated as fixed bias and the lower value of grid resistance used. In general higher power is available using fixed bias.

The resistance coupled amplifier circuits which have the lowest distortion have relatively high output resistance. For the 12AX7 which delivers high gain and low distortion typically has a 270 k ohm resistor as a plate load and its plate resistance is 80 k ohms. On the other hand is the 12AU7 which delivers lower gain but much higher distortion, typically 4 percent. It can operate with plate loads as low as 22 k ohms and could drive power tube grids with 100 k ohm resistors to AC ground but the high distortion is a concern.

Some of the low distortion circuits I have tested and will show below will not even begin to drive the 100 k ohm grid resistors. Most of them need to look into 470 k or 1 Meg ohm. One possible solution is to drive the output tubes with direct coupled cathode followers. The large resistors and coupling capacitors will be in the grids of these cathode followers. The tube type can be selected so grid current occurs at a much higher level than the grid current in the output tubes themselves. The cathode followers will drive output tube grid current while introducing little distortion. Because the grid current point of the followers is higher it is much less likely that they will be driven into grid current so the capacitors will not get extra charge which will then have to leak off. To deliver low distortion the resistor in the cathode of a cathode follower needs to be returned to a large negative voltage. This adds extra complexity to the power supply which I would rather do without.

At the present time I have two pages dedicated to phase inverters. The one that this page used to be part of gives traditional circuits. The second one gives some innovative circuits developed by regular contributors to the fun with tubes email list.

Keep the electrons flowing and the tubes glowing. And always remember to have fun.


Home


Thank you for visiting my page at Angelfire.
Please come back and visit again!

This site begun March 14, 2001

This page last updated Sunday, June 30, 2019.