A 200 watt,
80 through 10 meter,
AM Ham Transmitter.

One night I was tuning around on 75 meters with my Drake 2B. Just a little below 3900 kc I heard a carrier beat and then another. I switched over to AM mode and sure enough there were a total of 4 AM QSOs going on. They weren't all retreads like me either. Some of them were young guys who had found a more relaxing way to communicate. Just as young musicians are embracing tube amplifiers, a few young hams are not only holding on to tubes but the mode of transmission they are most closely associated with.

On a whim I logged onto eBay and typed "modulation transformer" into the search box. To my utter surprise I got a couple of hits. One was the modulation transformer from a Viking Valiant. Checking the seller's other auctions netted the plate transformer and filter choke from the same rig. I bid on, and won them. Wow!

When I first got on AM and before I became interested in SSB I heard a lot of different transmitters on the air. The one I was in love with and always wanted was the Valiant. Instead I built a pair of 813s modulated by a pair of 810s. Then the move to SSB (Scientific Set Back) began. Although I went with the flow I always missed the clear sound of AM. Well, transistors and SSB be damned. I'm going back to a tube AM transmitter.

Keep watching this page. I will update it as the project goes forward or experiences set backs which ever way it goes.

Max K4ODS

The modulator.

Although I found some of the transformers one I didn't have any luck finding was the driver transformer. I bought a few on eBay but they turned out to be the wrong turns ratio or too big. In an article elsewhere on this site I have discussed classes of amplifiers and in the AB2 section I stated that "You need a transformer to drive an AB2 amplifier. See Class AB2 and Transformer Coupling. Use your back button to return here.

About 10 months after posting this page I received an email from a gentleman in Indonesia who suggested using direct coupled cathode followers to drive AB2 outputs. About 10 months after the email I finally found the time to breadboard up a circuit to test the suggestion. It works. Here is the circuit.

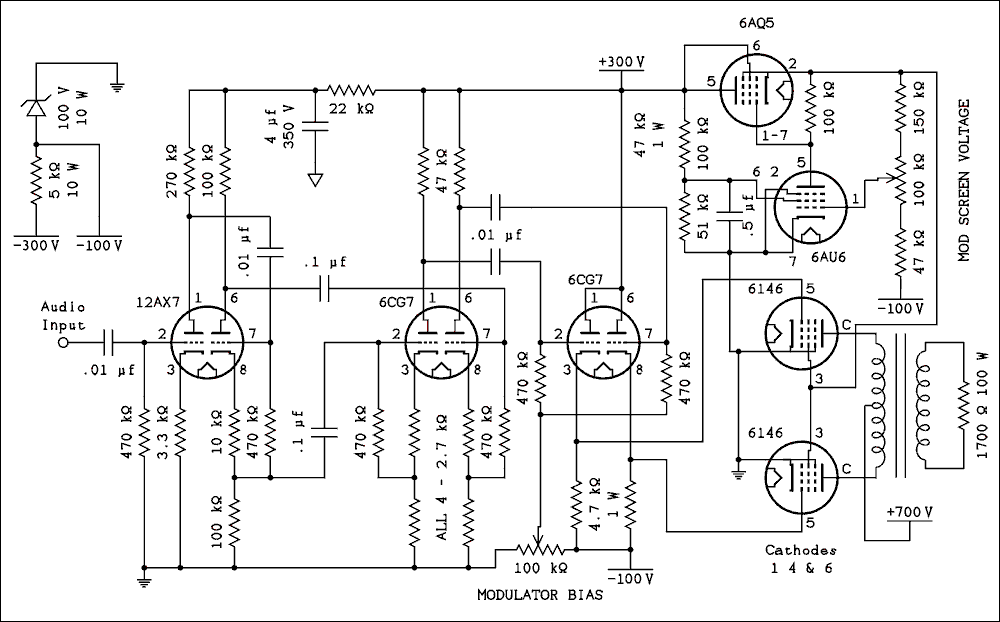
 Schematic diagram.

For a verbal description click here.

The circuit begins with what has become my standard split load phase inverter. Then it goes to a circuit I saw in a 1951 RCA tube manual for providing high voltage drive to a triode output stage. It uses a 6CG7 which is the 9 pin mini version of the octal 6SN7. Next is another 6CG7 which is a dual cathode follower. This has the bias control in its grids and its cathodes are directly coupled to the grids of the 6146s. The voltage regulator circuit for the screen grids uses the -100 volts as its reference. If the bias should fall to zero due to a circuit fault the screen grid voltage will also fall to near zero which will protect the 6146s from damage.

Not everything is finalized and at this writing there is a funny little oscillation on the negative peak of the output. I think it's caused by a ground loop.

Eventually I plan to add negative feedback to clean up some cross over distortion. I have to solve that oscillation problem first. Also I haven't set the final values for the coupling caps. Before adding negative feedback I need to compensate the amp at low and high ends. That will change the coupling cap values and cause the addition of an RC network somewhere in the circuit.

Update on the oscillation.

The oscillation seems to be caused by the fact that everything is spread out across the workbench. Here's a picture.

Photo showing workbench with transformers, power resistors, meters, and the breadboard scattered across it.

The big transformer near the back center is the plate transformer with the filter choke to its left. The white objects just in front are the filter capacitors. The diodes are so small as not to be visible. That's a long way from the 866As that the original Valiant used. A few things that solid state did were good. Just to the left of the filter capacitors are the power resistors that make up the 1.7 k ohm 100 watt resistor shown in the schematic. The smaller transformer next to the breadboard is the modulation transformer. The plate current meter is wired into the negative return of the 700 volt plate supply for safety reasons. The Simpson and Radio Shack meters are used to monitor plate and screen voltages on the 6146s. A power supply far out of the picture to the left provides plus and minus 300 volts and 6.3 volts AC for the rest of the circuit. The two heavy duty clip leads which are prominently visible on top of the breadboard connect the modulation transformer secondary to the load resistors. The two large disc capacitors are meant to simulate the plate bypass caps in the final amplifier.

The oscillation seems to be caused by so much of the circuit being scattered out across the workbench with nothing shielded or grounded. I could just wave my scope probe in the air anywhere around and over the setup and pick it up. I'm going to have to build it on the final chassis and do some of the fine tuning after it is built. I did some scaling of the photos in the Valiant instruction manual and it appears that it was built on a 17 by 13 by 4 inch chassis. I'm pretty sure I have one in the attic. I was planning to use it to build a kW linear amplifier for which I have virtually all the parts. I may never build that project so I'd rather use it for this one.

Well, that's where things stand on April 25, 2004. I'm going to give the Valiant a rest while I get back to the dedicated headphone amplifier for which the parts have come in.

Keep checking back.

C U L

Max

K 4 O D S


Home


This page last updated April 25, 2004.