Disclaimer.

Both John and I are aware that bootstrapping the first stage of a Williamson circuit is nothing new. Spoiler alert, John has added bootstrapping to the push-pull amplifier which follows the split load phase inverter in the standard Williamson circuit. He has presented a fully tested circuit which could make it possible to build a low distortion amplifier with no or very little negative feedback. I have measured distortion levels of less than 0.5% in 6550s.

Max Robinson.


A Low Distortion Williamson Circuit.

By John C Wise 10-2013.


About the Author:

I'm 62 years old, an electronics technician by skill, trade and now an electronics hobbyist. I Currently hold a maintenance job with a printing company.

Credits:

Thanks to Max and his web site "Fun with Tubes". He has been an inspiration to me when it comes to renewed interest in vacuum tube Technology, for Hi-Fi (Stereo) audio and radios.

A. Early years of experimenting.

Back when I was younger (in the 1970's), and had a one man electronics repair business, I built a few of my own Hi-fi stereo components, like a transistorized FM-Stereo tuner, solid state preamp and power amp. I had a low cost Sine wave audio generator, Oscilloscope, VTVM, VOM, etc. Early on I was not into what distortion my equipment had and then I found out with the scope you could see what was going on with the signal that went through an amplifier. I realized that clipping, crossover and nonlinear distortion could be viewed on the scope's screen.

In the 1970s I took an old floor console model RCA radio from the 1940's and modified it for push-pull output, as an experiment, for it had an output transformer with the three connections on its primary side for P-P. The old radio had a 12 inch speaker, and with a pair of 6V6GT tubes stuck in it, boy did that thing Rock. The original circuit used a 6F6 single output. I dismantled the modifications to the radio, for I felt Tube amplifiers were out and I wanted to restore the antique radio back to what it was originally. I had noted that the tube amp had some nonlinear distortion that I could not figure out. I never gave consideration to tube amplifiers after that.

The first transistor amplifier I had was a premade one, from Lafayette Electronics, with germanium output transistors. I found out much later in life just how bad that 1st amp was, it had 10% or more distortion!

My next transistor amplifier was one written up in Popular Electronics which was designed and sold by SWTP (South-West Technical Products). These amps used silicon transistors and had a lot of global feedback which produced low distortion when measured in the laboratory. This was a goal for having a good sounding Hi-Fi Stereo system. I selected one of the SWTP amplifier designs that had low distortion, below 0.1%THD.

Back then I never heard of the Williamson Tube amplifier circuit, or most other Hi-Fi tube amp circuits.

B. Researching Amplifier circuits on the internet.

Sometime back in the early 1990's an old Ham operator that was a friend of mine gave me this Knight-kit Linear-deluxe mono tube amp, which I stored away and never used.

Recently I found in an old 1957 Allied catalog online, the specs for the Knight-kit Linear-Deluxe amplifier. Response, -/+ 0.5 db, 10-120,000 cps (Hz) at 20 watts Distortion, 0.15% at 30-watt output (400 cps [Hz]) Intermodulation: 4% at 20 watts (60 & 7000 cps [Hz], 1:4) Hum level: 85 db below 25 watts Tubes: 2-12AU7, 2-5881, 5V4G

I did not know at the time what a gem this was, or its value. I traded it away to a friend. I don't know what happen to the amp after he took it. A few years later (in the 2000's) this friend had convincingly told me, that he had switched over to having a stereo system based on vacuum tubes, a pre-amp and power-amp. I then started looking on the internet for information on tube type amplifiers. I never knew there were so many types and models of vacuum tube amplifiers built over the years. There were several circuit designs, too many to name here, but there was the Williamson design, which was what the Knight-kit Linear-deluxe mono tube amp, was designed after! Now I wish I had never gotten rid of that knight amp. Live and learn.

In 2003 I bought from Antique Radio Supply a 20 watt output transformer made by Hammond. I started to experiment with 6L6 metal tubes in push-pull circuits using the transformer. My experimental tube amp sounded very good, but I was not sure how much distortion I was getting. I experimented with all kinds of tube circuits and found allot of them were wanting or did not come up to expectations. I wanted a Stereo tube amp to actually use in my system, so I took a short cut.

By 2005 I had built a stereo tube amp with 6V6 outputs using 70 volt line transformers. The Amp I built, worked good and sounded good, but I still did not know how much distortion I was getting. This amp's circuit was basically like the 1st half of a Williamson circuit for the driver stages. The Scope was showing fairly good wave form, but there still was this little bit of nonlinear shape to the sine wave at higher frequencies. Plus the transformers had a poor low end, which limited power in the bass range.

C. Getting a Distortion Analyzer.

I knew I needed a Distortion Analyzer. After talking about my problem with a friend who used to work as a transmitter engineer for an AM-FM radio station, he got hold of these old used HP distortion analyzer and a HP low distortion audio generator, that the station was no longer using. He had used them in the past when he worked for the station. I went to his house near Pittsburgh PA and brought home the HP206 AF gen and HP330B Distortion Analyzer, with original manuals, all for Free. I got the HP units all fixed up, needing a few tubes and all new caps, for the old ones were the leaky wax type. These are about 60 year old units, but they worked ok. I had these HP units working in 2005. Now I could measure Distortion, which was good, but the HP330B could not measure below 0.1% THD. After a while I realized I needed to measure THD lower than that.

Earlier this year (2013) I was able to get a newer HP distortion analyzer, the HP333A. It too needed some fixing, the meter face was peeling off and the auto balance was not working, after I got it fixed, I could then measure down to 0.01% THD. I wish I had owned one of these long ago when I was building audio amplifiers.

D. Building a Stereo Tube Amplifier of my own.

Sometime after I had built the first tube stereo amplifier in which I had used the 70 volt line transformer, I discovered that there was an unbalance condition resulting from miss wiring them. So I bought a second Hammond tube output transformer and rebuilt the whole stereo amplifier. I found the 6V6 tubes worked well and wired them up in the Ultra-linear mode. The phase inverter was configured to not only do phase inverting, but also be boot strapped back to the input stage.

Then later I switched over to using 6L6 output tubes because the output transformers were designed for that type of power tube. I configured the output stage as regular Pentode amps, with buffered reduced voltage to the screen grids. This produced an ultra linear configuration without using the screen taps on the transformer. Ultra-linear mode gave less output power, and I found the output tubes were not as efficient which is the reason I returned to pentode mode. Plus I added a pot to balance the bias for the output tubes and a 2nd pot to balance the phase inverter for any gain unbalance. I got 0.12% THD at 2 watts and 1% THD at 16 watts per channel. Now I had a respectable stereo tube amplifier to listen to.

E. Renewal of Interest in Experimenting.

One of the things I learned about the resistor-capacitor coupled amplifier stage is it having a tendency to produce none linear distortion, due to the fact the pull-up resistor can not over come the voltage dividing effects of the load resistor.

I learned years ago that if you put a constant current source in place of the collector load resistor you get a much more linear amplifier, with much lower distortion. Then I realized that allot of transistor single ended driver stages to the outputs, had a bootstrapped capacitor from the output back to a tap between the two load resistors in its collector circuit. I learned that this also makes that stage more linear and lower in distortion.

In tube circuits, I learned that if you put a cathode follower after it, depending on how you connected the grid resistor for the CF for biasing it, you could improve the linearity. This lowered the effective load on the RC stage, giving a somewhat lower distortion factor. I Saw on a web site where they went a step farther and used a bootstrap capacitor, like you would have done in a transistor amp. So with renewed interest, I started experimenting with building a Williamson circuit and trying the bootstrapping of all the amplifying stages having to add another tube to the mix. Now I had a circuit that could be adapted to drive any output configuration. I built a test amplifier on an old 5 tube radio chassis as a proto type. I used 6SN7 tubes for every stage, as used in the Williamson design. When I tested this experimental amplifier's distortion factor (THD), I was in for a big surprise.

F. Unexpected results.

I tested this new version of the Williamson amplifier. I checked the total harmonic distortion from my HP206A low distortion Audio frequency generator; it was 0.03% THD, according to the HP333A distortion analyzer. I set the level at the output of the amp to 15 VAC RMS. This is a typical value for driving power tubes. With 1 Meg load resistors, as shown in the schematic, the readings from each output was 0.04% THD. As with any project, anything done here is subject to changes as we progress with it.

Harmonic distortion figures add (and subtract) as the square root of the sum (or difference) of the squares. Therefore,

THDamp^2 = THDmeasured^2 - THDgenerator^2

THDamp = sqrt(0.04^2 - 0.03^2) = 0.026%

The table below gives distortion values for other values of load resistance.

1 Meg
load
470 k
Load
100 k
Load
Measured Value 0.04% 0.06% 0.12%
Corrected Value 0.026% 0.052% 0.116%

The tube manual distortion figures for most power tubes range from 2% to 3.5%. Adding by the square root of the sum of the squares even the highest distortion figures for this circuit will be totally swamped out by the output tube's distortion. Global negative feedback must be used to achieve reasonable distortion figures.

However, the distortion figures for power tubes are at maximum power output. If you are willing to do some overdesign and derate the tubes by a factor of, say, 1/4 you MAY be able to get less than 0.5% distortion. This depends on tube type and operating conditions. Using more than one set of tubes in parallel can make up for the derating. This could allow the use of a minimal amount of global feedback, say, 6 to 10 dB or even none at all.

Tubes in parallel call for an effective grid resistance of 100k/n where n is the number of tube pairs that are connected in parallel. Paralleling tubes will increase the distortion of this circuit to unacceptable values. Even if you are only using 2 tubes in push-pull you may not want the distortion in the driver to be as high as 0.12%.

If it is desired to preserve the lowest distortion value of 0.026% another set of cathode followers could be employed between the output of this circuit and the output tubes. It is recommended that the second cathode followers be direct coupled to the output tubes and the negative bias be applied to the grids of the followers. The cathode followers will tolerate 1 Meg resistors in their grids.

These distortion figures were somewhat of a surprise. We had an amplifier gain of 260 with very low distortion and that was without any Global feedback!!! The amplifier began to clip at about 60 VAC RMS. It goes to show that you do not need tons of negative feedback to get low distortion.

I E-mailed Max this news, he runs the "Fun with Tubes" web site, and he was interested in this and wants to share this with others. Max had tested the Williamson amplifier circuit on his web site and here is what he came up with; @ 25 VAC output it had 1.85% THD and the other output was 1.92% THD and voltage gain was 140. Max's redesign of the Williamson amp with better tubes results were Vo = 25vac, THD1 = 0.87%, THD2 = 0.73%, gain = 120. I had to come up with a name for the amplifier design, so I called it: "WISE LINEARIZED WILLIAMSON AMPLIFIER".

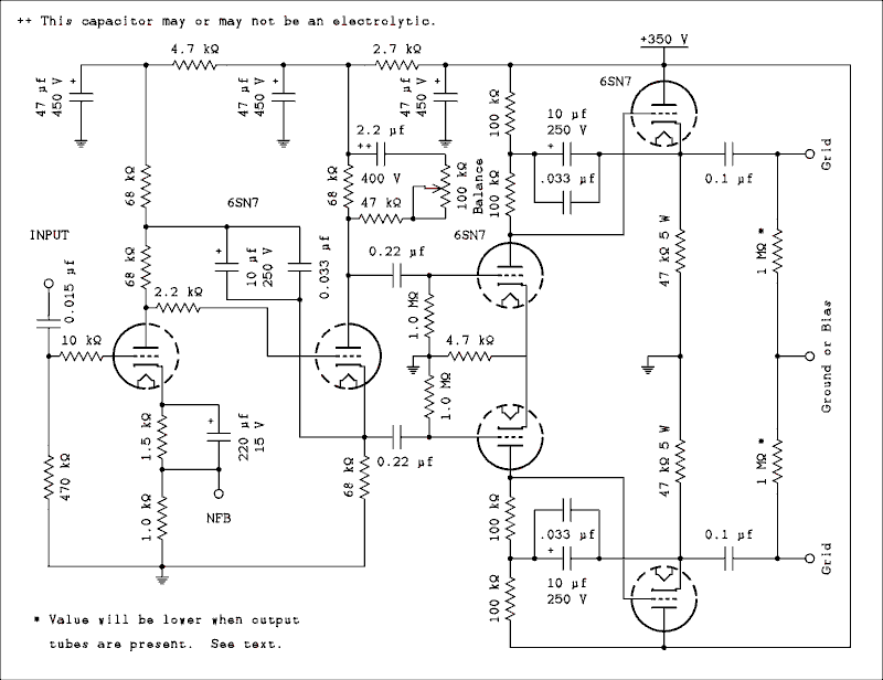
G. Descriptions of the Circuit.

The circuit design follows the Williamson design stage by stage. Component values are different to accommodate my changes to the circuit. The 1st stage has two load resistors so the bootstrap capacitor can be tied in. The cathode bias resistor arrangement allows for a global negative feedback connection.

The phase inverter is directly coupled to the 1st stage and has what appear to be unequal load resistors, but the upper resistor in the 1st stage is parallel with the cathode resistor through the bootstrap capacitor, giving it an equal load.

Since in any push-pull amplifier there is no perfect balance in the two outputs, how about a way to offset the balance to get both push-pull outputs driven to produce minimum distortion, even if you have a match pair of tubes? Also you can compensate for the driver tube's imbalance. That's what the balance pot is for; it does this by changing the plate load resistance of the phase inverter.

The driver stages both have the two load resistors, for the bootstrap connection. The cathode followers are directly coupled to the plate of and bootstrapped back to the driver stage's resistors. With minor changes as to how the output cathode followers circuit connections are configured you can drive class A, AB, or B push-pull outputs or even a totem pole output circuit. Not shown would be a pot or whatever for balancing the bias current in each of the output P-P tubes. At the time of this writing, we have not tested the amp with output tubes yet and we have tested it for frequency range of 18 - 45,000 Hz +0, -1 db (down - 3 db at 75,000 Hz)

Note: All bootstrapping electrolytic capacitors are paralleled with a smaller cap for preventing high frequency loss. I recommend 6J5, 6SN7, 6CG7, 6FQ7 tubes. Other tubes that would work are 6C4, 12AU7, 12BH7, or other medium mu triodes. I would recommend grid stopper resistors on the input tubes and optionally on the rest of the tubes to help prevent high frequency oscillations.


Home.

This page last updated December 3, 2013.