Home


Make Your Own IF Transformers.

It's easier than you think.

Preliminary Note.

The I F transformers presented here are intended for those who want to make an AM radio or communications receiver from scratch. The available real estate on most AA4, AA5, and AA6, radio chasses will not accommodate the footprint of the transformers described below. However, if you go to this location you will find complete instructions for making the identical circuit to that presented on this page but it will fit into the larger IF transformer cans used in AA# radios made for the first few years after the war. The test results with the new IF transformers are so similar to the ones on this page that the difference isn't even worth talking about. The alignment adjustments are accessible through the same holes, almost, as the trimmers were on the original transformers.

The smaller IF transformer cans used with miniature tubes from very roughly 1950 until the last tube radio was made appear quite challenging and may be impossible to adapt.

Introduction.

Hardly a week goes by that I don't get an email asking "Where can I get 455 kc IF transformers for tube radios?" Although tubes, sockets, high voltage capacitors, power transformers, Antenna coils, RF coils, and oscillator coils, are still being manufactured it seems that IF transformers are not. I usually suggest that they watch their local antique malls for an A M radio with a badly damaged plastic case, which has no antique value, and junk it out for the parts. I have found one site on the web where someone suggests that you wind your own. Even with my coil winding experience, that's a little more than I want to tackle right now. Maybe later.

I have thought about adapting transistor IF cans for use with tubes but everyone says they won't stand the voltage. There's only one way to find out. I'll do some testing.

Making Tube IF Transformers From the Transistor Type.

The catch is, and there always is one, that even transistor IF transformers are getting hard to find. A Google search did turn up a source which while not inexhaustible seems to be rather large and may last for some time as long as we don't start hording them. I have ordered 10 sets which may sound like hording, but I need enough to be sure that the values I post will be repeatable by everyone who wants to build them.

The basic problem.

Vacuum tube AM radios use double tuned transformers for good rejection of stations on adjacent channels and wide bandwidth which gives good high frequency performance on the desired station. That means that there is a total of 4 tuned circuits in the IF amplifier. Transistor IF cans have only one tuned circuit which has a tap to match the low impedance of the collector and an un tuned low impedance secondary to match the even lower impedance of the base of the next transistor in the IF amplifier. My plan is to use two transistor IF transformers to make a single tube type one.

Instead of trying to magnetically couple the resonators in two transistor IF cans I am going to design band pass couplers. The circuit I have arrived at does not require any modification of the transformer and the transformer itself does not experience any B+ voltage between primary and secondary.

My first experience with these transformers was when Radio Shack offered a blister pack of the 3 IF transformers plus the oscillator coil. Below you will see both sides of the card they were packed on.

Figure 1 Radio Shack Transistor IF Transformers.

You will note that the impedances are given. I did not attempt to measure the turns ratio of the transformers but the results of many hours of experimentation are consistent with the values given on the card.

The source mentioned above is BG Micro Electronics. There was one interesting development. The Yellow coil that was supplied by BG Micro as part of the set has the fixed capacitor across the secondary. This won't work for my plan and probably in most radio circuits. BG threw in at no extra charge a transformer that has the capacitor on the primary as all the others do. I don't know how long this generosity will last. Here are the part numbers in case you have to order the correct one separately

50A01   Capacitor on Secondary.
5015024   Capacitor on Primary.

This circuit was developed after considerable thought and a false start.

Figure 2 Partial Schematic showing IF Transformer and connections to tubes.

The capacitor has to stand the difference between B+ and AGC but the low loss silver mica capacitors I am strongly recommending have a 500 volt rating so that shouldn't be any problem.

Coupling that is over, under, and just right.

When two resonant circuits that are tuned to the same frequency are coupled together the band pass they produce depends on the amount of coupling. If they are over coupled the response is a double humped curve. If under coupled the insertion loss goes up but the bandwidth gets narrower. Sometimes loss is tolerated to obtain narrow bandwidth. But when the coupling is just right…ah, that is just right. The amount of insertion loss is minimum and the bandwidth has a nice single humped response. It doesn't matter if the method of coupling is magnetic as is used in tube type I F transformers or capacitive as in the transformers shown on this page. For more details on why over coupling produces the double hump follow this link. At the end of that page you will be given a link that will bring you right back here.

Making a Test Circuit.

In order for the results to be valid the test circuit must be as much like the intended final circuit as possible. I built the first one on a scrap of PC board left over from the IM Analyzer project. I tried two yellow transformers, followed by two white and then two black. The results are summarized in the table below. Then I had an inspired thought.

What if someday BG electronics runs out of transistor IF transformers. Then we would be reduced to scavenging from old transistor radios. There were plenty of them made so there should be a good supply. The problem is that from any one radio you are going to get 1 yellow, 1 white and 1 black transformer. To do two of the transformers described here you would need a total of 4 radios. That might exhaust the supply and raise the price pretty quickly. What if you only needed 2 radios? With this in mind I tested a filter that used a yellow and a white transformer together.

The yellow slug was on the input side and the white on the output side. The coupling capacitor is 150 pf and there is no load resistor required on the output. The results appear in the table below.

I made two of the yellow and white transformers and installed them in the 5 tube superhet which is still on one of my solder breadboards. The bandwidth seemed a little wide for night time listening so I investigated the effect of a 120 pf and then a 100 pf capacitor. These results also appear in the table. The rows with the yellow background are for the two with the 150 pf cap that were installed in the radio. The two rows with the light blue background are for the two built with 100 pf caps and tested in the radio.

Comparison of bandpass filters made with different transistor IF transformers.
Transformer
Color
Coupling
Cap (pf)
Bandwidth
(kHz)
Input Z (kΩ) Insertion
Loss (dB)
Overall Gain
6BA6* (dB)
White 100 10.6 64.1 0.0 47.9
Yellow 150 11.6 87.9 -2.7 47.6
Black 33 10.4 28.9 -2.5 39.1
Yellow &
White ~
150 12 62 -2.8 44.8
Yellow &
White ~
120 9.6 67.8 -2.6 45.7
Yellow &
White ~
100 8.2 90.5 -3.0 47.5
Yellow &
White +
150 11.2 64.8 -2.8 45.2
Yellow &
White +
150 11.2 68.5 -2.1 46.3
Yellow &
White +
100 8.05 126 -3.8 49.0
Yellow &
White +
100 8.00 126 -3.6 49.2

* The tube manual gives the following data for the 6BA6. At a plate voltage of 100 volts, plate resistance of 250 k ohms and a Transconductance of 4300 micromhos. At a plate voltage of 250 volts, plate resistance of 1 megohm and Transconductance of 4400 micromhos. Most AA5 radios apply a voltage ranging from 130 to 140 volts to the plate of the 12BA6. If you look at the plate characteristics for the 6, or 12BA6 you see that the slope of the curves is changing rapidly around 100 volts and flatten out quickly only slightly above 100 V. Since the plate resistance is the reciprocal of the slope it is likely that the plate resistance of the tube is up around half a megohm at 140 volts.

~ In this filter the yellow slug coil is the one in the plate circuit of the 6BA6 or 6BE6. The coil with the white slug is in the grid circuit of the following 6BA6 or in the detector circuit. A 470 k ohm terminating resistor is not necessary for this filter.

+ These two rows of data are for the second build of two transformers.

Background, How I Did It.

Here is my first build using the white core transformers.

Figure 3 Close Up Of Test Board and Breadboard Connections.

The capacitor is a 100 pf +/- 5% 500 volt silver mica. The input and load resistors are 470 k ohms. The measured input impedance of the filter is 64.1 k ohms. For a 6BA6 operating at a plate voltage of 100 volts the calculated small signal gain is 219. Which is 46.8 dB. The filter or transformer whatever you want to call it has essentially no loss. See below.

Figure 4 Sweep of Transformer. Horizontal scale is 4 kHz per div, 455 kHz At Center.

Above is a sweep of the filter. The horizontal scale is 4 kHz per division and vertical sensitivity was adjusted to give a full vertical deflection of 8 divisions. 3 dB down is 5.6 divisions. Which for a symmetrical pattern is 2.8 divisions from center. I get a -3 dB bandwidth of 10.6 kHz which is about right for an AM radio. That's not high fi but nobody plays music on AM now anyway. Note: I am assuming that two of these circuits will be used in a typical radio so the total attenuation will be 6 dB at a bandwidth of 10.6 kHz. End of note.

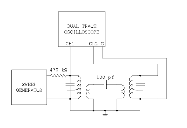
Now here are the results of an attenuation test. First of all the circuit used.

Figure 5 Test circuit which gives display of Figure 6.

Because of the detuning effect of the scope probes the input and output voltages must be measured at the same time. I guess that's why Tektronix invented dual trace scopes. Connecting the probes and retuning the IF cans to correct for the probe capacitance here is what we get.

Figure 6 Display of Input and Output Voltage. Scale is 2 kHz / div.

Channel 1, the yellow trace, shows a voltage that is proportional to the input impedance of the circuit. If you note at the bottom of the picture both traces are set to the same sensitivity. The filter actually has a little gain at the center frequency. I think we are safe in saying there is no loss of signal in the filter circuit. The output of the sweep generator is 20 volts peak to peak. Knowing this and the value of the input resistor is how I arrived at the filter input impedance.

Parts List.

Quantities are for two transformers.
Quant. Part # Description & Link Vendor & URL
2 sets ACS1667 Set of 3 AM IF transformer, yellow, white, and black.
Go to page
BG Micro Electronics
http://www.bgmicro.com/
2 P-H1590LB Die cast Aluminum Box 1.99 x 1.99 x 1.06
Go to page
Antique Electronic Supply
http://www.tubesandmore.com
1 22-508 Prototyping Board
Go to page
Jameco Electronics
http://www.jameco.com
2 36-7311-ND Number 4 Solder Lug
Go to page
DigiKey
http://www.digikey.com/
2 338-1042-ND 100 pf silver mica capacitor
Go to page
DigiKey
http://www.digikey.com/
6 4-40 x 3/4" machine screw Local Hardware Store
24 4-40 x 1/4" nut Local Hardware Store

Construction.

Begin by cutting the PC board. You can only do this safely with a band saw. If you don't have one or a friend who has one I'll make you a deal. Order the specified PC board from Jameco, stick it in a business sized envelope with some paper for protection and send it to me first class. I will cut it and send it back to you. Be sure to tell me which IF transformer you want. I have made the same offer on the other page. If you fail to tell me it will cause an unnecessary delay. I am requiring you to buy the board and send it to me to discourage frivolous requests. I suggest you put tape over the edges and especially the corners to prevent them from tearing through the envelope. Taping the board to a sheet of heavy paper is also a good idea.

Figure 7 Cut Plan for Circuit Boards.

The red lines are roughly the outlines of the copper foils on the board. The black lines are the cut lines. I make the long cuts first followed by the short ones. I made a crosscut sled for my band saw especially for this purpose. The picture below will show how it is made. An experienced woodworker shouldn't have any difficulty duplicating it from the picture. The fence needs to be 1/4 inch plywood so the upper guide of the saw can be set as low as possible.

Figure 8 Crosscut Sled for Band Saw.

After you make the cuts you will have two boards that look like this.

Figure 9 IF Transformer PC Board.

Preparing the die cast box.

Here are the drilling templates for the die cast box, but you may not want to use them.

Figure 10 Drilling Templates for the Die Cast Box.

Instead I recommend you use the boards themselves as the drilling guides. But use the 1 inch by 2 inch part of the template to drill the mounting holes.

Mounting position.

If you mount the boxes as I suggest you may find yourself in a bind. You need access to the holes that you will drill in the box cover to align the coils. Alignment tools tend to be long so you can't mount the transformers against a tube or can capacitor that will get in the way of alignment.

On the other hand if you have plenty of space you might prefer to mount them horizontally with the alignment access holes facing up. This may be done if you have plenty of space on the chassis. You will have to drill holes in the chassis to permit the screw heads to pass through and more holes for the wires. This mounting is to be preferred because it allows the wires to pass below the chassis without any exposure to the environment of the chassis top. Also the alignment tool can come vertically to the access holes which is traditional in radios. There is quite a bit of clearance under the circuit board so you can drill and tap mounting holes and use 1/4 inch mounting screws. I leave their placement to you. You shouldn't need any more than two.

Preparing the boards as drilling guides.

Refer to Figure 9 and enlarge the following 2 holes with a 3/64 bit. C3 and H3. When enlarging holes the large hole may not be concentric with the original hole, especially if you are using a hand drill. There's really nothing you can do about it and it is the reason I have suggested using the bboard as the drilling template. Do this for both boards.

Carefully mark and then drill a hole exactly between holes E15 and F15. Do this for both boards.

Drilling the Boxes.

Perform each step twice, once for each box.

Drop each board into its box foil side down. It will be a snug but not a tight fit. Change your drill bit to a 7/64 and drill out one and only one of the holes that you prepared in the previous step. Drill through the circuit board and the aluminum box. Install a 4-40 screw and nut into the hole. The nut should be on the inside. Tighten it down.

In a similar manner drill out one of the other holes and install a 4-40 screw and nut.

Drill the third hole. Install a 4-40 screw and nut.

Change to a 1/16 inch bit and drill holes through the board and box at the following locations. A16, D16, G16, and J16.

Mark the board and the box so you will know which board goes with which box. Bit drift and non-identical positioning of the two boards will have created small but distinct differences between the two making them non-interchangeable. Remove all 6 screws and nuts and remove the boards from the boxes.

Reinstall the 7/64 inch bit and enlarge the last 4 holes you drilled in the box.

Preparing the boards for wiring.

Change to a 1/16 bit. With the boards away from the boxes enlarge the following holes in the board. A15, B15, C15, D15, G15, H15, I15, and J15. Do this to both boards.

Change to a 1/8 inch bit and enlarge the two holes at C3 and H3. Also enlarge the hole that is between holes E15 and F15. Do this for both boards.

Wiring the Boards.

Figure 11 Circuit Board Parts Layout.

VIEWED FROM TOP (COMPONENT) SIDE.

Lines in green indicate wires that are on the foil side of the board. Holes with blue circles around them are to be enlarged by drilling with a 1/16 inch bit. This should have already been done. Wires that turn from black to green as they pass through an enlarged hole mean that the wire is passing from the component side to the foil side.

Perform each of the following steps twice, once for each board.

It may help to use a fine point marker to mark columns 1, 5, 10, and 15.

Install two lengths of orange wire as follows. One from hole B10 to B12, and the other from hole G10 to G12. Solder the lead on the foil side of the board and cut off excess lead length.

The sequence of pictures below will show you how to ground holes A11 through J11. These traces will be used to ground the cans of the transistor IF transformers.

If your solder lugs came with a bend in them grip it in your plyers to flatten it out. If it came flat, leave it that way.

Lay the lug over the board mounting hole between holes E15 and F15. It must not short the leads of the capacitor that will later be installed in holes E12 and F12. If it is even close use your diagonal cutters to perform surgery on it as shown in the first picture below until it will fit into the space as shown in the third and fourth pictures. Diagonal cutters leave behind a knife like edge that can do some serious damage to your epidermis. You shouldn't have to ask me how I know. Use a small file to blunt the knife edges and smooth out the profile.

As shown in the third picture use a 4-40 x 1/4 inch screw and a 4-40 nut to temporarily mount the lug to the board. Center the end of the lug between the two rows of holes and tighten the hardware firmly.

Remove the insulation from about 2 inches of hookup wire and form it into the shape shown in the second picture. The ends of the wire should have the proper spacing to fit into holes E11 and F11 without having to be reformed.

Insert the ends through holes E11 and F11 from the component side of the board and push the shoulders down against the board. Hold the ends of the wire on the foil side of the board and bend the head down against the solder lug as shown. Flow solder over the lug and wire. There is no need to entirely fill the space inside the wire loop with solder. Just make sure that solder flows smoothly between the wire and lug.

Turn the board over and solder the connections at E11 and F11. Cut off excess lead length.

Figure 12 Ground Lug Installation and Wiring.

Now you have to decide how the transformer will be oriented when installed in the radio. The wires will come out of the largest in area face of the box, the one with the screw heads on it. They will emerge through the 4 holes you drilled near the single mounting screw. You can put the primary on the left or the right. You should choose the configuration that allows the hot wire, blue, of the primary to go to the plate of its tube and the secondary hot wire, green, to go to the grid of its tube without crossing each other. If you find yourself unable to make a decision just wire it the way I suggest. If the wires do cross it's not the end of the universe as we know it.

Locate two IF transformers with yellow tuning slugs, part number 5015024 and install them as instructed in the following steps.

There are 5 round pins that connect to the coils inside and two flat pins that are for grounding the metal shell. Bend these flat pins straight out from the shell.

Remember that the layout diagram repeated here is viewed from the top of the board. You have x-ray vision so you can see through the transformers to see the pins and through the board to see the copper foils on the other side.

Figure 11 Repeated Circuit Board Parts Layout.

Insert the pins of the yellow transformer into the board but don't solder them yet. The pins on the side with three go into holes C6, D7, and E8, while the side with two go into holes A8, and C10. You will note that in the layout one of the grounding pins is missing. After you are sure you have the transformer properly oriented break off this pin by grasping it with your needle nose pliers and bending it back and forth until it breaks. This actually gives a cleaner separation than cutting with diagonal cutters.

Reinsert the pins into the board, press the transformer down firmly against the board and solder all pins on the foil side. Do not cut off the pins after soldering.

Prepare an approximate 2 inch length of bear wire and use your needle nose pliers to form a sharp right angle bend in the middle. Insert one end of the wire into hole D11 and route the other end to the south west across the shell grounding lug. Solder the wire to the lug. Do not cut off the excess length just yet.

The length of wire on the component side of the board will help conduct heat away and prevent the solder from melting on that side when the wire is soldered on the foil side.

Turn the board over and solder the connection at hole D11.

Don't forget to do both boards.

Locate two IF transformers with white tuning slugs, part number 50A02 and install them in a similar manner to those above..

The white transformer goes in the same orientation and in the same columns as the yellow one. The pins on the side with 3 go into holes H6, I7, and j8. The pins on the side with two go into holes F8 and H10.

Install a 100 pf 500 volt silver mica capacitor between holes E12 and F12. Be sure the capacitor leads do not contact the ground leads.

Wires.

Wires are the only thing left to install. They should be a specific color to match the traditional color code of tube IF transformer leads. The colors are as follows.

Blue----Plate
Red------B+
Green---Grid
Yellow--AGC
Alternate Secondary colors,
Green---Detector diode plate
Yellow--Audio and AGC Output

Even though the electrons don't care about the color of the insulation on the wires they are running through, we do.

If you have reversed the positions of the yellow and white transformers you should reverse the colors of the wires. The circuit may not work correctly if primary and secondary are reversed. I haven't tested that yet.

Connect a length of blue wire between holes A6 and A14. Route this wire along the edge of the board making a small detour around the transistor transformer. Solder both ends and cut off excess lead.

Remember to do this twice, once for each board.

Connect a length of green wire between holes J6 and J14. Route the wire in a mirror image of the blue wire.

Figure 11 Repeated Circuit Board Parts Layout.

Now that most of the soldering is done we can install a couple of jumpers on the foil side of the board. These are the wires shown in green on the layout which has been repeated again for your convenience. The green color does not mean that the wires are green, it means that they are on the underside of the board.

Connect a length of red wire on the foil side of the board between holes D8 and D13. Route this wire between places where wires come through from the component side. Be sure the end that goes into the hole under the transistor transformer does not touch the underside of the transformer.

Connect a length of yellow wire on the foil side of the board between holes G8 and H13. Route this wire between places where wires come through from the component side. Be sure the end that goes into the hole under the transistor transformer does not touch the underside of the transformer.

Wires to the Outside World.

Cut two 6 inch lengths each of the following colors. Red, Blue, Yellow, and Green.

Strip 1/2 inch of insulation from one of the blue wires. Form the end into a U with the bear end coming back on itself and about 2/10 inch away. Feed the other end through hole A16 from the component side. Push it all the way through and insert the bear end into hole B14. Pull the wire down so the "bottom" of the U is flat against the board and there is insulation all the way to hole B14.

Cut an approximate 2 inch length of blue wire and don't remove any insulation from it. Form it into a U and from the component side feed the ends of the wire into holes A15 and B15 straddling the long blue wire. Pull the short wire down tightly against the long blue wire and on the foil side twist the ends of the short blue wire together. Use your pliers to grasp the wire and really twist it up. Cut off the excess twisted wire leaving about 1/4 inch of twisted wire. Because the hold down wires are not soldered the shorting problem encountered in the IM Analyzer should not occur here.

Solder the long blue wire at hole B14 and cut off excess lead length.

Strip 1/2 inch of insulation from one of the red wires. Form the end into a U with the bear end coming back on itself and about 3/10 inch away. Feed the other end through hole D16 from the component side. Push it all the way through and insert the bear end into hole C13. Pull the wire down so the "bottom" of the U is flat against the board and there is insulation all the way to hole C13.

Cut an approximate 2 inch length of red wire and don't remove any insulation from it. Form it into a U and from the component side feed the ends of the wire into holes C15 and D15 straddling the long red wire. Pull the short wire down tightly against the long red wire and on the foil side twist the ends of the short red wire together. Use your pliers to grasp the wire and really twist it up. Cut off the excess twisted wire leaving about 1/4 inch of twisted wire. Because the hold down wires are not soldered the shorting problem encountered in the IM Analyzer should not occur here.

Solder the long red wire at hole C13 and cut off excess lead length.

In a similar manner to the red wire above install a yellow wire. The end with insulation all the way to the end goes through hole G16 and the stripped end goes into hole I13.

The hold down wire passes through holes G15 and H15.

Solder the yellow wire at hole I13.

In a similar manner to the blue wire above install a green wire. The end with insulation all the way to the end goes through hole J16 and the stripped end goes into hole I14.

The hold down wire passes through holes I15 and J15.

Solder the green wire at hole I14.

This completes wiring of the circuit boards.

Cut 8 1 inch lengths of heat shrink sleeving which is just large enough to slip over the hookup wire used.

Slip one piece of sleeving over each of the wires and push them against the foil side of the circuit board.

If you have a heat gun set it to the low heat position and hold the end about 6 to 8 inches from the wires with the4 sleeving over them. Play the stream of air slowly back and forth across the sleeving.

If you don't have a heat gun a heat lamp will probably do although I have never tried this.

Least desirable is holding a soldering iron near the sleeving. With so many to shrink this is likely to get tiresome. Do whatever you must to shrink the sleeving.

Resistance Tests.

Strip approximately 1/2 inch of insulation from the end of each wire.

Fire up your ohmmeter be it digital or analog. Clip one meter lead to the screw holding the solder lug in place.

Touch the other meter lead to each wire in turn. The meter should show infinity on the highest range.

Touch the meter lead to the shells of each transistor IF transformer. The meter should indicate less than an ohm on the lowest range.

Unclip the meter lead from the screw and clip it to both the green and yellow wires at the same time. Clip the other meter lead to the red and blue wires at the same time. The meter should read infinity on the highest range.

Set your meter to the lowest range and connect one meter lead to the blue wire and the other ohmmeter lead to the red wire. The meter should indicate in the range of 8 to 8.5 ohms.

Connect the ohmmeter to the green and yellow leads. It should indicate in the range of 5.8 to 6.3 ohms.

If you get readings that are just a couple of tenths of an ohm outside these limits I wouldn't worry. If you are way off like 1 ohm or 25 ohms, worry.

There isn't much that can go wrong with this project because it has so few parts. I had a short to ground caused by a solder bridge on one of the boards. After putting one of the boards in its box I had another short caused by movement of the solder lug as I tightened the nut.

Remove the 4-40 screw and nut holding the solder lug in place. Be careful not to move it.

Feed the wires through their corresponding holes in the box that goes with this board. Do not become impatient, the holes have sharp edges and the wires don't go through them easily. Gently push the circuit board down onto the three mounting screws. Be very careful not to allow the solder lug to be pushed up as the screw comes through that hole.

Push the board all the way down onto the nuts and start three 4-40 x 1/4 nuts onto the three screws. Tighten them down but don't get too enthusiastic with the one on the solder lug. Here is what it should look like now.

Figure 13 Circuit Board Installed in Die Cast Box.

Now go back and repeat the resistance tests.

If everything comes out right install the covers on the boxes. Peer through the holes to be sure they are oriented correctly. The Transistor IF transformers are not quite in the center.

Now you are ready to install the transformers in the radio.

Alignment.

Alignment of any IF amplifier is critical to the operation of the radio or receiver. This is not meant to be a general alignment procedure. Some radios, particularly older ones employed stagger tuning of the IF transformers and a simple peaking will often result in an oscillating amplifier. The method of feeding signal is the only part of this procedure which may be applied to any type of receiver.

Set your signal generator or function generator to 455.0 kHz and the amplitude to 1 volt RMS.

Use a BNC to alligator clips cable to connect the generator's output to ground and grid 1 of the converter tube. Note, if the radio has a line connected chassis be sure to use an isolation transformer. The low output impedance of the generator will stop the local oscillator and permit injection of signal into the IF amplifier without any abnormal loading of the tuned circuits.

Connect a high resistance DC voltmeter, preferably analog, or an oscilloscope set to the DC position, to the AGC line of the radio.

You should have a negative reading of 1 volt or likely more. Lower the output of the generator until you are reading approximately 1 volt on the meter or scope.

Adjust all 4 tuning slugs for a maximum reading.

Again lower the output of the generator until you read about 1 volt. Carefully adjust all 4 slugs for maximum. Go through the adjustments several times as there is some interaction between the adjustments.

Disconnect the signal generator and voltmeter and enjoy listening to your new radio.

If you still would like to try winding your own IF transformers have a look at Harry Lythall's page.


Home

This page last updated June 13, 2014.