Grounds And All That.

Mike McCarty is a member of the Fun With Tubes email list. He is extremely knowledgeable about electricity and electronics. He originally wrote this article in response to a personal emailed question he received and he asked me if I thought it would be of sufficient interest to be posted to the list. I concluded it was of sufficient interest to be placed on this web site. Thank you Mike for writing this and giving your permission to place it before the general public. If you would like to communicate with Mike directly, Join the email list as described on the home page of this site.

Some starting knowledge.

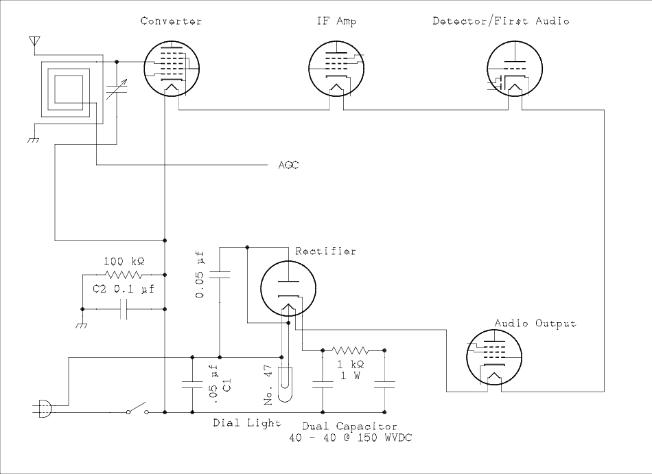
The question which started all this was about a Hallicrafter's receiver, an S-38 I suspect. I have provided a partial schematic below so you won't have to go wandering off to another site if you don't want to.
 Schematic diagram.

For a verbal description click here.

The two parts of an AA5 where owners are likely to come into contact with the circuit are the chassis and the external antenna connection. After manufacturers became a little safety conscious they started not using the chassis as the wire to connect all of the B- points together and used insulated wires run inside the chassis instead. The idea was so even if a user should accidentally contact the chassis and the line plug was the wrong way in the socket, there would be a high impedance between the 120 volt line and the person's body. If the other hand happened to be touching the faucet of a sink their shock might be exciting but not fatal. Thus you see a resistor in parallel with a capacitor from the B- point to chassis. The capacitor keeps the chassis at the same RF potential as the B- point. As Mike points out, this capacitor has a very large reactance at 60 cycles but a very small reactance at the IF and received frequencies.

The other area is the external antenna connection. Although I didn't mention this anywhere in my discussion of the AA5 most came with a wire sticking out the back for connecting an external antenna. This would have been classified as a short wire antenna, less than 1/8 wavelength, unless the owner lived on a farm and raised antennas for a living. But that's another story. The external antenna was coupled to the loop antenna by a turn or two around the loop but electrically isolated from it. The coupling was magnetic. The other end of the external antenna loop had to be connected to RF ground, see below, and the handiest one was the chassis. This accomplished grounding the antenna coil and making it safe in case an unsuspecting kid should grab a hold of the antenna wire outside the house.

The loop antenna which I photographed and placed on the page at AA5 Converter, shows four rivets which are where solder lugs were mounted on the board. Two are for the tuned loop and the other two are for the 2 turn winding for the external antenna.

In the case of the Hallicrafter's receiver it used an antenna coil similar to the ones used in the various receivers on this site that you can build. In many receivers similar to the Hallicrafter the other end of the primary winding could be connected by the user to either the chassis or earth ground, or both.

Grounds And All That.

by Mike McCarty.

This is a forward of a message I sent to a fellow who had questions about "floating ground", "circuit ground", "chassis ground" et cetera.

Refer to the partial schematic above. C2 is a 0.1uF 400V or higher capacitor from circuit ground to chassis ground. C1 is a 0.05 uf 400V capacitor from the unswitched side of the AC line (which goes to the plate of the rectifier) to the circuit ground.

The antenna connects to a single turn primary, the other end going straight to chassis ground. This set is an otherwise unremarkable AA5.

Hope this helps and all. Any errors are mine. Questions or comments are welcome.

There are people who professionally design electronics equipment who do not understand ground. I'm not kidding. I don't know how much you want to know, or how much you can absorb all in one go, but I'll make a stab at explaining ground, along with a little history (at least, AIUI) about how the terminology came to be, which is in part why "ground" is such a confusing word in electronics circuits.

Let's look at the AA5 circuit from the Hallicrafter's set you sent me, Photo facts 129-7. In order to understand the safety issues connected with this set, it is necessary to consider it in relation to three grounds. There is "circuit ground", there is "chassis ground", and there is "true ground". These three grounds are definitely not the same thing, but there are relationships between them which are important both to the functioning of the circuit, and to the safety of the operator.

First, let's consider the origin of the word "ground". Originally, it literally meant the ground one walks on. In the British Commonwealth today, grounds are referred to as "earths", not "grounds" as we say in the USA. Electricity was not well understood, but was considered to be some sort of invisible fluid, which could be evaporated and condensed and so on. Consider the term "condenser", and what that means.

A charged object was considered to have an abundance of this fluid. Discharging a charged object was considered to be similar to pouring a bucket full of water back into the ocean. It was recognized that the Earth was an enormous reservoir of this fluid, and was envisioned (in regards to electronics) as being like the ocean. "Grounding" an object was simply allowing the fluid to flow back into the reservoir.

Early telegraphy was based on the idea that a current of the fluid would flow in the wire, being pumped up out of the Earth by a battery with one side connected to ground. At the other end, it flowed out of the wire, through the electromagnet, and back into the reservoir.

Now, let's talk about modern theory. In modern theory, "ground" is used by two different groups of people, to mean vastly different things. There is a tendency for each of these groups not to understand the other group's idea of ground very clearly.

The power people still mean the literal Earth, and still use the literal Earth for some of the connections. These are sometimes called "safety ground".

The term "safety ground" comes from the other bunch of electronics people, the ones who don't work with power lines. These people often make recommendations for "isolated grounds" or similar terms to building constructors, because they do not understand the purpose of true ground, and sometimes introduce dangerous situations because of this lack of understanding.

The confusion over grounds comes from the fact that there are three things called "ground" (at least, I might think of some more) in these hot chassis circuits, and at least two of them refer to things which, if you touch both at the same time, can kill you. Doesn't make sense, does it? Touching two grounds at the same time can kill. In fact, touching two different parts of the same ground (RF ground) can kill.

First, let's establish this: To the non power people, "ground" is simply where I drive a stake, and establish a reference point, no more, and no less. From the standpoint of modern electronics theory, there is NO SUCH THING AS A RESERVOIR OF FLUID, hence there is NO SUCH THING AS A NATURAL GROUND. This reference point is called "circuit ground".

There is no physical reason why one could not make the plate circuit of a tube be "circuit ground", as this is simply the point where one connects a voltmeter for purposes of measuring voltages. It is just a reference point. Traditionally, we don't do that, but we could.

There are other considerations, however.

The fact that we establish a certain point in the circuit as "ground" (or "voltage reference point") does not mean that if we connected it to the physical Earth, the circuit would continue to function as intended, even with battery operated equipment with no other physical connection to ground. In particular, one cannot divorce RF circuits from their coupling to the electromagnetic field in the region of the Earth. Indeed, radio transmitters and receivers *depend* upon this coupling and interaction for their proper functioning. So, if one were to connect some arbitrary point in the circuit to physical ground, this might alter the coupling to the electromagnetic field in deleterious ways.

To put it another way, any circuit which operates at RF is *already* coupled to the Earth (true ground) through the electromagnetic field with which it interacts. Adding another wire connection to the Earth to some arbitrary point is not likely to be good for the circuit's functioning, and may disturb the coupling in the antenna circuit, resulting in a circuit which behaves sub optimally, or even not at all. This is irrespective of what kind of power supply is used, and a set operated from a battery has the same considerations, and many will benefit from a true ground connection.

Connecting a ground to the antenna terminal will certainly not be good for radio reception! :-)

Another consideration is tradition, which *cannot* be overlooked in any endeavor which involves people.

So, what is ground?

From the perspective of the circuit itself, it is all the power supply connections, taken together. This is what one might call "RF ground". It is all those points which, from the perspective of the electromagnetic field, must be at the same RF potential as the physical surface of the Earth. These points are all, (if the power supply is designed properly), at the same RF potential, and any point on the power supply may be connected to the physical Earth without disturbing the relationship of the antenna to the electromagnetic field surrounding the Earth in regards to RF. In fact, this point in the circuit *needs* to be connected to the surface of the Earth for the antenna properly to couple to the RF field in the vicinity.

Traditionally, "circuit ground" is that point on RF ground which is at the greatest DC negative potential. Traditionally, this is called "B-". Traditionally, the point on RF ground which is at the highest DC positive potential is called "B+". For purposes of RF, there is no difference between B+ and B-. It is convenient only to establish one reference point, rather than several, so, we make the DC ground (reference point) be the same as RF ground (reference point). But for purposes of measuring DC potential, we need to select one of B+ or B- as a reference. Traditionally, that is B-, and is what we mean by "circuit ground". It also means that we don't have to turn traditional meters around to measure "negative" voltages on most circuit points, which is convenient.

Now, most vintage sets have a large metal structure for physical support of the electronic components, called the "chassis". This large a conductor is bound to have a significant amount of capacitance relative to many parts of the circuit, and to interact with the RF field present within the set to a significant degree. It also presents a significant amount of shielding (interaction) with the RF field present in the environs of the radio set. It also has a significant amount of capacitance with respect to the surface of the Earth.

As a result, although it is not a "component" (i.e., a deliberately introduced functioning part of the set), its relation to the set must be a consideration in its design. It turns out that most of the deleterious effects of the chassis can be eliminated, and some beneficial effects (like shielding the set from the effects of the user's capacitance to true ground) can be obtained, by making the chassis be at RF ground. This is universally done.

So, whether you like it or not, the chassis *needs* to be a ground. (Note: "a" ground, not "the" ground.)

So, now we have at least four grounds: RF ground (everything at Earth RF potential; essentially B+ and B-, and everything connected to them by a capacitor, like the tube screens and the chassis), circuit ground (B-), chassis ground (the chassis), and true ground (the surface of the Earth).

Normally, one does not make a distinction between RF ground and circuit ground, subsuming RF ground into circuit ground. They are not quite the same thing, as you can see.

Somewhere, these grounds must all be connected together from the viewpoint of RF. But they may be at different potentials at DC. For purposes of this discussion, we can consider 60 cycles to be effectively DC, or you can consider a set actually being run from a DC supply. From the viewpoint of a 0.047 uf capacitor 60 cycles *is* DC. The impedance of a 0.047 uf capacitor (C9) is 56438 ohms. OTOH, at 1MHz, the impedance is only 3 ohms, which is pretty much a dead short. A 0.1 uf cap (C8) has an impedance only 1/2 of that, or about 1 1/2 ohms.

Now let us turn to the difference between neutral and ground. They are not the same thing, though they are connected together. By code, at the pole in my back yard which feeds my house, there is a ground rod driven into the Earth. At that point, the neutral line is directly connected to the physical ground. There is also (on modern houses, not mine) a separate ground wire run from that point. At that point, ground and neutral are the same. But at my house they are not.

Why not?

Well, because all the current flowing into my house also flows out of it, and it does so through the neutral wire, but none flows in the ground wire. The ground wire provides a reference point, and is hence a true ground, a reference. But the neutral wire is not a perfect conductor, and the current flowing in it causes it not to be at the same potential (at AC) as the Earth. It is *not* a reference point, and hence it is not a ground. However, it is at RF ground potential, so from the standpoint of a radio, it can be considered a ground, but not a safety ground. Make sense?

Now, let's return to that schematic, and try to identify some of the grounds.

There is external RF ground, which is represented by both the AC lines which come in. There is true ground, which is not connected, but which is close to one of the two AC lines coming in (the neutral line). There is the RF ground inside the set, which is the B- and B+ connection. There is circuit ground, represented by a sort of triangle made up of horizontal lines. And there is chassis ground, which is represented by a sort of drawing of the surface of the Earth. Some say it looks like a rake.

Now we can consider the reason for C1 and C2 to be in the circuit, and what functions they fulfill.

I'll turn our attention to C2 first, as it is easier to understand. It is, from the standpoint of RF, the thing which makes the chassis ground be part of RF ground, along with the circuit ground. The impedance of the 0.1 uf capacitor is only 1.5 ohms or so at RF. This establishes the chassis as part of RF ground, though it is not, of course, the same as B-, since there is only a 100 k ohm resistor for a DC connection, and only a weak connection at AC. Anyway, this makes the chassis part of RF ground. Without this capacitor, when you put your hand near the set, it would have a tendency to detune.

Let's consider the rectifier V5. It acts as a switch, opening once each 1/60 of a second for a brief moment to "top off" the filter capacitor. During these moments, the line is "connected" to that capacitor, and via the ground connection, back to the other mains connection. From the viewpoint of RF, then, there is an impedance of 66 ohms (the impedance of the 40uF filter cap) which is placed across the mains each 1/60 of a second.

This disturbs the RF electromagnetic field surrounding the set, and for strong radio stations results in the power cord "radiating" a signal. This signal is indistinguishable (to the radio) from the signal from the radio transmitter, as it is exactly at the same frequency. This happens to all such stations. Any radio receiver in the vicinity of that power cord will see a radio signal which varies in strength 60 times a second, and will "hum" when tuned to such a station. This is called "modulation hum". The set inducing modulation hum need not be tuned to the radio station it is inducing the hum on, as this is purely a phenomenon of the power supply. The rest of the set doesn't even need to be functional, except that it must draw current to drain the filter caps, so that the rectifier switches on and off. It could be replaced with an equivalent resistor and the effect would be the same.

In order to prevent this, we place, directly across the mains feed, a very low impedance (at RF, about 3 ohms) provided by C1. Now, the impedance of the set varies from 3 ohms (when the rectifier is not conducting) to something slightly less than 3 ohms (when the rectifier is conducting). This still disturbs the field, of course, but only to a degree which is (hopefully) not noticeable. Were C1 not present, then the impedance across the line would vary from about 800 ohms (the resistance of the filaments) to 61 ohms (the impedance of the 40uF filter cap in parallel with the filaments). Instead it varies from 3 ohms to 2.9 ohms (3 ohms in parallel with 66 ohms). I recommend that you work through this until you understand where those numbers come from and why.

Now let's discuss a floating ground. A floating ground is one which is at Earth surface potential for RF, but which may not be at DC (or AC) surface potential. It "floats" above true ground. In outer space, this is the only kind of ground possible.

Now, when a person is standing on bare feet, he is connected to true ground. When he touches the antenna terminal on this set, he is connected to chassis ground. If C2 fails shorted, the set isn't going to notice, because all that happens is that there is a DC (and AC) connection between two parts of RF ground, which were at the same RF potential, anyway. But the person touching the antenna terminal may notice, because true ground and chassis ground (and hence, since the cap is shorted, circuit ground) are not the same, as we have a floating ground.

If the floating ground (circuit ground) is at 120VAC relative to true ground (and the person's feet) he will get a shock. If the floating ground is connected to neutral, then he will still get a shock, but it will be very mild, and likely not even noticeable.

My house has, typically, 4VAC on neutral relative to true ground. A 4VAC shock is not a noticeable shock. Underwriter's Labs considers any shock of 40V or more to be potentially lethal. That is why control circuits (like on your heating and/or air conditioning unit, and your doorbell) use 24VAC transformers. The peak voltage is 24*sqrt(2) volts, or 33.9V, which is considered "safe".

I hope this helps to clarify what the word "ground" means to different people, and to different parts of a radio set. I also hope that it isn't too much to absorb with a few readings. I have tried to be clear, concise, and accurate. But "ground" is a difficult term to grasp, since it is used to refer to so many different things which are similar, and yet not the same.

If, after a few readings, you still have questions or uncertainty, please ask some questions and I'll try to clarify as best as I can. The more you can grasp on your own, the better, because it will help solidify your understanding, but lingering doubt or misconceptions will only make it even worse. So, work through what you can, and I'll help you get over the places where the going is rough (which will probably be a few).

If you have read and understood all that, then you are more knowledgeable about grounds than many EEs with Master's degrees. I'm not kidding.

Mike


Home.