/ Audio power meter.


Audio Power Meter.

Arduino Based Power Meter Has Linear Scale.

There are a number of ways to measure the power output of an audio amplifier. The one that requires the least amount of equipment is the measure and calculate method. Measure the voltage across a resistive load and then use the formula

P = V2 / R

Where P is the power output of the amplifier, V is the voltage measured across the load, and R is the resistance of the load. Everyone has a voltmeter of some kind and anyone who works on or designs audio amplifiers has a dummy load of 8 ohms or maybe one that offers 4, 8, and 16 ohms so the equipment is already on the bench.

There are other ways.

I should say at the outset that I am not discussing ways of continuously measuring the power of an amplifier that is connected to speakers and is being listened to. That requires a power meter with a very wide dynamic range and the meters must have a logarithmic scale covering several decades.

Special meter scales.

Someone on the Fun With Tubes email list posted a sample meter that he created using a French speaking program. The sample had a linear scale, a squared scale, and a log scale. I searched in vain for an English speaking version that would do the nonlinear scales. I have a feature that creates linear scales that is built into my drawing program and I briefly considered adding squared and log capability to it. However I had written it in a hurry and now several years later I couldn't figure it out. Again I briefly considered starting from scratch to write a standalone program to make custom meter scales and I still might do that. My search on the web found several programs for making meter scales even a couple of specialty nonlinear ones. There was a VSWR scale and an S-meter scale for a receiver. There were several linear scale makers but no squared or log scales.

Analog Methods.

Although it may not be readily apparent a meter with a special scale is a form of analog computer. The computation is done by the meter movement in conjunction with a nonlinear scale that reads out the correct value without any calculations on the part of the user.

Having grown up with analog electronics and having used an analog computer when in graduate school at U of F, I thought of that method next. 20 years ago that would have been the method of choice. The decision would have been made and the breadboarding begun. A 595 four quadrant multiplier would have been the chip of choice. Simply feeding the voltage signal to both inputs would have been the method for squaring. Since the squared voltage is divided by a constant it would have been a simple matter of scaling to accomplish the "over R" part of the equation. The scaling resistors could have even been switched to select loads of 4, 8, or 16 ohms. I have in fact experimented with this in the distant past and the resultant circuit was accurate and stable. The output of the multiplier was directly proportional to power so a linear scale meter would have read it correctly.

But that was then, this is now.

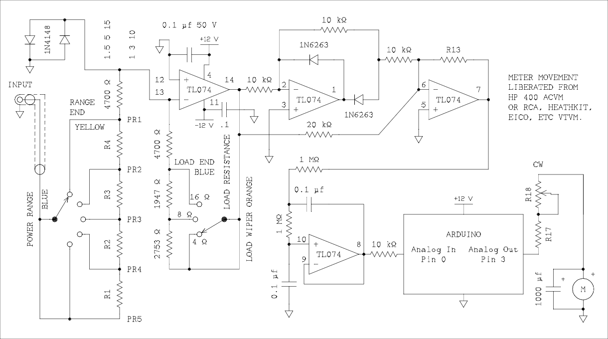
What we have now is a little wonder called Arduino. I have one, and am learning how to use it. It turned out to be almost embarrassingly simple. I found a quad op amp IC and Breadboarded a linear rectifier on the Arduino development shield. It didn't take me long to figure out that I couldn't run the op amps from 5 volts so I set up a +/- 12 volt power supply for the op amps and used the plus 12 volt side to feed the pre regulator input of the Arduino. One of the analog outputs of the Arduino will deflect an analog milliammeter when the proper value of current limiting resistor is connected in series. I used a meter that was liberated from a junked HP 400D.

The first thing I did was to acquire the signal from the analog input and just send it directly to the analog output of the Arduino. Score one, it worked. Then I included the code to square the input voltage and divide it by the load resistance. Score a second one. The meter indicates power, the scale is linear, and it's accurate. (Note: The idea of a load resistance is purely hypothetical at this point because I am using a signal generator to drive the input. But the Arduino doesn't know there is no high power circuit driving a low resistance load.) Here is the schematic I worked up.

Figure 1 Arduino Based Power Meter.
For a verbal description click here.

Meter Movement Selection.

As I see it there are two possible sources of analog meter movements to indicate the output. (Oh yes, there are digital panel meters that cost less than analog meter movements but this would not be the proper way of building a digital version of the power meter.) There is the 1, 3, 10, scale as used in the HP 400 series of AC only VTVMs and the 410 series of multi function VTVMs. Then there are a multitude of meters using the 1.5, 5, 15, scales as used in multi function VTVMs by Heath, Eico, RCA, and all of those correspondence schools such as DeVry and National Radio Institute.

The HP meter has a full scale current of 1 mA and has the scales correctly printed on the scale plate. There is also a dB scale which will not be correct for power and a legend above the main scales that says "RMS Volts". If you have steady hands you can remove the scale plate, scan it, and operate on it in a graphics program to erase the dB scale the HP logo and "RMS Volts". You can then add the text "POWER IN WATTS" or "POWER (WATTS)". This is what I did to obtain the graphic below. I also rotated the image a little so the inserted text would be square with the meter face. That is why the boarder isn't square with the frame. The image of the meter face is. I backed the scale plate with black paper so it would be easy to properly scale the replacement scale. Print out the scale on photo quality paper and glue it to the back of the scale plate.

If you want to use the 1 3 10 scale but you don't have an HP meter you can use any meter of the approximate size just by putting in the proper printed scales. Here is a modified HP meter scale as described above.

Figure 2 Scan of Modified HP Meter Face.

The zeros of the two scales are in alignment at the left. At right the 1 point and the 3 point are not in alignment. See text.

What's so special about this meter face.

The relative placement of the values on the two scales makes each step of the range switch exactly 10 dB. The value of 1 on the 0 to 1 scale is not at 3 on the 0 to 3 scale but is actually at the square root of 10 which is approximately 3.1622776. If you do 20 * Log of (square root (10)) you get 10.0000. (Note: I know we are building a power meter but this meter is a refugee from a voltmeter. When the scales are interpreted as power the 10 dB per range step no longer applies. If you carry out the same exercise using 10 * Log of (square root (10)) you get 5.000 dB per range switch step).

The 1,3,10, scale.

If you have a nice meter movement but it doesn't have this special 1, 3, 10, scale you can use the graphic above but you will probably need to resize it according to the steps below.

  1. Right click on the image and download it to your computer.
  2. Open MS Word (almost everyone has it).
  3. Select the INSERT tab on the ribbons.
  4. Click on "Pictures" on the ribbon.
  5. Find the downloaded image on your computer.
    In case you forgot its file name it is "Audio_Power_Meter-C.gif".
  6. Right click on the image and select "Format Picture" from the drop down menu.
  7. In the dialog box select the "Size" tab.
  8. Leave the checkboxes near the bottom of the box checked.
  9. Change either width or height. The other will follow along.
  10. Make your best guess as to what size you need for your meter.
  11. Print out the image on plain printer paper.
  12. Check to see how it fits on the scale plate from your meter.
  13. If it isn't right change the size again and print again.
  14. When you have it right print it on photo quality paper and glue it to the back of the scale plate.

The 1.5, 5, 15, scale.

There were probably tens of thousands of VTVMs produced starting in the late 1940s and continuing into the 1960s that used the 1.5, 5, 15 etc,, set of ranges. A meter removed from a junked RCA VoltOhmyst is pictured below. (Note: This is not a scan but a photograph. It isn't good enough to be used as a scale in an existing meter that does not have the correct scales.)

Figure 3 Photo of RCA VoltOhmyst Meter.

At left the zero points of the two scales align. At right the 15 and 50 points of the two scales also align.

You will note that at the right end of the scales the 15 and 50 points coincide. This means that when changing from the 5 volt to the 15 volt range the ratio is 3, and when changing from 15 to 50 the ratio is 3.333… These ratios must be correctly accounted for in the values of resistors on the range switch. This is why the first 4 resistors on the power range switch have only R# designations. The power ranges are also dependent on which type of meter is used so the settings of the range switch are designated as PR# .

When a 1, 3, 10, meter is used the lowest range is 1 watt. When a 1.5, 5, 15, meter is used the lowest range is 1.5 watts. This requires additional head room in the rectifier and filter so the gain of the summing amplifier must be lowered for the latter meter. The feedback resistor R13 must have a different value depending on which meter is used.

The meter used by HP has a full scale current of 1 mA while the meter from the RCA has a FS current of 385 μA. How they arrived at that one I'll never know and I'll bet there is no one left alive who does. The meter movements that were used by Heath, Eico and the others are most likely to be 1 mA full scale. You should test the meter you intend to use to be sure. Simply connect the seriesed combination of the unknown meter and a known resistor across a power supply. Use ohms law to calculate the current. The resistance of the meter movement should be very approximately 100 ohms so can be neglected if your test resistor is 4.7 k ohms or greater which it should be. There is a remote possibility that the meter you have may be a 200 μA meter or even more remote, 50 μA. Values of R17 and R18 are given for all these possibilities.

A Problem with Some Meter Movements.

The part of the meter that moves is suspended in one of two ways. They are taught band, and jeweled bearings. The taught band suspension is essentially frictionless so the meter pointer will always move to the correct reading. The jeweled bearing suspension is the same as jeweled bearings in watches. Old meters are not as easily cleaned and relubricated as are old watches. Consequently the meter is sluggish and needs to be gently tapped to make it come to the correct reading. If at all possible you should find a taught band suspension meter. When they first became available the taught band types were more expensive than jeweled bearing ones. A movement from an HP meter unless it is very old should be a taught band movement.

Table 1, Range and Gain Resistor Values and Power Ranges.
Type of Meter Scale R1 R2 R3 R4 R13 PR1 (W) PR2 (W) PR3 (W) PR4 (W) PR5 (W)
1, 3, 10 20,570 11,567 6,505 3,658 22,000 1 3 10 30 100
1.5, 5, 15 19,865 12,273 6,282 3,881 18,000 1.5 5 15 50 150

Table 2, Calibration Pot and Resistor, R17 & R18.
Full Scale Meter Current R17 R18
1 mA 2.4 kΩ 5 kΩ
385 μA 6.8 kΩ 10 kΩ
200 μA 12 kΩ 20 kΩ
50 μA 47 kΩ 100 kΩ

Construction.

What I intend to do is buy another Arduino with a development shield but without the breadboarding socket. The PC pattern that is hidden by the socket is very different from it. I will build the 4 op amp circuit on the shield in the same manner as I have for many other projects on these pages. You may want to do the same but of course you are free to do it however you desire. The two pictures below show how I have Breadboarded the circuit.

Figure 4 Two Photos of Breadboarded Power Meter.

The switch mounted on the left is the power range switch and the one on the right is the load impedance switch. I wired both sets of resistors on the range switch. The 1, 3, 10 resistors starting at the counter clockwise end and the 1.5, 5, 15 resistors starting at the fully clockwise end. I did this to make evaluating both meters easier. You will wire only one set of range resistors on a 5 position switch. Their values will depend on which meter scale you are going to use.

Resistor Values.

I calculated the resistor values from the spreadsheet below. You can order precision resistors if you desire. But if you have a really accurate DMM you can use it to make the resistors out of standard 5% values.

FULL SCALE POWER (WATTS)

16 OHM LOAD

8 OHM LOAD

4 OHM LOAD

 

VOLTAGE

A'

Rin Total

Rin Next on switch

Rf

VOLTAGE

A'

Rf

VOLTAGE

A'

Rf

1

4.000

1.0000

4,700

0

4,700

2.828

1.414

6,647

2.000

2.000

9,400

3

6.928

0.5623

8,358

3,658

4,700

4.899

0.795

6,647

3.464

1.125

9,400

10

12.649

0.3162

14,863

6,505

4,700

8.944

0.447

6,647

6.325

0.632

9,400

30

21.909

0.1778

26,430

11,567

4,700

15.492

0.251

6,647

10.954

0.356

9,400

100

40.000

0.1000

47,000

20,570

4,700

28.284

0.141

6,647

20.000

0.200

9,400

Rin and Rin Next are the same for 8 and 4 ohm loads.

 

Rf Next On Switch =

1,947

Rf Next On Sw =

2,753

1.5

4.899

1.0000

4,700

0

4,700

3.464

1.414

6,647

2.449

2.000

9,400

5.0

8.944

0.5477

8,581

3,881

4,700

6.325

0.775

6,647

4.472

1.095

9,400

15

15.492

0.3162

14,863

6,282

4,700

10.954

0.447

6,647

7.746

0.632

9,400

50

28.284

0.1732

27,135

12,273

4,700

20.000

0.245

6,647

14.142

0.346

9,400

150

48.990

0.1000

47,000

19,865

4,700

34.641

0.141

6,647

24.495

0.200

9,400

Rin and Rin Next are the same for 8 and 4 ohm loads.

 

Rf Next On Switch =

1,947

Rf Next On Sw =

2,753

Figure 5 Spreadsheet That Calculated Resistor Values.

When spreadsheets first came on the scene I viewed them as being a tool for bean counters. I held that view for a few decades. I have discovered the power of putting formulas in cells and letting the values be calculated even as I change the basic data. The graphs aren't very intuitive for engineers but with some effort they can be contained but not mastered. And if you click on Help……….don't get me started on that one.

Making precision Resistors.

Making precision resistors depends on owning two things. A highly accurate DMM and a complete stock of 5% 1/4 watt resistors. I stocked up many years ago when I could get resistors for a penny a piece in lots of 100 per value. At 1 dollar per value it wasn't all that expensive. Most people's monthly cable or phone bill is more than that. On the other hand accurate test instruments come for real money and there is no getting around it. But there is a certain satisfaction in measuring a voltage, current, or resistance and knowing it is within 0.1% of what the display says.

Let's take as an example the 6,505 ohm resistor which is R3 on the 1, 3, 10 range selector. That's too far away from 6,800 or 6,200 ohms to pick one out of the parts drawer. In a large number of 5% resistors about half of them will fall within 1%. Almost all will fall within 2.5%.

  1. Start with a 6,800 ohm resistor. Don't waste your time looking for one that is exactly 6,800 ohms.
  2. You want one that is on the low side but don't waste a lot of time looking for the lowest one in your 6,800 bin.
  3. Write down its value so you won't forget it. Let's say it is 6,730 ohms.
  4. Now apply the formula R2 = R1*Rd/(R1 - Rd).
    Where R1 is the 6,730 ohm resistor you picked out of your parts bin,
    Rd is the desired value of resistance, and
    R2 is the resistor you are going to solder in parallel with R1.
  5. Given the numbers the value of R2 = 194,572 ohms.
  6. Now select the standard value that is closest, either up or down, to this value.
  7. That would be 200 k ohms.
  8. You might want to check it to make sure it wasn't mislabeled in the factory but
    don't waste your time looking for a 194,572 ohm resistor.
  9. Assuming R2 is 200 k ohms the value of R1 and R2 in parallel is 6510.9 ohms.
  10. This is an error of -0.0908%.

Solder the two resistors in parallel and make the remaining resistors. It is left as an exercise for the student to determine how much a 2.5% change in the value of the 200 k ohm resistor will effect the resistance of the parallel combination.

Parts List.

I'm not going to list each resistor. The enclosure and power transformers are some that I had on hand. You are on your own for these parts.

  1. Arduino Board. I bought my first Arduino as part of a beginner's educational kit. The second one was bought on eBay. This is the one that will be used as part of the power meter.
  2. Shield Board. I also bought this on eBay. The layout isn't quite standard but the differences weren't enough to cause any hardship. I recommend getting a kit because it will come with the non stacking connectors. You don't need to stack another shield on top of this one so there is no point in installing the stacking connectors.
  3. Rotary Switches - 2. Single pole, 2 to 12 position. Circuit Specialists #10WA364.
  4. IC Socket - 14 pin. Anti wicking. I just happened to have one on hand.
  5. TLO74. Quad op amp.
  6. 0.1 uf 50 V Capacitors - 4. Very small.
  7. Diodes - 2, 1N6263, Schottky.
  8. Diodes - 2, 1N4148, Silicon.
  9. Prototyping circuit board for power supply. Jameco part number 616649 Click here.
  10. Miscellaneous
    1. Meter Movement.
    2. Power Supply Parts.
    3. Knobs.
    4. Switch, Fuse, Indicator lamp, and Line Cord.
    5. Enclosure and Chassis.
    6. Wire and Solder.

Shield Board Wiring.

I am aware that a total or low partial could not accomplish this style of construction. The few totals I have known who wired and soldered their own circuits had developed techniques all their own. I am going to assume that any totals who want to construct this project will also have their own techniques for doing so. Therefor I will make no effort to describe the wiring beyond what is already in the text. If you feel that you could accomplish this wiring with just a little more information don't hesitate to contact me. Be sure to explain exactly what information you need. Just asking for more information won't give me enough guidance to help you.

I bought my blank circuit boards off eBay so wherever you buy yours they will likely look a little different. I expect that the main features will be essentially the same. Here is a photo of the blank board as viewed from the component side.

Figure 6 Blank Shield Board.

In the paragraph below you will do the first soldering on the board. This is a plated through board which means that solder will flow into the hole and fill it up. Most people who solder to PC boards want to build up a cone of solder around the pin or wire. With plated through holes this is not necessary and because of the wiring techniques used in constructing this board it is not recommended. Use solder like it is gold. Very sparingly.

Mistakes will happen.

You will likely use too much solder on a connection and you may accidentally form a solder bridge between two adjacent pins or wire connections. The best way to correct these mistakes is with a product known as Solder Wick or Chem Wick. I strongly recommend that you buy some of this product before starting this project. You may ignore this advice if you have never made a mistake and are sure you never will. The wire used is number 22 AWG insulated. When bear wire is called for in a step remove the insulation from the specified length of any color wire.

Colors In the Diagrams.

I have drawn this board after the manner of the prototyping boards I have used ever since giving up on etching my own PC boards. The pads surrounding the holes are shown in red and are more representational than accurate depictions. These pads appear on both sides of the board. Lines in red that connect pads are on the component side of the board. Lines in blue are on the other side of the board. The component side of the board is the side that faces away from the Arduino when the two boards are plugged together.

The color code for wires that I have added and you will add are, white for wires and components that are on the component side, green for wires on the other (back) side that you will install in the initial wiring steps, and magenta (purple) for wires on the back side that are extensions of component leads or insulated wires that start out on the component side.

Mount the 14 pin IC socket with pin 1 in hole L14 and pin 14 in hole H14. The socket will cover up all but the first w of the Arduino URL and the row of holes marked with a J. The idea is to have 5 rows of holes above the socket and 5 more below it. If your board is different, adjust the position of the socket to allow 5 rows above and 5 rows below. Hold the socket as best you can and solder only two pins on opposite corners of the socket. Place two fingers on the corners of the socket which were not soldered and melt the solder in the two pins you just soldered. Most likely you will feel the socket move slightly as it becomes fully seated. Solder the remaining pins of the socket. It will be the reference for all wiring to follow. Remember not to build up a cone of solder around the pins.

Wires On the Back of the Board.

Figure 7 Wiring Diagram of Board Shown From Back.

In the following steps you will be instructed to pass bear wire through some of the holes in the board. DO NOT SOLDER THE WIRES AT THE HOLES. After you have been instructed to solder the wire to the pins of the IC socket you will be instructed to cut off the wire end that passes through the hole in the board. This is done to make it easier to hold the wire in place while it is being soldered.

Prepare a 3 inch length of bare wire. In the photo below the wire is shorter than it should be. Use your plyers to remove any bends in the wire making it completely straight. Pass the ends of this wire through holes B16 and S16. Make right angle bends near each end of the wire until it fits properly between the two holes. Do not solder the wire at these two holes. Push the wire down flat against the board and bend the ends on the other side to hold it in place. Position the wire on the right side of pins 3 and 12 of the socket and also to the right of the holes, just overlapping slightly, on all the pads it passes. Make sure the wire is in firm contact with pins 3 and 12 and solder the wire to them. Now it is necessary to build up a cone of solder around the socket pins. The wire will be buried in the cone which will hold it securely. Without lifting it, cut the wire just above hole C16 and just below hole Q16. Pull the cutoff ends of the wire from the holes in the board and discard them.

Cut a 2 inch length of bear wire and make a right angle bend very close to one end. Pass the bent end through hole J16 just below pin 12 of the socket. The socket is in the way so you won't be able to push it very far into the hole. If it doesn't go all the way in cut off a little and try again. Route this wire on the right side of pin 5 and insert the other end into any convenient hole. Do not solder the wire at this hole. Bend the wire on the other side of the board to hold it in place. Be sure the wire is firmly against pin 5 and solder it to the board at the hole just below pin 12. Be sure solder also flows to the wire that is connected to pins 3 and 12. Solder the wire to pin 5. Cut off the excess wire on the outside of pin 5 and remove it from the board. These wires will eventually connect pins 3,5, and 12, to ground.

Figure 8 First Steps in Wiring the Board.

Remember that the wire in column 16 was cut short of hole C16 by mistake. (Who me? I don't make mistakes.)

Figure 9 Wiring the Back of the Board.

Prepare a 4 inch length of bare wire. Form a bend in the middle so the two parallel sections are 1/10 inch apart. (Note: One tenth inch is the spacing of the holes on the board.) Refer to figure 7 and lay the wire down on the board next to columns 19 and 20 with the bend between the two rows of socket pins. Insert one end through hole S20 and extend the other end beyond the edge of the board and bend it over to hold the wire in place. Position the wire to the right of socket pins 6 and 7 and also to the right of the holes along columns 19 and 20. Solder the wire at pins 6 and 7. Cut off the bend inside the two rows of socket pins. Cut off the other ends of the wire just beyond row Q. Discard all cut off pieces of wire.

Prepare a 3 inch length of bear wire. Make a bend in the middle and from the component side push the ends through holes S15 and S17. On the back side bend the two ends down against the board and route them so they pass to the left of socket pins 2 and 4. Bend the loop on the other side to hold the wire firmly in place. Solder the connections at socket pins 2 and 4 (holes L15 and L17). Cut the wire just past (farthest from the socket) hole P15 and Q17. Pull out the excess wire and discard it.

Prepare a 3 inch length of bare wire. Bend this wire in the middle and from the component side pass the ends through holes C15 and C17. Push the wire down against the board and rout the ends just to the right of socket pins 11 and 13. Solder the wire to pins 11 and 13. Cut off the wire just past holes D15 and D17. Remove and discard the cut off wire.

Prepare another 3 inch length of bear wire. Bend the wire in the middle and from the component side pass this wire through holes B18 and B20. Route the ends to the left of socket pins 8 and 10. Solder the wire only to pin 10 at hole H18. Cut off excess length at the socket. Cut off the wire in column 18 just past hole C18. Remove and discard the cut off wire.

The remaining point to point wiring on the back of the board will be continuations of insulated wires on the component side or the leads of components such as resistors, capacitors, diodes, etc. Instructions will be given for each wire and component.

Wires On the Front Side Of the Board.

Figure 10 Wiring on the Front of the Board.

Figure 11 Wiring the Front of the Board.

Cut a 1-3/4 inch length of yellow hookup wire. Strip 1/2 inch of insulation from each end. Lay this wire on the board spanning from hole K4 to F10. You probably will have to remove a little more insulation to make the wire fit. Bend the bear ends of the wire at right angles and insert them into holes K4 and F10. Bend them outwards on the other side to hold the wire in place. Solder at both holes. The lead of the 4.7 k ohm resistor will be used to complete the connection.

In the same way prepare and install a blue wire between holes L4 and G10.

Cut a 3-1/2 inch length of orange wire. Remove 1/2 inch of insulation from one end and 1/4 inch from the other. This wire is to run between holes M4 and J13. The 1/4 inch bare end goes to J13. In addition the wire will extend from J13 to H14 as a bare wire on the back of the board. If necessary to make the wire fit strip off a little more insulation from the end that goes to hole M4. Bend the bear ends at right angles and install the wire. On the back of the board bend the bare end from hole J13 flat against the board to touch the IC socket pin at hole H14. If it is too long and threatens to touch and short other connections cut off a little from the end. Position the end of the wire against the IC socket pin and solder it. Also solder the wire at holes M4 and J13.

Cut a 1 inch length of orange wire. Remove 0.4 inch of insulation from one end and 0.25 inch from the other. Use the holes in the board as your ruler. Bend the ends and adjust them to fit between holes O10 and L13. The short bare end goes into hole L13. On the back of the board bend the wire from hole L13 flat against the board to touch the connection at hole J13. If the lead is too long cut off a little. Solder the connections at holes J13, L13, and O10.

Cut a 4 inch length of violet wire. Form this wire as indicated in the drawing and as shown in the photograph to fit between holes N3 and D17. Be sure to route the wire between pads C16 and D16 so the leads from the components in these holes won't touch the insulation and melt through it when the lead is soldered. Also route the wire to give enough clearance from hole D15 so the wire won't interfere with the installation of the resistor. Solder both ends of the wire being sure to make connection to the wire coming out from socket pin 11.

Install a short length of black wire between holes O4 and O6. Solder both ends of the wire.

Cut a 2-1/2 inch length of red wire and remove 1/2 inch of insulation from each end. Insert one end into hole Q15 and the other end into hole P4. You may have to remove more insulation from one end. Be sure to allow enough room for the 20 K and 10 k ohm resistors to be installed later. Solder the connection at P4. At Q15 bend the wire against the board and form it to make a detour around pad Q16. It will be connected to Q17. Solder the connection at Q15 but do not solder the connection at Q17.

Cut a very short piece of red wire and connect it between holes Q17 and S18. Solder the connection at S18 and cut off excess lead. Solder all three wires together at Q17 and cut off excess length from the red wire you just installed.

Cut a short length of black wire and connect it between holes Q16 and S17. Solder both ends of the wire and cut off excess lead. When soldering at Q16 be sure solder flows to the bare wire coming from pin 3 of the IC socket. Also be careful not to form a solder bridge between the bear wire that detours around the Q16 pad and the pad itself.

Resistors Flat on the Board.

For these resistors a lead former will come in handy. Oh, you can do without it but it will make the board look neater if you have one.

Figure 12 Photograph of Lead Former.

When I bought this one more than 40 years ago it was called a lead bender but it is exactly as those being sold today.

Preventing Trouble.

I want to do all I can to prevent you from having difficulty with soldering components to the board. This board was hard enough to do without having wires fall off when heat is applied. This can happen to a wire that has been soldered to an IC socket pin if another connection must be made to the wire very close to the pin. I hope to prevent this from happening to you by installing a component out of order. Such a step will be indented and appear under the same heading as this paragraph.

Locate a 1N4148 diode and bend the anode lead as shown in figure 13 below. The anode is the end opposite to the end with the band around it. Insert the straight lead into hole D15 and the bent lead into hole D16. Position the body of the diode approximately 1/4 inch from the board and solder the lead at hole D15 on the other side of the board. Be sure solder flows to the wire that is coming from the IC socket but don't use too much heat or you may melt the solder at the socket and cause the wire to come loose. Make sure the diode is perpendicular to the board and solder the lead at hole D16. The same caution applies. Cut off excess lead length at both locations.

Bend the leads of one of the two "selected for value" 4.7 k ohm resistors at right angles to the resistor body to provide a spacing of 0.4 inches. Insert the leads of this resistor into holes G11 and G15. At hole G11 bend the lead over toward hole G10 and cut off excess lead that extends past G10. Make sure the resistor is flat against the board and solder all three points at holes G10, G11, and G15. Be sure that solder flows to the other lead at G10 and G15. Cut off excess lead at G15.

In the identical manner install the other selected 4.7 k ohm resistor at holes F10, F11, and F15. Be sure to solder all connections and cut off excess lead length.

Form the leads of a 10 k ohm resistor to a spacing of 0.4 inch. Insert the leads into holes O11 and O15. At the O11 end bend the resistor lead over toward hole M13. Cut off the lead just past M13. Make sure the resistor body is flat against the board and solder the leads at O11 and O15. When soldering the connection at O15 be sure solder flows to the wire connected to pin 2 of the IC socket. The connection at M13 will be soldered later when a diode is installed in this location.

Form the leads of another 10 k ohm resistor and insert them into holes P11 and P15. Bend the lead from O11 over toward hole O10 and cut it off just past O10. Use only a very small amount of solder at P11 or don't solder it at all. Another lead will be soldered there later. Solder the lead at O10 and be sure solder flows to the end of the orange wire. Solder the wire at P15 and cut off excess lead. Be sure solder flows to the wire from pin 2 of the IC socket.

Preventing Trouble.

Install a 0.1 uf 50 volt (small) capacitor at holes E20 and E22. Bend the lead from E22 over toward G22 and cut it off just past the hole. Bend the other lead over at E20 to touch the socket pin at hole H20. Solder the connections at E22, E20, and H20.

Form the leads of another 10 k ohm resistor to fit a 0.5 inch space. Insert the leads of this resistor into holes K21 and P21. Bend the lead from K21 over to contact pin 8 of the IC socket. Cut off excess wire and solder the lead to the socket pin along with a wire which is already there. Route the lead from P21 to hole S20. Bend the lead and push it up through the hole. Solder the connections at holes K21, P21, and S20. Cut off excess lead length sticking out on the component side at hole S20.

Preventing Trouble.

Prepare a 1-1/2 inch length of bear wire and form it for a 0.1 inch spacing. Insert the ends through holes G19 and G20 from the component side. Bend the wire from G19 over to contact pin 9 of the IC socket. Cut off excess lead length just past pin 9. Solder the connection to pin nine but leave hole G19 unsoldered. Cautiously solder the connection at hole G20. The connection at H20 will likely melt due to the close proximity. The connection to the capacitor at the other end should hold it in place until the solder cools. If you try to leave insulation on this wire it will most likely melt as mine did.

Before installing the next resistor you should tack solder the wire from pin 7 of the IC socket to the pad at P20. No other component is slated to be installed here. This is intended to prevent the wire from coming unsoldered when you solder the lead from the following resistor to this wire.

Form the leads of a 1 Meg ohm resistor to 0.4 inch. Install this resistor into holes G22 and L22. At hole L22 bend the lead over toward hole M20 and cut off excess lead so the end of the wire touches the wire soldered to pin 7 of the IC socket. When soldering this connection be sure that the wire does not come unsoldered from pin 7. At hole G22 solder the resistor lead to the one from the capacitor at hole E22. Cut off excess lead. Also solder the connection at L22.

Preventing Trouble.

Install another small 0.1 uf 50 v capacitor between holes C16 and C18. Cut off excess lead at both connections and make sure solder flows between the capacitor leads and the wires to the IC socket.

Form the leads of another 1 Meg ohm resistor to fit 0.4 inch spacing. Insert the leads into holes F18 and F22. Solder the connections and cut off excess lead length.

Form the leads of the resistor that is your chosen value for R17, 2.4 k ohms in my case, to fit 0.4 inch. Install this resistor between holes C25 and G25. At C25 bend the wire over toward B22. Insert the lead up through hole B22 . At the other end bend the lead from hole G25 over toward hole H24 and cut it off just a little past the hole. Solder the connections at G25, C25, and B22. On the component side cut off excess lead at B22.

Resistors that Stand Up From the Board.

Figure 13 Photograph of Resistors With Leads Formed For Vertical Mounting.

Form the leads of a 10 k ohm resistor as shown in the photo above. Insert the lead that comes directly from the resistor body into hole Q13 and the bent over lead into q14. Position the body of the resistor about 1/4 inch above the board and on the other side bend the lead from Q13 over toward hole O11. Cut off the lead just a little past O11 and solder it to the other wires that are there. Make sure the bent over wire is flat against the board after emerging from hole Q13 and solder it to the board. Make sure the resistor is perpendicular to the board and bend the shorter lead over in the general direction of S15. It will be connected later but not to S15. Solder the connection at Q14.

Install your chosen value of R13, 22 k ohms in my case, as follows. Form the leads as shown in figure 13. Insert the straight lead into hole Q19 and the bent lead into hole Q20. Position the body about 1/4 inch from the board and bend the long lead over in the general direction of the lead left unsoldered from the previous step. Make sure the bent lead is flat against the board at hole Q19 and solder the connection. Make sure the resistor is vertical and solder the short lead at Q20. Cut off excess lead at Q20.

Now bring the two unconnected leads together making sure they do not short out to the lead which detours around hole Q16. Also make sure they do not contact the pads in row S. Cut off excess lead length so they overlap by about 1/8 inch and solder them together.

Form the leads of a 20 k ohm resistor as shown in figure 13. Insert the straight end into hole Q11 and the bent lead into hole Q12. Position the body of the resistor 1/4 inch from the board and on the other side bend the long lead over toward hole P11. Cut the wire off just a little past P11 and make sure the bent over part of the lead is flat against the board. Solder both connections at Q11 and P11.

Make sure the resistor is perpendicular to the board and solder the connection at hole Q12. Bend the lead over in the general direction of hole S14 and join it up with the leads from holes Q14 and Q19. Form a neat looking join up which does not short to any other wires or pads and solder it in place.

Installing the Rest of the Capacitors.

Insert the leads of a 0.1 uf 50 volt capacitor into holes F16 and G17. Solder the capacitor leads to the wires coming from socket pins 11 and 12 and cut off the excess capacitor leads.

Insert the leads of another 0.1 uf 50 volt capacitor into holes N16 and M17. Solder the capacitor leads to the wires coming from socket pins 3 and 4 and cut off the excess capacitor leads.

Installing the Rest of the Diodes.

Bend the anode lead of a 1N4148 diode as shown in figure 13. The anode lead comes from the end that does not have the band. Insert the straight lead into hole E16 and the bent lead into hole E15. Position the body of the diode approximately 1/4 inch above the board and solder the connection at M16 on the other side of the board. Make sure the diode is standing straight up and solder the connection at hole E15 on the back of the board.

Bend the anode lead of a 1N6263 diode as shown in figure 13. Insert the straight lead into hole N15 and the bent over lead into hole N14. Position the diode body approximately 1/4 inch above the board and solder the connection at N14 on the back of the board. Cut off excess lead. Make sure the diode is standing straight up and bend the remaining lead over toward pin 1 of the IC socket. Make sure the bent lead is flat against the board on the back side and solder the connection at hole N14. Route the diode lead to the left of pin 1 as viewed from the back of the board and cut off excess lead just a little past pin 1. Solder the diode lead to pin 1.

Bend the anode lead of another 1N6263 diode as shown in figure 13. Insert the straight lead into hole M14 and the bent lead into hole M13. Position the diode body approximately 1/4 inch above the board and solder the connection at M14 on the back of the board. Make sure the diode is vertical and turn the board over again. There should be the end of a resistor lead from hole O11 very near hole M13. If necessary reposition it to touch the diode lead. Solder the connection at M14 making sure to flow solder to the lead from hole O11. Cut off excess diode leads.

Finishing.

Install your chosen value of R18, a 20 turn trimming potentiometer 5 k ohm in my case, into holes H24, J24, and K24. Position the adjustment screw closest to row K. This will cause a clockwise rotation of the screw to produce an increase in meter reading. Solder all three connections and be sure to flow solder to the resistor lead at hole H24. I omitted I because it might be mistaken for a 1. Why didn't I do a similar thing for the letter O? Don't ask.

Connector installation.

Figure 14 Photo Showing Type of Connecters to be Installed.

Install an 8 pin connector from the back of the board with the short ends of the pins going into the board. Insert the pins into the row of holes closest to the edge of the board in the area at the top right of the board in the position labeled 0 through 7 and DIGITAL. Make sure the body of the connector is flat against the board and the pins are perpendicular to the board. Solder the 8 pins on the component side of the board.

In exactly the same way mount another 8 pin connector at the location of holes 8 through AREF. Solder the connections on the component side of the board. Do not attempt to cut off excess pin length.

Install a 6 pin connector on the back of the board at the lower right in the location labeled ANALOG 0 through 5. Insert the short end of the pins into the row of holes closest to the edge of the board. Make sure the body of the connector is flat against the board and the pins are perpendicular to the board. Solder the connections on the component side of the board.

Install an 8 pin connector at the location labeled POWER in the row of holes closest to the edge of the board. Solder the connections on the component side of the board.

This completes the wiring of the shield board.

NEW PARTS VS PARTS ON HAND

A Change in Philosophy.

When I started out to publish projects for viewers of this site to duplicate I was very idealistic. I assumed that there were hordes of home brewers out there who would jump at the chance to duplicate my construction projects.

Over the last several years I have spent a considerable amount of money buying new and currently available parts rather than using parts on hand that I have spent the last 40 years or so accumulating to be used for home brew projects built in my retirement. I have little evidence that those who read my pages are exactly duplicating what I build. Well, I should have expected that because when I read a construction article if I want to build one I never duplicate it exactly. I use parts on hand, add features, remove features that I don't need, etc. Apparently most of you do things the same as I do.

So, NO MORE BUYING PARTS that I already have. I will give specifications as for example the transformers in the circuit below but you will have to search out equivalents from current manufacturers, unless you are like me and have enough parts on hand to stock an electronics store.

A Note On Electrical Safety.

Some may question my decision not to use a grounded power cord and to use a double pole power switch. While grounded power cords are considered safe, they are only as safe as the electrician who wired the power outlet. There was considerable excitement at the university where I used to teach when a colleague found out the hard way that one of the outlets in his lab was wired with the ground contact connected to the hot, 120 volt, side of the line. He became a charter member of the great balls of fire chapter at Western Kentucky University. But I must admit this is a low probability occurrence. My main reason for not using a ground is the dreaded ground loop. Well designed and tested insulation is just as effective a safety measure as is grounding. It wasn't until electrical and electronics equipment started to be made overseas by penny pinching bosses who valued a penny more than the safety of the end user that grounding became necessary. My approach is to not bond the frames of the transformers to the chassis and use a double pole switch that will disconnect both sides of the line when power is turned off. While this will not satisfy those who see disaster around every corner it satisfies me and I'm the end user.

Power Supply 1.0.

Parts List.

Figure 15 Schematic Diagram of Power Supply 1.0.

For a verbal description click here.

Board Preparation.

The circuit board used is available from Jameco Electronics. This is the board I always use rather than to mess around with ferric chloride or endure the expense of having a PCB house make boards for me.

The enclosure and internal chasses are recycled from some earlier projects. This represents a considerable savings of money. Probably you can do the same.

The prototyping board requires a little modification to fit my specific enclosure. Here is what I did. What you do may be very different.

  1. Use a band saw to cut off the ends of the board just outside of columns 1 and 47.
  2. Create new mounting holes by enlarging existing holes at X2, Y2, X46, and Y46. I used a 9/64 inch which is the clearance hole for a 6-32 screw. Obviously those outside the United States will use metric sizes.
  3. If you are using a PC mount transformer or transformers enlarge the holes for the transformer pins but only if necessary. The extra holes are the result of what is technically known as a screw up.

The transformers I have on hand don't have a center tap but I have plenty of them because I stocked up on them when they were available from Radio Shack. They are 120 V primary and 12.6 V @ 300 mA secondary.

Figure 16 Circuit Board Layout Diagram of Power Supply 1.0..

Lines in Green indicate wires on the back of the board.

Figure 17 Photo Showing Wiring on Back of Board.

Refer to figures 16 and 18 and install a bridge rectifier on the front of the board in holes F17, f19, E17, and E19 as shown in the diagram and picture.

Similarly install another bridge rectifier in holes F29, F31, E29, and E31 as shown in the diagram and picture. These will be your guide for wires and capacitors so be sure to get them placed correctly.

Install the two wires on the back of the circuit board as shown in figures 16 and 17..

Figure 18 Photo Showing Wiring on front of Board.

Install the 14 wires on the front of the board as shown in figures 16 and 18.

Note: The two wires, one black and one white, which run almost the length of the board are routed under the transformers. If there is no clearance under your transformers these wires must be rerouted to avoid pinching them and creating a short and possible shock hazard.

Install 4 0.1 uf 50 V capacitors and two voltage regulator ICs on the board as follows. Refer to figures 16 and 19.

Figure 19 Photograph Showing Installation of Voltage Regulators, Capacitors, and Wires Going Off-Board.

Solder the leads to the foils and cut off excess lead length.

Install a 78L12 voltage regulator IC at holes I23, I24, and I25 with the flat side away from the center of the board as shown.

Install a 7812 IC in holes B23, B24, and B25 with the metal side away from the center of the board as shown.

Wires Connecting to Off Board Components.

The Arduino shield board features plated through holes which reduces the risk of lifting foils to near zero. There are no plated through holes on the board used for the power supply. A wire which has its other end free can easily be flexed putting stress on the bond between the board and foil resulting in lifting the foil from the board. Once this happens you may or may not be able to make a repair that will last. Most likely the board is toast and you will have to start over. This is not just theory or hypothetical speculation. It has happened to me enough times that I have learned my lesson. Perhaps I can help you to learn the easy rather than the hard way.

The way to prevent lifting foils is to tie the wire down to the board a short distance from where it is soldered to a foil. Look at figure 16. Note the semicircles that cross the wires near where they are soldered. This is my shorthand for another wire that goes across the wire and is soldered to foils that are otherwise unused. I call them "hold downs." The "hold down" wires are in tension which is pulling the foil more firmly against the board instead of away from it.

A problem arises when the heat of soldering causes the insulation on the wires to melt and a short occurs between the hold down and the connecting wire. In the case of the 12 volt wiring this will disable the project. In the case of the 120 volt primary wiring a dangerous shock hazard is created. Both are undesirable but the latter is more so.

Installing the Off Board Wires and Hold Downs.

  1. Cut a length of black hookup wire that is long enough to reach from the left end of the circuit board to the fuse holder. Allow a little extra for stripping insulation.
  2. Strip about 1/2 inch of insulation from one end and use needle nose pliers to bend the bare end at right angles to the rest of the wire where the insulation ends.
  3. Slip a 1/2 inch length of sleeving over the other end of the wire and position it against the bent end.
  4. Hold the barrel of your soldering iron very near but not quite touching the sleeving to shrink it.
  5. Cut a short length, approximately 1-1/2 inches, of black wire and remove all but 0.15 inch of insulation.
  6. Cut an equal length of sleeving and slip it over the insulation on the wire.
  7. Bend the bear wire ends at right angles to the insulated portion.
  8. Shrink the sleeving as above.
  9. Form the insulated portion into a slight arc to bring the spacing of the bare wires to 0.1 inch.
  10. Pass the bare end of the long wire through hole E5.
  11. route the wire so it passes between holes D4 and E4.
  12. Pass the ends of the short wire through holes D4 and E4 so it will hold the long wire to the board.
  13. On the foil side of the board use needle nose pliers to pull on the wires coming from holes D4 and E4. Pull the wire as tight as you can to force the long wire firmly against the board. Pull the wires outward so they will stay in tension after being released.
  14. Make sure the long wire is flat against the board where it passes under the hold down and to the hole where it connects namely E5.
  15. Solder the wire to the board at hole E5.
  16. As you solder the wires at holes D4 and E4 you may find it necessary to pull on the wire with needle nose pliers while soldering. Just don't overdo it.

In a similar manner install a length of white wire that is long enough to reach from the left end of the board to the power switch. Install the end of this wire in hole F5 with its hold down in holes F4 and G4.

The violet, black, and red, wires installed below should be long enough to reach from the power supply board to the Arduino board. The two gray wires should be long enough to reach to the lamp socket.

Similarly install a violet wire in hole J20 with hold downs in holes Y17 and Y19. Do not add sleeving to the hold down.

Similarly install a gray wire in hole J23 with hold downs in holes Y20 and Y21. Do not add sleeving to the hold down.

Similarly install another gray wire in hole J24 with hold downs in holes Y22 and Y23. Do not add sleeving to the hold down.

Similarly install a black wire in hole J25 with hold downs in holes Y25 and Y26. Do not add sleeving to the hold down.

Similarly install a red wire in hole J26 with hold downs in holes Y27 and Y28. Do not add sleeving to the hold down.

Note: If you use an L E D instead of an incandescent lamp you will need to change the color of one of the gray wires because polarity of an L E D matters.

Refer to figures 16 and 20 and mount the two transformers as shown.

Mount the two 1000 uf 25 volt filter capacitors as shown.

One in holes F20 and E20 with the positive lead in E20.

The other in holes F28 and E28 with the positive lead in E28.

I know it is not considered good practice to mount one component on top of another but I needed the space. I moved the primary connections of the transformers in to be sure that they would not come into contact with the board mounting hardware and make the metal case of the instrument hot creating a very dangerous situation.

Figure 20 Circuit Board Showing Transformers and Filter Capacitors.

This completes the wiring of the power supply.

Power Supply 2.0.

Figure 21 Schematic Diagram of Power Supply 2.0.

For a verbal description click here

Figure 22 Circuit Board Layout For Power Supply 2.0.

There are no photographs of the completed power supply 2.0 because it was not built. You are on your own for this one. You shouldn't have any trouble. After all, you wouldn't be reading this page if you weren't a clever individual.

The Chassis and Enclosure.

Here we see the power supply mounted in the enclosure along with, left to right, the power switch, power indicator, and input connector. The range switches have also been mounted to the panel just below the meter cutout.

Figure 23 Power Supply and Other Parts Mounted in Enclosure.

Next the Arduino chassis is temporarily mounted between the range switches and meter cutout. The two screws that hold the chassis to the panel will eventually be two of the meter mounting screws. At this point most of the wiring has been completed.

Figure 24 Arduino Chassis Mounted in Enclosure.

Initial Tests and Calibration.

After mounting and connecting the meter movement and before mounting the power supply shield, plug the meter in and turn on the power switch. The power indicator should light. If it does not, find out why and fix it.

Set your function generator to 4.00 volts RMS sine wave and a frequency of 1000 Hz. Set the power range switch to 1 watt and the load resistance switch to 16 ohms. Connect the output of your FG to the input connector of the power meter. The meter should read up scale. Adjust the trimming pot for a reading of 1 on the 0 to 1 scale. Continue with final assembly.

Final Assembly.

In figure 24 the mounting holes for the power supply shield can clearly be seen. But how am I going to put the nuts on the screws after the shield is in place? The close up below answers that question. It was shot from the inside of the shield. The two lumps of silicon rubber hold the nuts in place. In fact you can even see one of the nuts which is visible through the silicon rubber.

Figure 25 Inside of Power Supply Shield Showing Mounting Nuts Held in Place by Silicon Rubber.

In figure 26 we see that the power supply shield and meter movement have both been mounted.

Figure 26 The Power Supply Shield and Meter Movement Have Both Been Mounted.

Now in figure 27 for the first time you see the back cover, the wood outer case, and the reason why the wood cover is necessary. As I said in comments above the enclosure is recycled from an older now abandoned project. If it looks to you as if the bottom piece on the wood case is out of place you are correct. The top and sides are mitered together and this is one of the weakest joints in woodworking. The bottom piece is there to prevent breakage resulting from handling. The power cord had to be passed through a hole in the rear cover and that cover became captive as soon as the power cord was soldered to the switch.

Figure 27 Showing Main Chassis, Back Cover, and Wood Outer Case.

Figure 28 Showing the Meter Completely Assembled.

Figure 29 The Meter Takes Its Place On My Equipment Shelf.

Well, I think that's about it. Only one more minor detail to take care of.

Arduino Code.

// AUDIO POWER METER.

const int outputPin = 3;
const int analogPin = 0;
const int byteSize = 255;
const int spkrImp = 16;
void setup()
{
pinMode(outputPin, OUTPUT);
}
void loop()
{
int reading = analogRead(analogPin);
float volts = reading / 204.6; // Make range 0 to 5
float combCnst = byteSize / spkrImp;
float power = combCnst * volts * volts;
// keep output byte from wrapping.
if (power > byteSize)
{
power = byteSize;
}
int pwmValue = power;
analogWrite(outputPin, pwmValue);
}


Bear vs Bare.

On this page I have confused the spelling of bear and bare. In fact I tried to alternate the spellings to see if I could stir up anyone. The usage is "bare wire" or "bear wire". With only a little help from Roget I find that the adjective bare means naked as expected. It's pretty clear what a naked wire is. But what about a bear wire? Roget gives only noun and verb forms for bear but it is possible to use a noun as an adjective. Chicken is certainly a noun but we have all heard of chicken wire. My favorite synonym for bear is beast. So what is beastly wire?

My point in all of this is that the grammar checker built into MS word 2013 and updated doesn't know the difference between bare and bear. So I'm going to leave this page as is until I get an update that corrects this oversite. We all like to complain about Microsoft but it isn't often that we get a real chance to pull their chain. So I'm going to make the most of it. So how are you doing Microsoft? Know any good bear stories? How about any good bare stories?


Home