All About Audio Amplifiers.

The Magnetic Phono Preamp.


The magnetic phono preamp is very important to those who still own working turntables and enjoy listening to those vinyl records. A poorly performing phono preamp can ruin an otherwise good amplifier.

If you would like to go low power and small here is a solid state phono preamp.

The preamp has two important functions to perform. It must increase the small signal from the magnetic cartridge and it must equalize the frequencies so the record will sound right. There are as many variations on this circuit as there are design engineers in the world. The one shown here is a good one, I used it in the tube preamp I built in the 1960s. It's not the one from the 6V6 amplifier, that one is not very good and I wouldn't wish it on anybody.

Schematic diagram.

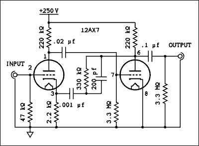
Figure 1 Very Good Magnetic Phono Preamp Circuit.

For a verbal description click here.

Schematic diagram.

Figure 2 Frequency Response of Circuit in Figure 1 above.

For a verbal description click here.

Note: Anyone can benefit from clicking the verbal description link above. The text file contains precise readings of points on the graph that were taken with a cursor which is a feature of LT Spice.

The circuit consists of two resistance coupled amplifier stages with some negative feedback. The magnetic cartridge plugs into the circuit and is terminated by a 47 k ohm resistor in accordance with RIAA standards. The same resistor also keeps the grid of the first triode at ground potential. This triode is self biased by the 3.3 k ohm resistor. We will come back to this resistor later. Signal is coupled from the plate of the first stage to the grid of the second stage by a .01 microfarad capacitor. The second stage is operated as a zero biased amplifier; there is a 6.8 meg ohm resistor in its grid and the cathode is grounded.

Signal is taken off of the plate of the second stage and some of it is fed back to the cathode of the first stage by the resistor/capacitor network consisting of the 3.3 meg ohm, 100 k ohm, .0033 microfarad and the 750 picofarad. Negative feedback can be a complex subject and I think it's better left for another page. It does a lot of good things. It sets the value of gain so it doesn't depend on tube parameters. It reduces distortion, improves frequency response and reduces noise. With all that going for it it's no wonder why it is used so much in high fidelity amplifiers. The more feedback is applied the lower the over all gain becomes. The capacitors cause more signal to be fed back at higher frequencies so the gain "rolls off", is reduced as frequency is increased. This is exactly what is needed because a magnetic cartridge puts out more voltage at higher frequencies.

The cathode of the first stage is at approximately 1 volt and that voltage is passed to the output terminal by the 100 k ohm and 3.3 meg ohm resistors. The 1 micro farad 15 volt capacitor blocks out this voltage. True, it isn't very much for a vacuum tube circuit but if the circuit is used in an amplifier with a source selector switch 1 volt is enough to make a rather loud pop when the switch hits the phono position. The capacitor blocks out this voltage and the 3.3 meg ohm resistor to ground makes sure that the capacitor charges up and the output is at zero even when there is nothing connected to it.

Although this preamp is very good it has a rather low output. Some email correspondence have commented on this which prompts me to add this second preamp. It is very much the same but has a considerably higher output.

 Schematic diagram.

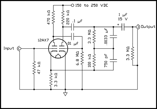
Figure 3 High Gain Phono Preamp.

For a verbal description click here.

 Schematic diagram.

Figure 4 Frequency Response of Circuit in Figure 3 above.

For a verbal description click here.

Note: Anyone can benefit from clicking the verbal description link above. The text file contains precise readings of points on the graph that were taken with a cursor which is a feature of LT Spice.

This circuit gives 4.6 times the output voltage as the one above. That's 13 dB. If you need a circuit with plenty of output this looks like the one for you.

This circuit lacks the 10 ms time constant which was a late addition to the RIAA standard. This addition serves the purpose of preventing the gain from rising continuously below 10 Hz. Which would emphasize turntable rumble. However, the curves show the designers accomplished the same effect by allowing the gain to rise to the open loop value below 10 Hz. This saved them one capacitor, (two capacitors in a stereo amplifier). This would have been beneficial to a penny pinching manufacturer.

Next; Volume and Loudness Controls.

Previous; Resistance Coupled Amplifier, A basic building block.

Home

Or use your "Back" button to return to where you were.


This site begun March 14, 2001

This page last updated August 1, 2002