Designing and Building
Audio Amplifiers.

40 Watt Ultra Linear Monoblock Amplifier.

Someone returning to this site will remember an article on the comparison between an ultra linear and conventional pentode connection. I have removed it. It turns out that results of that test were comparable with these two monoblock amplifiers. I was a little harsh in my judgment of the ultra linear circuit at the time of writing the original article. Some of the results were not as good as they could be because I was not using the best possible circuit techniques at the time. Also I did not carry the experiment through to connecting global feedback which seems to benefit the UL circuit a lot. You can compare this amplifier with the 50 watt monoblock which is a conventional pentode amplifier.

Although this amplifier was tested up to 50 watts it seemed to be precariously close to clipping. I feel a bit more comfortable calling it a 40 watt amplifier. It was tested only with a regulated power supply. Its maximum power plate current exceeds the maximum rating of the power transformer by quite a bit. I think it is likely to deliver 40 to 50 watt peaks but not even 40 watts under sine wave testing.

When using the Edcor transformer the power was down a little as with the pentode monoblock. In that case I increased the plate voltage to 450 volts, which is allowed when using 6L6GCs, to get back to 50 watts of maximum power. In the ultra linear the screens are at the same DC potential as the plates and 400 volts is the maximum allowed. That means 40 watts is the absolute maximum and maybe I should call it a 35 watt amplifier. Never the less I am forging ahead.

A quartet of 6L6s seems to be a good choice for a 40 watt (per channel) ultra linear amplifier. The design of a two channel amplifier required separate power transformers for each channel. The reason is that Hammond doesn't make anything big enough to power two channels. Building two independent amplifiers on the same chassis wasn't possible given the sizes of those available.

I settled on using two 13-1/2 by 5 by 2 for each amplifier. One for the power supply and the other for the amplifier. See the chassis layout below.

Preliminary Research.

I have this nice amplifier test bed so let's use it to see how 4 6L6s will behave. I set up the tubes with a Hammond 1650K Output transformer and later with an Edcor CXPP50-8-3.4K. And even later with 4 EL34s in place of the 6L6s. I used the 6SN7 cathode follower to drive the grids of the 6L6s and the phase inverter/driver to drive the 6SN7. The output tubes were connected in an ultra linear configuration. Here are some of the results.

Distortion, Power, and Frequency.

Distortion at 1000 cps, No Global Feedback.

Power
(Watts)
% Distortion
Hammond 1650K
% Distortion
Edcor CXPP50-8-3.4K
Comment % Distortion
Edcor & EL34s
50 2.8 6.3 Heavy clipping. 0.85
25 1.95 2.8 -- 0.47
12 1.2 1.1 -- 0.17
6 0.72 0.69 -- 0.11
3 0.35 0.23 -- 0.075
1 0.11 0.085 -- 0.070

Not bad.

LOOK AT THOSE NUMBERS FOR THE EL34s. They wouldn't be bad with no additional feedback applied.

Frequency Response.

Power at detectable clipping on oscilloscope using Lissajou pattern. This method can detect about 1.5 % distortion.

Frequency
(cps)
Power (Watts
Hammond 1650K
Comment Power (Watts)
Edcor CXPP50-8-3.4K
Comment Power (Watts)
Edcor & EL34s
20 32.4 Some
Hysteresis
distortion.
23.1 A little
hysteresis.
41.4 No
Hysteresis..
30 38.7 Less
hysteresis.
29 Less
hysteresis.
41.4 --
40 40.5 Almost a
good ellipse.
31.2 Almost a
good ellipse.
47.5 --
50 40.5 -- 24.5 -- 47.5 --
100 40.5 -- 32 -- 50 --
1,000 48.0 -- 35.7 -- 55.1 --
10,000 49.0 -- 35.7 -- 55.1 --
20,000 49.0 -- 33.2 -- 36.1 --


Power at 2 percent distortion as measured with
a Heathkit 5258 Harmonic Distortion Analyzer.

Frequency
(cps)
Power
(Watts)
Hammond.
Power
(Watts)
Edcor.
Power
(Watts)
EL34s.
20 0.0075 15.1 28.1
30 0.017 24.5 59.1
40 0.051 25.0 59.4
50 0.125 27.4 60.5
100 3.0 26.3 63.3
200 19.5 28.1 66.1
500 24.5 31.2 67.3
1,000 24.5 31.2 68.4
10,000 24.5 40.5 66.1
20,000 32.0 9.0 38.3

Cringe! That's the sound emanating from Hammond. You don't
have to be a rocket scientist to figure out which transformer to use.

Now. Would you look at that? Is the EL34 a good tube for ultra linear connection or what? No wonder that Eico with EL34s sounded so good.

You may be wondering why I am using four tubes. The reason is to get 50 watts without pushing them right to their limit. My tube manual gives two setups for EL34s in ultra linear. Both require a 6 k ohm transformer. Both setups use exactly the same voltages but one says you get 20 watts at 0.34 percent distortion and the other says you get 34 watts at 2.5 percent distortion. The applied voltages are the same except for the AF grid drive voltage. They are just driving them harder to get more power and more distortion.

Connecting four tubes in push-pull parallel lowers the load resistance to 3 k, which almost matches a transformer I have already bought, and gives more power with not a lot of distortion. I could almost live with it with no global feedback.

I don't know how Eico got 50 watts with two tubes but it is likely I am remembering it wrong and they were actually 35 watt amplifiers. See farther down this page.

THIS IS IT!!!

This is the amplifier I'm going to build. The tube manual data is for cathode bias so I'm going to see if I can't simplify the circuit. The screen voltage regulator is already gone and if I can eliminate the negative voltage supply I'll have a really good circuit. I'll post it under its own heading on the front page when it is finished.

And now back to our original program still in progress.

Because of the extremely low powers at the low frequency end, from the Hammond transformer, I measured the distortion at various frequencies at 12.5 watts (6 dB below maximum rated power. There is no reason to do the same for the Edcor.

Distortion in the bass is readily apparent because all of the harmonics are in the range of a speaker to reproduce. Also most of the power in pop music is in the bass end. Just think of those cars with subwoofers that rattle the windows in your house as they drive by. Even in jazz or classical, there is a lot of power in the bass. Therefore if the power is going to roll-off at one end, it is best to have it drop off at the high end rather than the low.

20 cps, 8.2 percent.
30 cps, 5.9 percent.
40 cps, 5.0 percent.
50 cps, 4.2 percent.
100 cps, 2.5 percent.
1,000 cps, 1.2 percent.
10,000 cps, 1.25 percent.
20,000 cps, 0.86 percent.

Cringe and cringe again.

Now for the real amplifier circuit.

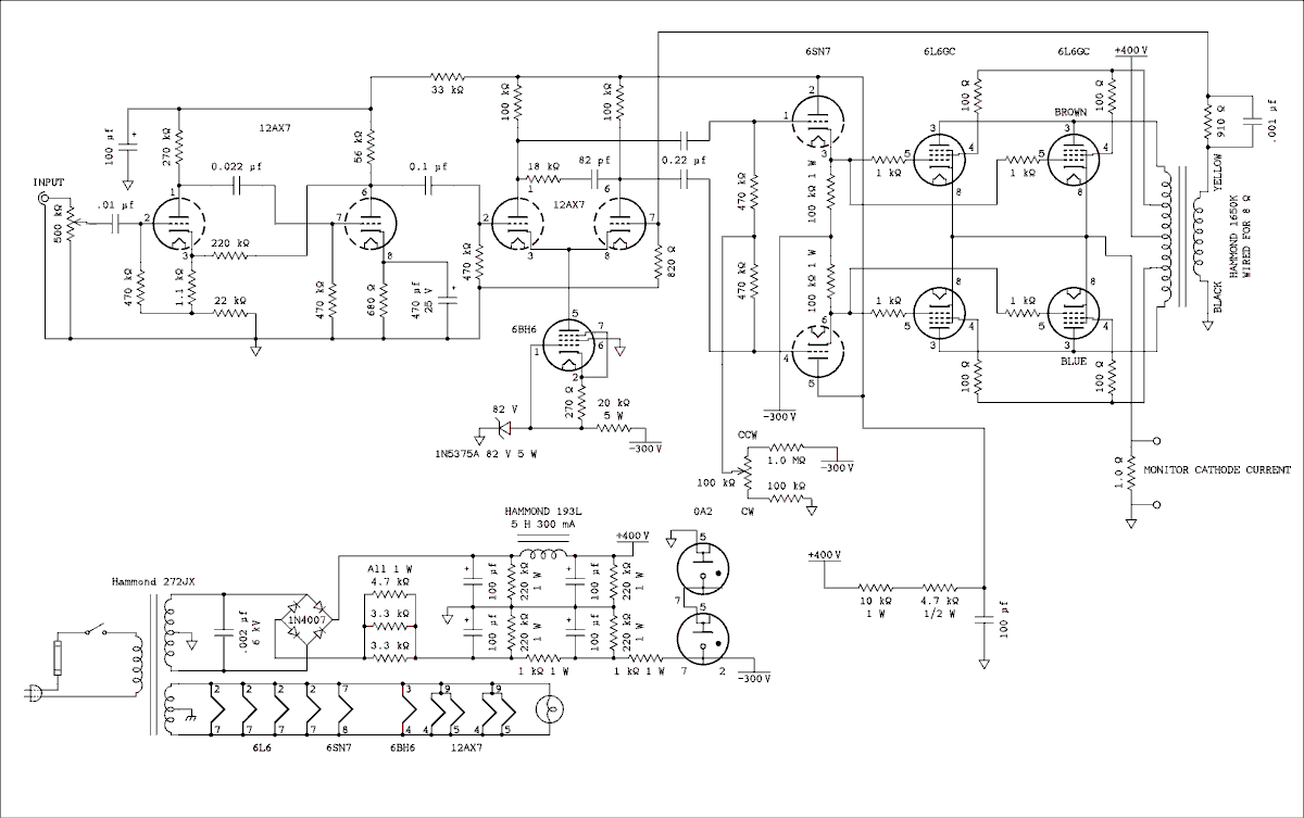
Here is the schematic diagram of the final version of the amplifier. I have not constructed it in a permanent form and I don't know if I ever will. I want to test these Edcor transformers with a pair of EL34s before I decide what to build for my own listening pleasure. I tested the circuit using my regulated power supply for the main B+. Also I didn't test the optional 12AX7 gain block. The amplifier without this gain block requires 10.8 volts RMS to drive it to full power. If your pre-amp has enough output you can eliminate this stage.

 Schematic diagram.

For a verbal description click here.

The amplifier begins with the low distortion gain block set to a gain of 10.1. Then the long tail pair with a 6BH6 current sink in the cathodes of the two triodes. Signal is fed to the left hand triode and negative feedback to the right hand one. Signal is coupled from the plates of the long tail pair to the 6SN7 cathode follower which is directly coupled to the grids of the 6L6s. The 1 k ohm resistors are to ensure that the 6L6s will not oscillate. The 100 ohm resistors in the screen grids are to suppress oscillation that set in as soon as the ultra linear taps were connected. The Hammond output transformer is wired for 8 ohms and although not shown is terminated with an 8 ohm 100 watt resistor for test purposes.

The power supply has a feature which should be there but a generational disconnect has caused the reason to be forgotten. When the power switch is turned off sometimes an inductive spike is generated which is several times the normal peak output of the secondary winding. Vacuum diodes were not troubled by this spike but solid state ones can be burned out. The capacitor across the secondary is meant to suppress this spike. I used a .002 uf 6 kV because I have some on hand. I would recommend use of a .005 uf 3 kV available from RF Parts. The price isn't out of line for vacuum tube parts these days.

I know this capacitor is necessary because I burned out a diode while testing the power supply on the breadboard. One of the times I pulled out the plug I heard a crack like a capacitor being discharged. The next time I plugged it in I heard an unusually loud hum and the fuse in my test line cord blew out. I tested the diodes and found one of them to be a dead short. I replaced both and added the capacitor. I didn't have anymore trouble.

I do not have any tube manual data for the 6L6 in the ultra linear connection so I had to find what worked by trial and error. I found least distortion for a zero signal plate current of 200 mA. The maximum signal current was 330 mA. Now if you look up the power transformer you will see that its maximum current is 250 mA. We are not using the 5 volt winding but that only gives 20 watts to play with. That does give us an additional 50 mA at 400 volts DC output. But we are using 30 mA for the negative bias and reference supply. Most transformers will stand a 20 or 30 % overload for a short time. It's doubtful you could get full power in a sine wave test. As for music, its nature is to have peaks and valleys. Since no one wants to listen to overloaded music in their living room I don't think anyone is likely to burn out the transformer by listening to music even at ear blasting levels. If you use it for a PA or musical instrument amplifier you do so at your own risk.

The distortion and power figures, without feedback, for this amplifier look good enough to use for an instrument amplifier. Negative feedback in an instrument amplifier is a bad idea because it squares off the overload characteristic. Musicians want an amplifier to overload gradually rather than all at once. That's a big part of why they like tubes. A tube without a large amount of global feedback will round-off the top of a clipped wave rather than sawing it off on a square. Transistors, even without feedback won't give a rounded top. Hey cats, dig this. Transistors are square!

Test Results. (Circuit as shown above.)

Distortion at various power levels.
Frequency = 1000 cps.

Power
(Watts)
% Distortion
Hammond 1650K
% Distortion
Edcor CXPP50-8-3.4K
% Distortion
Edcor & EL34s
50 0.18 -- 0.09
40 -- 0.42 0.075
25 0.14 0.19 0.05
12 0.10 0.12 TSTM
6 0.08 0.07 TSTM
3 0.04 0.05 TSTM
1 0.02 0.03 TSTM

TSTM means "Too Small To Measure".

Distortion At Various Frequencies.

Power = 25 Watts.

Frequency
(cps)
% Distortion
Hammond 1650K
% Distortion
Edcor CXPP50-8-3.4K
% Distortion
Edcor & EL34s
20 3.2 0.31 0.15
30 0.42 0.24 0.08
40 0.34 0.22 0.08
50 0.30 0.21 0.09
100 0.20 0.20 0.05
1,000 0.14 0.18 0.05
10,000 0.30 0.32 0.13
20,000 0.54 0.33 0.58

Commercial amplifier marketers never publish this kind of data because it would make
their amplifiers look bad. However, it seems as if nothing can make those EL34s look bad.

Frequency Response.

-3dB from 5.6 cps to 152 kcps.

Physical Layout.

I settled on using two 13-1/2 by 5 by 2 inch chassis for each amplifier. One for the power supply and the other for the amplifier. See the drawing below. Two of these monoblocks side by side will take up 20 by 13-1/2 inches. The space in my rack is 22-1/2 wide and 15 deep so it looks like a good fit. I plan to bolt the power supply and amplifier chassis together but you can keep them separate and even put them on different shelves if you want to.

 Physical layout of chassis.

Initial Tests and Adjustments.

To properly adjust this amplifier you need a DMM. The cathode current measurement requires a voltmeter that will accurately measure 0.200 volts. A VOM will not serve in this application. If you don't have a DMM you may need to buy one. The low end ones cost about 30 dollars and if you can afford to buy the Hammond transformers for this project you have no credibility to plead poverty.

If you have wired the "bias" control as indicated in the schematic you shouldn't have any trouble finding the proper starting point. Set the adjustment pot to its fully counter clockwise position. Lets assume you have performed the usual resistance checks to make sure there aren't any short circuits. Terminate the output with an 8 ohm 50 watt resistor or failing that an 8 ohm speaker. Connect an AC voltmeter (a VOM may be used here) or oscilloscope across the speaker terminals. Connect the DMM to the current terminals and set it to the 200 mV range.

Grit your teeth and turn on the power, Don't shut your eyes. The 0A2 tubes should begin to glow purple within a second or two. As the cathodes of the 6L6s warm up and begin to emit electrons you may see a small reading on the current meter. Millivolts = milliamps. Adjust the "bias" control for a cathode current of 200 milliamps. Look at the scope or AC meter to be sure the amplifier is not oscillating. Even if you have a speaker connected it is possible for a malfunction or wiring error to cause the amplifier to oscillate at an ultra sonic frequency that you can't hear. This can destroy the tweeter section of a speaker in very short order so turn it off quickly if this is happening and you are using a speaker.

If all has gone well, let it operate for about 10 minutes and repeat the adjustment. If you are using an 8 ohm resistor try injecting a signal and run up the power. You likely will not be able to get it up to 50 watts, that's 20 volts RMS across 8 ohms. I don't recommend this test if you are using a speaker. Few speakers will stand 50 watts of continuous sine wave power without being damaged. Not to mention what destruction might happen to your ear drums, your wife's, your dog's, your cat's, your grandchildren's or even your neighbor's.

Assuming you have gotten through all of these tests without mishap, connect it between your preamp and speaker, listen, and enjoy.

Some Ultra Linear Thoughts.

I once commented on a page, now taken down, that I had never heard an ultra linear amplifier. I had forgotten that the Eico HF-50 I built two of for a friend in the early 60s was an ultra linear. I have now listened to this one. The high distortion with the Hammond transformer measured at low frequencies was not evident until I had the Edcor to compare it with. They gave a sound that seemed as good as the HF-50, although that was 40 years ago and memory of how something sounded is not reliable over that length of time.

I have 4 different sets of speakers and I listened using 3 of them. One set is made by Sony and is intended for use with some of their TV sets. It presents a highly capacitive load and caused this amplifier to oscillate. As long as you use real hi-fi speakers you shouldn't have any problems of this type.

This was quite an education. I constructed a pentode, an ultra linear, and a triode amplifier all within the span of a few days. In the listening tests the pentode and ultra linear came out about the same in spite of the higher measured distortion in the UL circuit. I wish someone would make an ultra linear output transformer with enough iron in it to give really good performance down to 20 cycles. Someone has. See above. I would sure buy a couple of them. I did.

The bottom line is it sounded good even at a level that caused my wife to close the door to my shop and then close the door to her sewing room. I was right about the current operating within safe limits for the power transformer. When the level is set to just short of audible clipping the cathode current meter was peaking at 250 mills. When I turned it up to where the meter was peaking at 300 mills the sound was clearly distorted. That was loud!


If you would be happy for a day, get drunk.
If you would be happy for a week, change jobs.
If you would be happy for a month, get married.
But if you would be happy for a lifetime, learn all about tubes.


Amplifier Smorgasbord.

Home

Or use your "Back" button to return to where you were.


This page last updated December 18, 2005.