Designing and Building
Audio Amplifiers.

18 Watt Triode Connected Monoblock Amplifier.

An earlier page shows some research I did on triode amplifiers. I will leave that page up for a while because it covers circuits not discussed here. Power and distortion levels obtained using 2 6L6s are not out of line with this circuit.

This amplifier was tested only with a regulated power supply. It's maximum power plate current does not exceed the maximum rating of the power transformer by much. There shouldn't be any problems with transformer overload.

A quartet of 6L6s seems to be a bit of overkill for an 18 watt (per channel) amplifier. The design of a two channel amplifier required separate power transformers for each channel. The reason is that Hammond doesn't make anything big enough to power two channels. Building two independent amplifiers on the same chassis wasn't possible given the sizes of those available.

I settled on using two 13-1/2 by 5 by 2 for each amplifier. One for the power supply and the other for the amplifier. See the chassis layout below.

Preliminary Research.

I have this nice amplifier test bed so let's use it to see how 4 6L6s will behave. I set up the tubes with a Hammond 1650K Output transformer. I used the 6SN7 cathode follower to drive the grids of the 6L6s and the phase inverter/driver to drive the 6SN7. The 6L6s were connected as triodes, screen grid tied to plate. Here are some of the results.

Distortion, Power, and Frequency.

Distortion at 1000 cps, No Global Feedback.

Power
(Watts)
% Distortion
Hammond 1650K
% Distortion
Edcor CXPP50-8-3.4K
18 2.9 2.8
9 1.65 1.55
4.5 0.98 0.90
2 0.6 0.44
1 0.4 0.22

Not bad.

Frequency Response.

Power at detectable clipping on oscilloscope using lissajou
pattern. This method can detect about 1.5 % distortion.

Frequency
(cps)
Power (Watts
Hammond 1650K
Comment Power (Watts)
Edcor CXPP50-8-3.4K
Comment
20 15.1 Some hysteresis distortion. 11.3 Good ellipse.
30 15.9 Slight hysteresis. 11.5 --
40 16.5 -- 11.0 --
50 16.5 -- 11.5 --
100 16.5 -- 11.8 --
1,000 18 -- 12.5 --
10,000 19.5 -- 15.1 --
20,000 12.5 -- 16.5 --


Power at 2 percent distortion as measured with
a Heathkit 5258 Harmonic Distortion Analyzer.

Frequency
(cps)
Power
(Watts)
Hammond.
Power
(Watts)
Edcor.
20 0.0072 2.2
30 0.038 7.2
40 0.125 9.0
50 0.361 9.9
100 8.0 10.6
200 10.1 11.3
1,000 11.5 12.0
10,000 12.5 18.0
20,000 12.5 15.7
Cringe!


Because of the extremely low powers at the low frequency
end I measured the distortion at various frequencies at 4.5
watts (6 dB below maximum rated power.)

Frequency
(cps)
% Distortion
Hammond.
% Distortion
Edcor.
20 4.3 2.35
30 3.4 1.65
40 2.55 1.4
50 2.1 1.2
100 1.3 1.0
1,000 0.62 1.0
10,000 0.5 0.79
20,000 0.245 0.96

Could be worse, could be raining.

Now for the real amplifier circuit.

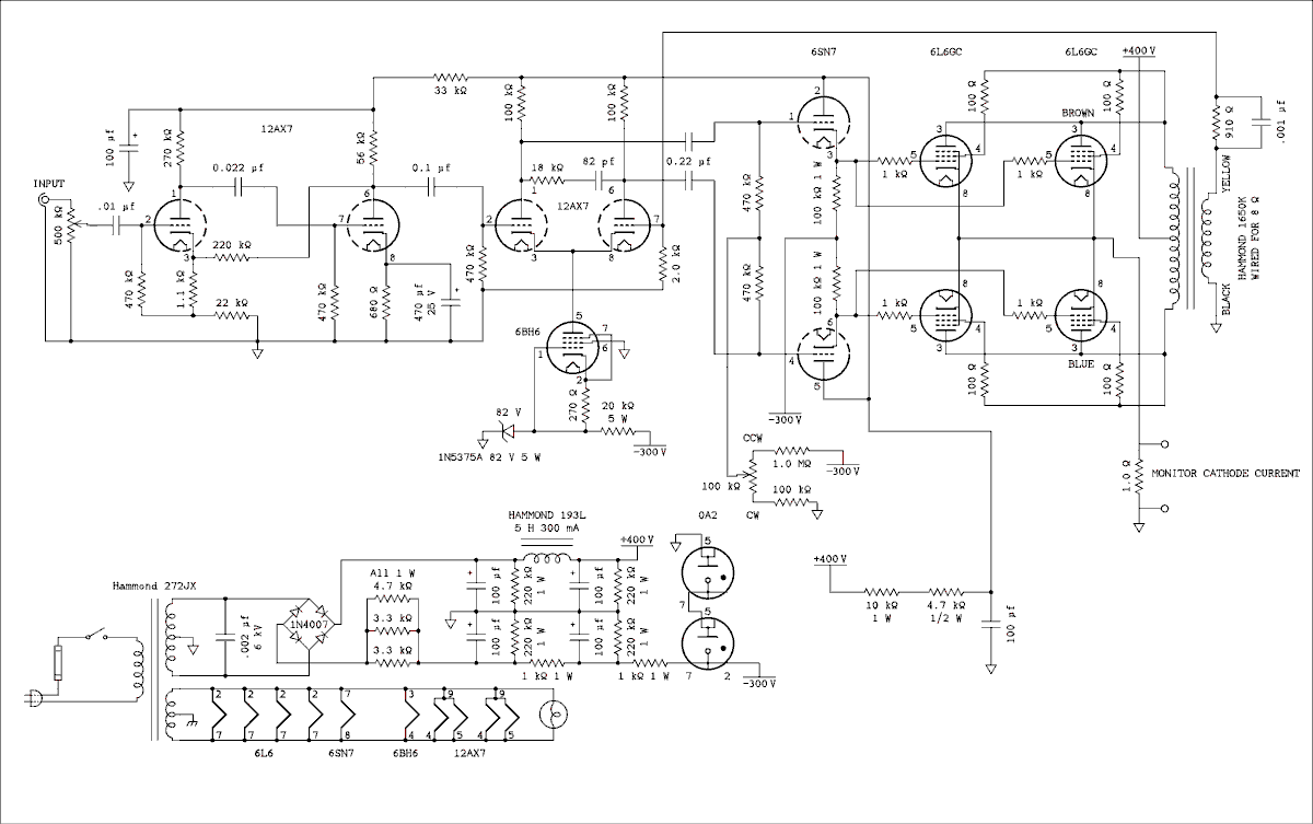
Here is the schematic diagram of the final version of the amplifier. I have not constructed it in a permanent form and I don't think I ever will. I tested the circuit using my regulated power supply for the main B+. Also I didn't test the optional 12AX7 gain block. The amplifier without this gain block requires 9.2 volts RMS to drive it to full power. If your pre-amp has enough output you can eliminate this stage.

 Schematic diagram.

For a verbal description click here.

The amplifier begins with the low distortion gain block set to a gain of 10.1. Then the long tail pair with a 6BH6 current sink in the cathodes of the two triodes. Signal is fed to the left hand triode and negative feedback to the right hand one. Signal is coupled from the plates of the long tail pair to the 6SN7 cathode follower which is directly coupled to the grids of the 6L6s. The 1 k ohm resistors are to ensure that the 6L6s will not oscillate. The 100 ohm resistors in the screen grids were added when the ultra linear version of this amplifier oscillated without them. It seemed a good idea to leave them in place. The Hammond output transformer is wired for 8 ohms and although not shown is terminated with an 8 ohm 100 watt resistor for test purposes.

I do not have any tube manual data for the 6L6 in the triode push-pull connection so I had to find what worked by trial and error. I found least distortion for a zero signal plate current of 200 mA. The maximum signal current was 270 mA. Now if you look up the power transformer you will see that its maximum current is 250 mA. We are not using the 5 volt winding but that only gives 20 watts to play with. That does give us an additional 50 mA at 400 volts DC output. But we are using 30 mA for the negative bias and reference supply. Most transformers will stand a 20 or 30 % overload for a short time. It's doubtful you could get full power in a sine wave test. As for music, its nature is to have peaks and valleys. Since no one wants to listen to overloaded music in their living room I don't think anyone is likely to burn out the transformer by listening to music even at ear blasting levels. If you use it for a PA or musical instrument amplifier you do so at your own risk.

Test Results. (Circuit as shown above.)

Distortion at various power levels.
Frequency = 1000 cps.

Power
(Watts)
% Distortion
Hammond 1650K
% Distortion
Edcor CXPP50-8-3.4K
18 0.44 0.36
9 0.34 0.18
4.5 0.265 0.11
2 0.14 0.065
1 0.085 0.055

Distortion At Various Frequencies.

Power = 9 Watts.

Frequency
(cps)
% Distortion
Hammond.
% Distortion
Edcor.
20 1.15 0.34
30 0.48 0.29
40 0.44 0.26
50 0.44 0.245
100 0.34 0.21
1,000 0.34 0.18
10,000 3 0.26
20,000 6 0.17

Commercial amplifier marketers never publish this kind
of data because it would make their amplifiers look bad.

Frequency Response.

-3dB from 5.67 cps to 119 kcps.

Using EL34/6CA7 Tubes.

You can drop EL34s into this amplifier with only one small change. In a 6L6 grid 3 is internally tied to the cathode. In an EL34 grid 3 is brought out to pin 1.

YOU NEED TO TIE PIN 1 TO PIN 8.

I don't know what the effect of leaving pin 1 open would be but it can't be good. Once that is done you can plug the EL34s into the same sockets. If you only plug in 2 you can get about 15 watts but if you plug in all four you can get 25 watts. Both at about .15 percent distortion. I have some 6550s on backorder and when they come in I will report on their performance.

Physical Layout.

I settled on using two 13-1/2 by 5 by 2 inch chassis for each amplifier. One for the power supply and the other for the amplifier. See the drawing below. Two of these monoblocks side by side will take up 20 by 13-1/2 inches. The space in my rack is 22-1/2 wide and 15 deep so it looks like a good fit. I plan to bolt the power supply and amplifier chassis together but you can keep them separate and even put them on different shelves if you want to.

 Physical layout of chassis.

Initial Tests and Adjustments.

To properly adjust this amplifier you need a DMM. The cathode current measurement requires a voltmeter that will accurately measure 0.200 volts. A VOM will not serve in this application. If you don't have a DMM you may need to buy one. The low end ones cost about 30 dollars and if you can afford to buy the Hammond transformers for this project you have no credibility to plead poverty.

If you have wired the "bias" control as indicated in the schematic you shouldn't have any trouble finding the proper starting point. Set the adjustment pot to its fully counter clockwise position. Lets assume you have performed the usual resistance checks to make sure there aren't any short circuits. Terminate the output with an 8 ohm 50 watt resistor or failing that an 8 ohm speaker. Connect an AC voltmeter (a VOM may be used here) or oscilloscope across the speaker terminals. Connect the DMM to the current terminals and set it to the 200 mV range.

Grit your teeth and turn on the power, Don't shut your eyes. The 0A2 tubes should begin to glow purple within a second or two. As the cathodes of the 6L6s warm up and begin to emit electrons you may see a small reading on the current meter. Millivolts = milliamps. Adjust the "bias" control for a cathode current of 200 milliamps. Look at the scope or AC meter to be sure the amplifier is not oscillating. Even if you have a speaker connected it is possible for a malfunction or wiring error to cause the amplifier to oscillate at an ultra sonic frequency that you can't hear. This can destroy the tweeter section of a speaker in very short order so turn it off quickly if this is happening and you are using a speaker.

If all has gone well, let it operate for about 10 minutes and repeat the adjustment. If you are using an 8 ohm resistor try injecting a signal and run up the power. You likely will not be able to get it up to 18 watts, that's 12 volts RMS across 8 ohms.

Assuming you have gotten through all of these tests without mishap, connect it between your preamp and speaker, listen, and enjoy.

Some Trying Thoughts.

This was quite an education. I constructed a pentode, an ultra linear, and a triode amplifier all within the span of a few days. In the listening tests the pentode and ultra linear came out about the same in spite of the higher measured distortion in the UL circuit. I wish someone would make an ultra linear output transformer with enough iron in it to give really good performance down to 20 cycles. I would sure buy a couple of them. Someone has and I did.

Listening test with a speaker were just what you might expect. It's fine at your grandfather's listening levels but if you run the volume up the distortion becomes apparent. The high distortion measured at low frequencies was evident. There was a little fuzz on the bass even at moderate levels. With the Edcor transformer the fuzz was gone and the sound was cleane right up to clipping. I have 4 different sets of speakers and I listened using 3 of them. One set is made by Sony and is intended for use with some of their TV sets. It presents a highly capacitive load and caused this amplifier to oscillate. As long as you use real hi-fi speakers you shouldn't have any problems of this type.

4 6L6s may seem to be too many bottles for only 18 watts but that's the price you pay for using triodes. I have in mind to build an amplifier using 12 6SN7s. I think I'll call it the Dynamic Dozen. Remember the Sweet Sixteen speaker? Any alternative suggestions are welcome.


If you would be happy for a day, get drunk.
If you would be happy for a week, change jobs.
If you would be happy for a month, get married.
But if you would be happy for a lifetime, learn all about tubes.


Amplifier Smorgasbord.

Home

Or use your "Back" button to return to where you were.


This page last updated January 24, 2006.