Three Tube Superhet Radio

Now this is a radio you well may want to build in some permanent form. I have heard tell of people building radios like this one on a nicely finished wooden chassis in a clear plastic case so everything is visible.

Performance wise this is equal to an All American Five. Those who have grown accustomed to the poor performance of AM transistor radios will be surprised and delighted. At night I can hear stations from all over the eastern half of the Uni-ted States. If I wanted to stay up after midnight I could likely go pretty far west but I'm getting a little old for those late hours. I built this one on the latest incarnation of my breadboard and I really don't want to take it apart. Before I do I'm going to add some bells and whistles just to make things interesting. I also have plans for even better radios. Well, here's the circuit diagram.


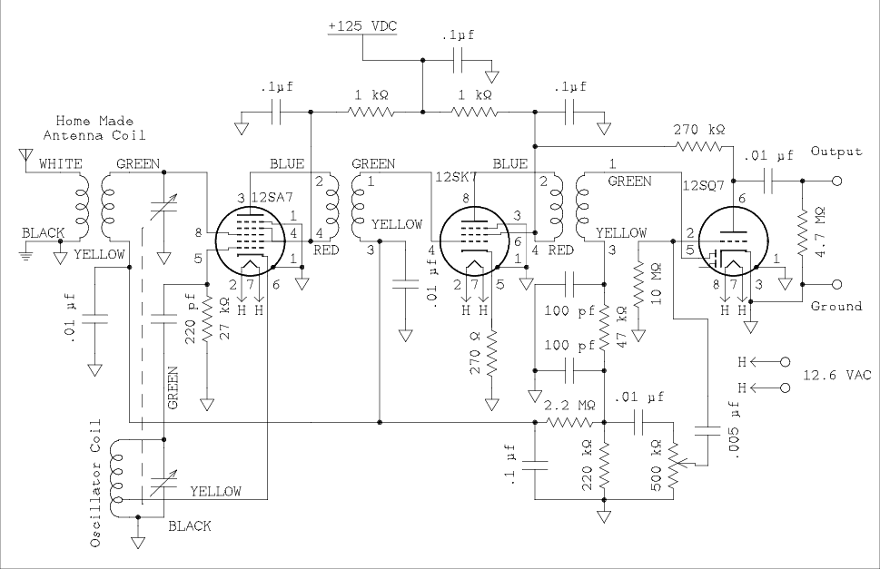
 Schematic diagram

For a verbal description click here.


The theory of operation has already been covered either in the Simple Superhet or the All American Five. Building this radio is really not hard especially if you have been working along through the circuits in the order I have presented them. In this version I have reverted to the older octal tubes; 12SA7, 12SK7 and 12SQ7. My main reason is so I could have everything in a line. The IF cans will only fit into the octal socket cutouts. If I used miniature tubes the lay out would be a zigzag. Here is a photograph of what it looks like on the breadboard.


 Photo, Top view of 3 tube superhet built on the new breadboard.


This view of the underside shows the tubes and IF transformers alternating in a line to provide best isolation to prevent oscillation.


Photo, underside of breadboard showing tubes, I F cans and variable capacitor.


I can't overemphasize how well this new breadboarding system works. The construction is very much like a factory made one. The aluminum chassis provides the necessary shielding and grounding and the terminal strips have minimal capacitance to chassis. The soldered connections give excellent stability unlike the IC breadboarding socket used earlier. That's about all there is to say. Any questions?

I'd like to know if anyone is actually building these radios. If you are, drop me an email to let me know.


This page last updated September 13, 2002.


Home